EasyManua.ls Logo

Jonsered LT2113 CM - Page 4

Jonsered LT2113 CM
21 pages
Print Icon
To Next Page IconTo Next Page
To Next Page IconTo Next Page
To Previous Page IconTo Previous Page
To Previous Page IconTo Previous Page
Loading...
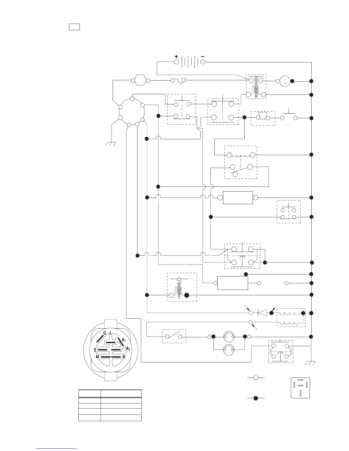
3
BATTERY
STARTER
12VDC
STARTER
M
A
AMMETER
(OPTIONAL)
FUSE
HEADLIGHTS
CARBURETOR SOLENOID
(IF EQUIPPED)
FUEL
LINE
IGNITION
UNIT
SPARK
PLUGS GAP
(2 PLUGS ON
TWIN CYL. ENGINES)
CLUTCH / BRAKE
(PEDAL UP)
SOLENOID
G
B
S
M
A1
A2
L
RED
RED
RED
RED
RED
DEREULB
GREEN
BROWN
WHITE
ORANGE
BLACK
BLACK
BLACK
BLACK
GRAY
BLACK
BLACK
BAGGER
INTERLOCK
(NO BAG,
CHUTE OR
PLUG)
FBI
SWITCH
FBI BUZZER
BLACK
BLACK
NON-REMOVABLE
CONNECTIONS
REMOVABLE
CONNECTIONS
87
87A
8586
30
RELAY
SCH08
ATT'MENT CLUTCH
(CLUTCH OFF)
OPERATOR PRESENCE
RELAY
85 86
30
87
87A
SEAT SWITCH
(NOT OCCUPIED)
GROUNDING
CONNECTOR
LIGHT SWITCH
REVERSE SWITCH
WIRING INSULATED CLIPS
NOTE: IF WIRING INSULATED CLIPS
WERE REMOVED FOR SERVICING OF
UNIT, THEY SHOULD BE RE-INSTALLED
TO PROPERLY SECURE YOUR WIRING.
IGNITION SWITCH
CIRCUITPOSITION
OFF
B+A1
RUN/OVERRIDE
B+S+A1START
M+G+A1
B+A1RUN
“MAKE”
L+A2
LIGHTING SYSTEM
OUTPUT
5 AMP AC @ 3600 RPM
STATOR
14 VOLTS AC MIN. @ 3600 RPM (LIGHTS OFF)
DIODE
28 VOLTS AC MIN. @ 3600 RPM
(CHARGING SYSTEM DISCONNECTED)
CHARGING SYSTEM OUTPUT
3 AMP DC @ 3600 RPM
GRAY
(NOT IN REVERSE)
ORANGE
BLACK
DER
BLACK
NOTE
YOUR TRACTOR IS
EQUIPPED WITH A SPECIAL
ALTERNATOR SYSTEM.
THE LIGHTS ARE NOT
CONNECTED TO THE
BATTERY, BUT HAVE THEIR
OWN ELECTRICAL SOURCE.
BECAUSE OF THIS, THE
BRIGHTNESS OF THE LIGHTS
WILL CHANGE WITH ENGINE
SPEED. AT IDLE THE LIGHTS
WILL DIM. AS THE ENGINE IS
SPEEDED UP, THE LIGHTS
WILL BECOME THEIR BRIGHTEST.
HOUR
METER
(OPTIONAL)
BLUE
BLACK
TRACTOR - - MODEL NO. LT2113CM (96061022405), PRODUCT NO. 960 61 02-24
SCHEMATIC
38
38

Related product manuals