EasyManua.ls Logo

jotron TR-7750C - Radio Control Group; TX Config Group

jotron TR-7750C
88 pages
Print Icon
To Next Page IconTo Next Page
To Next Page IconTo Next Page
To Previous Page IconTo Previous Page
To Previous Page IconTo Previous Page
Loading...
Jotron AS| TR7750C: Operators Manual Operating Instructions
Page 5-5
P/N: 84748 (G)
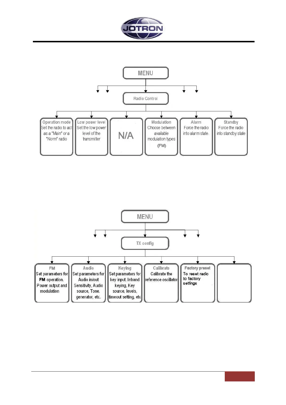
5.4.1 Radio control group
SysOp and Technician access levels. Refer to section 5.5.1 for details.
Figure 5.4-1, Radio control group, transmitter
5.4.2 TX config group
SysOp access level. Refer to section 5.5.2 for details.
Figure 5.4-2, TX config group, transmitter

Table of Contents

Related product manuals