EasyManua.ls Logo

JVC GR-FXM333 - Make Connections

JVC GR-FXM333
60 pages
Print Icon
To Next Page IconTo Next Page
To Next Page IconTo Next Page
To Previous Page IconTo Previous Page
To Previous Page IconTo Previous Page
Loading...
EN45
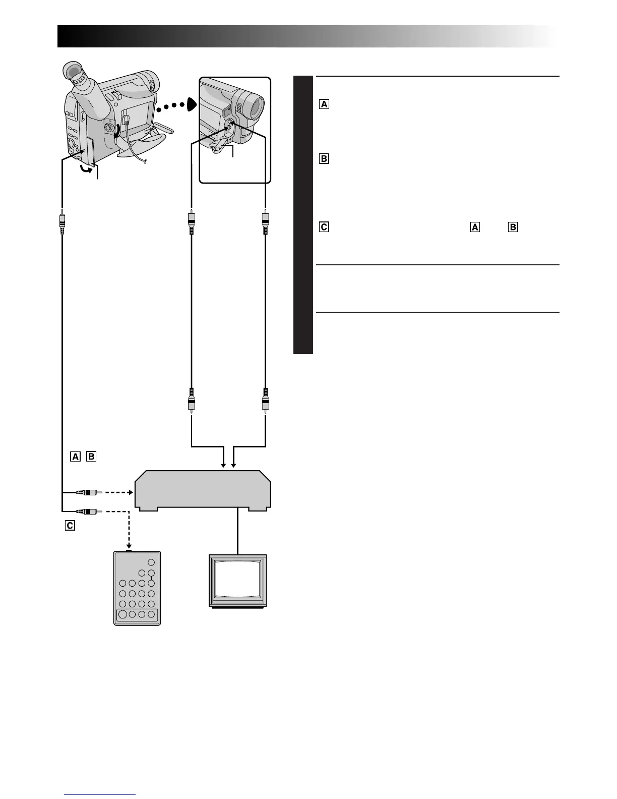
MAKE CONNECTIONS
1
CONNECT TO . . .
JVC VCR EQUIPPED WITH REMOTE
PAUSE TERMINAL
Connect the editing cable to the Remote PAUSE
terminal.
JVC VCR NOT EQUIPPED WITH REMOTE
PAUSE TERMINAL BUT EQUIPPED WITH
R.A. EDIT CONNECTOR
Connect the editing cable to the R.A.EDIT
connector.
VCR OTHER THAN TYPE OR
Connect the editing cable to the RM-V700U’s
PAUSE-IN connector.
2
PREPARE CAMCORDER
Insert a recorded tape, and set the Power Switch to
“PLAY”.
3
PREPARE VCR
Turn the power on, insert a recordable tape and
engage the AUX mode (refer to the VCR’s instructions).
CONTINUED ON NEXT PAGE
Open the cover.
To Audio
Output
To Remote
PAUSE
To J terminal
(JLIP)
RM-V700U
(provided)
VCR
TV
Audio cable
(provided)
To PAUSE-IN
To Video
Output
Video cable
(provided)
Open
the cover.
Editing cable
(provided, ø3.5
mini-plug cable)
To AUDIO
and VIDEO IN
connectors

Table of Contents

Related product manuals