EasyManua.ls Logo

JVC KD-G700 - Connecting Other Equipment; Amplifier Connections; CD Changer Connections; Subwoofer Connections

JVC KD-G700
66 pages
Print Icon
To Next Page IconTo Next Page
To Next Page IconTo Next Page
To Previous Page IconTo Previous Page
To Previous Page IconTo Previous Page
Loading...
L
R
L
R
L
R
L
R
L
R
L
R
L
R
*
3
R
L
LINE
REAR
FRONT
OUT
R
L
R
L
INPUT
*
3
INPUT
R
L
4
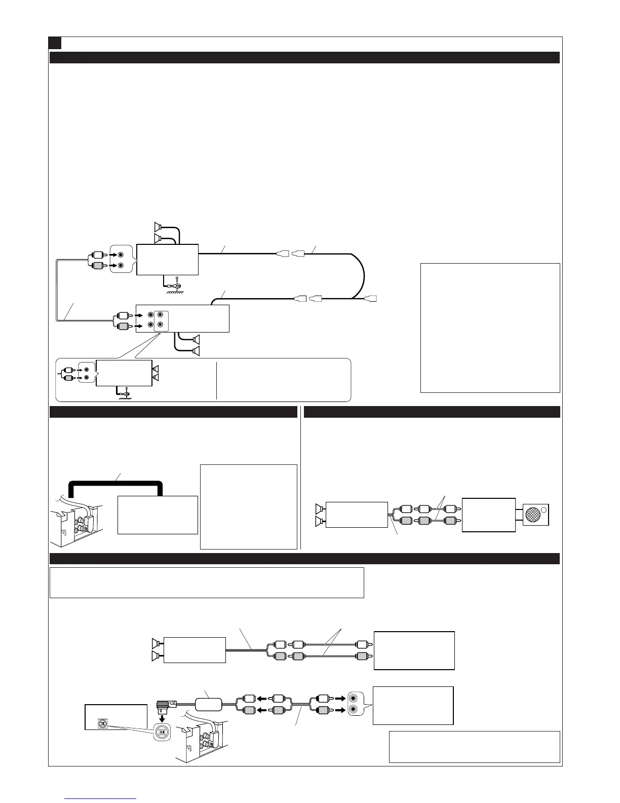
You can connect an amplifier and other equipment to upgrade
your car stereo system.
Connect the remote lead (blue with white stripe) to the remote
lead of the other equipment so that it can be controlled through
this unit.
For amplifier only:
Disconnect the speakers from this unit, connect them to
the amplifier. Leave the speaker leads of this unit
unused.
Only for KD-AR800: You can switch off the built-in amplifier
and send the audio signals only to the external amplifier(s) to
get clear sounds and to prevent internal heat built-up inside
the unit. See page 30 of the INSTRUCTIONS (separate
volume).
Only for KD-AR800/KD-G800: The line output level of this
unit is kept high to maintain the hi-fi sounds reproduced from
this unit.
When connecting an external amplifier to this unit, turn down
the gain control on the external amplifier to obtain the best
performance from this unit.
Connections Adding Other Equipment / Conexiones para añadir otros equipos / Raccordement pour ajouter d’autres appareils
Amplifier / Amplificador / Amplificateur
Rear speakers
Altavoces posteriores
Enceintes arrière
Front speakers
Altavoces delanteros
Enceintes avant
Signal cord (not supplied with this unit)
Cable de señal (no suministrado con esta
unidad)
Cordon de signal (non fourni avec cet appareil)
Remote lead
Cable remoto
Fil d’alimentation à distance
*
3
Firmly attach the ground wire to the metallic
body or to the chassis of the car—to the place
not coated with paint (if coated with paint,
remove the paint before attaching the wire).
Failure to do so may cause damage to the unit.
*
3
Fije firmemente el cable de tierra a la carrocería
metálica o al chasis—a un lugar no cubierto
con pintura (si está cubierto con pintura, quítela
antes de fijar el cable). De lo contrario, se
podrían producir daños en la unidad.
*
3
Attachez solidement le fil de mise à la masse au
châssis métallique de la voiture—à un endroit
qui n’est pas recouvert de peinture (s’il est
recouvert de peinture, enlevez d’abord la
peinture avant d’attacher le fil). L’appareil peut
être endommagé si cela n’est pas fait
correctement.
Y-connector (not supplied with this unit)
Conector en Y (no suministrado con esta unidad)
Connecteur Y (non fourni avec cet appareil)
Remote lead (Blue with white stripe)
Cable remoto (Azul con rayas blancas)
Fil d’alimentation à distance (Bleu avec bande blanche)
External Component / Componente exterior / Appareil extérieur
Signal cord (not supplied with this unit)
Cable de señal (no suministrado con esta unidad)
Cordon de signal (non fourni avec cet appareil)
KD-G800
*
4
Line Input Adapter KS-U57 (not supplied with this unit)
*
4
Adaptador de entrada de línea
KS-U57 (no suministrado con esta unidad)
*
4
Adaptateur d’entrée de ligne KS-U57 (non fourni avec cet appareil)
KS-U57 *
4
CD changer jack
Jack para el cambiador de CD
Prise du changeur CD
B
Vous pouvez connecter un amplificateur ou autre appareil pour
améliorer votre système autoradio.
Connectez le fil de commande à distance (bleu avec bande
blanche) au fil de commande à distance de l’autre appareil de
façon qu’il puisse être commandé via cet appareil.
Pour l’amplificateur seulement:
Déconnectez les enceintes de cet appareil et connectez-
les à l’amplificateur. Laissez les fils d’enceintes de cet
appareil inutilisés.
Seulement pour le KD-AR800: Vous pouvez désactiver
l’amplificateur intégré et envoyer les signaux audio
uniquement à un ou plusieurs amplificateurs extérieurs afin
d’obtenir un son clair et pour éviter un échauffement interne
de l’appareil. Référez-vous à la page 30 du MANUEL
D’INSTRUCTIONS (volume séparé).
Seulement pour le KD-AR800/KD-G800: Le niveau de sortie
de ligne de cet appareil est maintenu à un niveau élevé pour
maintenir une qualité Hi-Fi pour les sons reproduits par cet
appareil.
Lors de la connexion d’un amplificateur extérieur à cet appareil,
diminuez le réglage du gain sur l’amplificateur extérieur pour
obtenir les meilleures performances de cet appareil.
Usted podrá conectar un amplificador y otros equipos para
mejorar el sistema estéreo de su automóvil.
Conecte el conductor remoto (azul con rayas blancas) al
conductor remoto del otro equipo para poderlo controlar a
través de esta unidad.
Sólo para el amplificador:
Desconecte los altavoces de esta unidad y conéctelos al
amplificador. Los cables de los altavoces de esta unidad
quedan sin usar.
Solo para KD-AR800: Podrá desconectar el amplificador
incorporado y enviar las señales de audio solamente al(los)
amplificador(es) externo(s) para obtener sonidos nítidos y
evitar que se caliente el interior de la unidad. Véase la
página 30 de las MANUAL DE INSTRUCCIONES (volumen
separado).
Solo para KD-AR800/KD-G800: El nivel de salida de línea de
esta unidad permanece alto para que corresponda con los
sonidos de alta fidelidad reproducidos por esta unidad.
Cuando conecte un amplificador externo a esta unidad,
disminuya el control de ganancia del amplificador externo
para obtener un óptimo rendimiento de esta unidad.
To the remote lead of other equipment or automatic
antenna if any
Al conductor remoto de otro equipo o de la antena
automática, si hubiere
Au fil de télécommande de l’autre appareil ou à
l’antenne automatique s’il y en a une
Only for KD-AR800/KD-G800 / Sólo para KD-AR800/KD-G800 / Seulement pour le KD-AR800/KD-G800
CD Changer / Cambiador de CD / Changeur CD
Connecting cord supplied for your CD changer
Cable de conexión suministrado con su cambiador de CD
Cordon de connexion fourni avec votre changeur CD
CAUTION / PRECAUCION /
PRECAUTION
Before connecting the CD
changer, make sure that the unit
is turned off.
Antes de conectar el cambiador
de CD, asegúrese de que la
unidad esté apagada.
Avant de connecter le changeur
CD, s’assurer que l’unité est
éteinte.
Refer also to page 34 of the INSTRUCTIONS.
Consulte también la página 34 de las MANUAL DE INSTRUCCIONES.
Référez-vous aussi à la page 34 du MANUEL D’INSTRUCTIONS.
Only for KD-AR800/KD-G800 / Sólo para KD-AR800/KD-G800 / Seulement pour le KD-AR800/KD-G800
For connecting the JVC SIRIUS Radio, refer to the SIRIUS Radio Setup Manual (separate volume).
Para la conexión de la radio JVC SIRIUS, consulte el Manual de configuración de la radio SIRIUS (volumen separado).
Pour brancher la radio JVC SIRIUS, référez-vous au Manuel d’installation de la radio SIRIUS (volume séparé).
External component
Componente exterior
Appareil extérieur
JVC Amplifier
Amplificador de JVC
JVC Amplificateur
KD-AR800
KD-G800
KD-G700
You can connect another power amplifier for front
speakers.
Podrá conectar otro amplificador de potencia para los
altavoces delanteros.
Vous pouvez connecter un autre amplificateur de
puissance pour les enceintes avant.
Front speakers
Altavoces delanteros
Enceintes avant
JVC Amplifier
Amplificador de JVC
JVC Amplificateur
L
R
L
R
Subwoofer / Subwoofer / Caisson de grave
You can connect a subwoofer through an amplifier to reinforce the bass.
For their connections, refer to the instructions supplied with your subwoofer.
Usted podrá conectar un subwoofer a través de un amplificador para reforzar los graves.
Con respecto a sus conexiones, refiérase a las instrucciones suministradas con sus subwoofer.
Vous pouvez connecter un caisson de grave par un amplificateur pour renforcer les graves.
Pour la connexion, référez-vous aux instructions fournies avec le caisson de grave.
SUBWOOFER
Signal cord (not supplied with this unit)
Cable de señal (no suministrado con esta unidad)
Cordon de signal (non fourni avec cet appareil)
JVC Amplifier
Amplificador de JVC
JVC Amplificateur
Subwoofer
Subwoofer
Caisson de grave
KD-AR800
KD-G800
JVC CD changer
Cambiador de CD de JVC
Changeur CD JVC
Only for KD-AR800/KD-G800 / Sólo para KD-AR800/KD-G800 / Seulement pour le KD-AR800/KD-G800
KD-AR800
KD-G800
Only for KD-AR800 / Sólo para KD-AR800 / Seulement pour le KD-AR800
L
R
L
R
Signal cord (not supplied with this unit)
Cable de señal (no suministrado con esta unidad)
Cordon de signal (non fourni avec cet appareil)
LINE IN
LINE IN (Entrada de linea)
LINE IN (Entrée de ligne)
External component
Componente exterior
Appareil extérieur
KD-AR800
Only for KD-G800 / Sólo para KD-G800 / Seulement pour le KD-G800

Other manuals for JVC KD-G700

Related product manuals