EasyManua.ls Logo

JVC KD-LHX502 - Page 69

JVC KD-LHX502
140 pages
To Next Page IconTo Next Page
To Next Page IconTo Next Page
To Previous Page IconTo Previous Page
To Previous Page IconTo Previous Page
Loading...
3
*
2
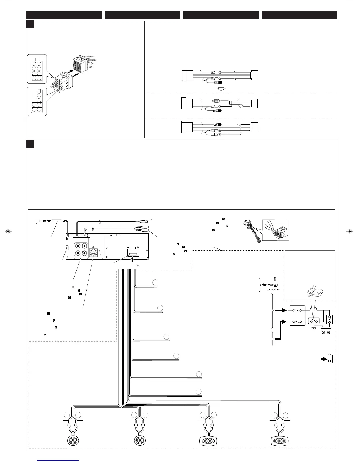
Before checking the operation of this unit prior to
installation, this lead must be connected, otherwise power
cannot be turned on.
*
2
Vor der Überprüfung der Funktionsfähigkeit des Geräts
vor dem Einbau, muß diese Leitung angeschlossen
werden, da sonst die Stromversorgung nicht
eingeschaltet werden kann.
*
2
Pour vérifier le fonctionnement de cet appareil avant
installation, ce fil doit être raccordé, sinon l’appareil ne
peut pas être mis sous tension.
*
2
Voordat u controleert of het apparaat werkt (alvorens het te
installeren), moet deze draad aangesloten zijn. Als dit niet het
geval is, kan de stroom niet worden ingeschakeld.
Yellow*
2
Gelb*
2
Jaune
*
2
Geel *
2
Blue with white stripe
Blau mit weißem Streifen
Bleu avec bande blanche
Blauw met witte streep
Red
Rot
Rouge
Rood
Orange with white stripe
Orange mit weißem Streifen
Orange avec bande blanche
Oranje met witte streep
To cellular phone system
Zur Mobiltelefon
À un système de téléphone cellulaire
Naar het mobiele-telefoonsysteem
To car light control switch
Zur Autolichtschalter
À l’interrupteur d’éclairage de la voiture
Naar de schakelaar voor de autoverlichting
Fuse block
Sicherungsblock
Porte-fusible
Zekeringblok
To a live terminal in the fuse block connecting to the car battery
(bypassing the ignition switch) (constant 12 V)
Zur einer stromführenden Anschlußklemme im Sicherungsblock zum
Anschließen an die Autobatterie (Umgehen des Zündschalters)
(konstant 12 V)
À une borne sous tension du porte-fusible connectée à la batterie de la
voiture (en dérivant l’interrupteur d’allumage) (12 V constant)
Naar een onder spanning staande aansluitklem in het zekeringblok die is
aangesloten op de accu van de auto (u passeert de ontstekingsschakelaar)
(constant 12 V)
To metallic body or chassis of the car
Zur metallenen Karosserie oder zum Fahrwerk des Autos
Vers corps métallique ou châssis de la voiture
Naar metalen ondergrond of chassis van de auto
*
1
Not included for this unit
*
1
Wird nicht mit Gerät mitgeliefert
*
1
Non fourni avec cet appareil
*
1
Niet bij het apparaat inbegrepen
Black
Schwarz
Noir
Zwart
To an accessory terminal in the fuse block
Zur einer Zubehöranschlußklemme im Sicherungsblock
Vers borne accessoire du porte-fusible
Naar een aansluitklem in het zekeringblok
Gray with black stripe
Grau mit schwarzem
Streifen
Gris avec bande noire
Grijs met zwarte streep
White
Weiß
Blanc
Wit
White with black stripe
Weiß mit schwarzem
Streifen
Blanc avec bande noire
Wit met zwarte streep
Green with black stripe
Grün mit schwarzem
Streifen
Vert avec bande noire
Groen met zwarte streep
Gray
Grau
Gris
Grijs
Green
Grün
Ver t
Groen
Purple with black stripe
Lila mit schwarzem
Streifen
Violet avec bande noire
Paars met zwarte streep
Purple
Lila
Violet
Paars
Vor dem Anschließen: Die Verdrahtung im
Fahrzeug sorgfältig überprüfen. Falsche
Anschlüsse können ernsthafte Schäden am
Gerät hervorrufen.
Die Leiter des Stromkabels und die Leiter des
Anschlusses im Fahrzeug können sich farblich
unterscheiden.
1
Den ISO-Stecker abschneiden.
2
Die farbigen Adern des Stromkabels in der
Reihenfolge anschließen, wie in der
Abbildung unten gezeigt.
3
Das Antennenkabel anschließen.
4
Die Kabelbäume am Gerät anschließen.
Before connecting: Check the wiring in the
vehicle carefully. Incorrect connection may
cause serious damage to this unit.
The leads of the power cord and those of the
connector from the car body may be different in
color.
1
Cut the ISO connector.
2
Connect the colored leads of the power cord
in the order specified in the illustration
below.
3
Connect the aerial cord.
4
Finally connect the wiring harness to the unit.
Avant de commencer la connexion:
Vérifiez
attentivement le câblage du véhicule. Une
connexion incorrecte peut endommager
sérieusement l’appareil.
Le fil du cordon d’alimentation et ceux des
connecteurs du châssis de la voiture peuvent
être différents en couleur.
1 Coupez le connecteur ISO.
2 Connectez les fils colorés du cordon
d’alimentation dans l’ordre spécifié sur
l’illustration ci-dessous.
3 Connectez le cordon d’antenne.
4 Finalement, connectez le faisceau de fils à
l’appareil.
Alvorens de verbindingen tot stand te
brengen: Moet u de bedrading in de auto
zorgvuldig. Het apparaat kan door verkeerde
verbindingen ernstige schade oplopen.
De draden van het stroomsnoer verschillen mogelijk
van kleur metde aansluitingen op het chassis van de
auto.
1
Knip de ISO-connector los.
2
Verbind de gekleurde draden van het
stroomsnoer in de afbeelding hieronder
aangegeven volgorde.
3
Sluit de antenne aan.
4
Verbind de draadbundel daarna met het apparaat.
B
Left speaker (rear)
Linker Lautsprecher (hinten)
Enceinte gauche (arrière)
Linkerspeaker (achterin)
Right speaker (front)
Rechter Lautsprecher (vorne)
Enceinte droit (avant)
Rechterspeaker (voorin)
Left speaker (front)
Linker Lautsprecher (vorne)
Enceinte gauche (avant)
Linkerspeaker (voorin)
Right speaker (rear)
Rechter Lautsprecher (hinten)
Enceinte droit (arrière)
Rechterspeaker (achterin)
Brown
Braun
Marron
Bruin
Connections without using the ISO connectors / Anschlüsse ohne ISO-Stecker / Connexions sans l’utilisation des connecteurs ISO / Verbindingen
zonder ISO-connectoren
To the remote lead of other equipment or power aerial if any (200 mA max.)
Zum Zusatzkabel des anderen Geräts oder der Motorantenne, sofern vorhanden (max. 200 mA)
Au fil de télécommande de l’autre appareil ou à l’antenne automatique s’il y en a une (200 mA max.)
Naar afstandsdraad van andere apparatuur of antenne met circuit indien aanwezig
(200 mA max.)
NEDERLANDS
FRANÇAISDEUTSCHENGLISH
From the car body
Von der Karosserie
De la carrosserie de la voiture
Vanaf de auto
ISO connector of the supplied power cord
ISO-Stecker am Stromkabel
Connecteur ISO pour le cordon
d’alimentation fourni
ISO-connector van het meegeleverde snoer
For some VW/Audi or Opel (Vauxhall) automobile
Für manche VW/Audi oder Opel (Vauxhall) Fahrzeuge
Pour certaine voiture VW/Audi ou Opel (Vauxhall)
Voor bepaalde modellen VW/Audi of Opel (Vauxhall) geldt
You may need to modify the wiring of the supplied power cord as illustrated.
Contact your authorized car dealer before installing this unit.
Sie müssen evtl. die Verdrahtung des mitgelieferten Stromkabels wie abgebildet ändern.
Wenden Sie sich an Ihre Vertragswerkstatt, bevor Sie das Gerät einbauen.
Vous aurrez peut-être besoin de modifier le câblage du cordon d’alimentation fourni comme montré sur l’illustration.
Contactez votre revendeur automobile autorisé avant d’installer l’appareil.
Wellicht moet u de bedrading van het meegeleverde snoer als in het voorbeeld aanpassen.
Neem contact op met uw offici’le autodealer alvorens dit apparaat te installeren.
Original wiring
Originalverdrahtung
Câblage original
Originele bedrading
Modified wiring 1
Geänderte
Verdrahtung 1
Câblage modifié
1
Aangepaste bedrading 1
Modified wiring 2
Geänderte
Verdrahtung 2
Câblage modifié
2
Aangepaste bedrading 2
Use modified wiring 2 if the unit does not turn on.
Geänderte Verdrahtung 2 verwenden, wenn das
Gerät so nicht an geht.
Utilisez le câblage modifié
2
si l’appareil ne se met pas
sous tension.
Pas de bedrading 2 aan indien het apparaat niet reageert bij
inschakelen.
ISO connector / ISO-Stecker
Connecteur ISO /
ISO-connector
View from the lead side
Ansicht von der Leitungsseite
Vue à partir du côté des fils
Aanzicht vanaf het snoer
If your car is equipped with the ISO connector
Wenn Ihr Auto mit ISO-Steckern ausgestattet ist
Si votre voiture est équippée d’un connecteur ISO
Indien uw auto is uitgerust met de ISO-connector
Connect the ISO connectors as illustrated.
Die ISO-Stecker wie abgebildet anschließen.
Connectez les connecteurs ISO comme montré sur l’illustration.
Sluit de ISO-connectoren aan zoals op het voorbeeld is aangegeven.
Red
Rot
Rouge
Rood
R:
Yellow
Gelb
Jaune
Geel
Y:
R
Y
R
Y
R
R
Y
Y
Y
Y
R
R
Cut the ISO connector
Den ISO-Stecker abscheiden
Coupez le connecteur ISO
Knip de connector ISO
1
15 A fuse
15 A Sicherung
Fusible 15 A
Zekering 15 A
Rear ground terminal
Hintere Erdungscan–
schlußklemme
Borne arrière de masse
Massaklem aan de achterkant
To CD changer/DAB tuner or another external component
(see diagram )
An CD-Wechsler/DAB-Tuner oder andere externe Komponente
(siehe Diagramm )
Au changeur de CD/tuner DAB ou à un autre appareil extérieur
(voir le diagramme )
Naar CD-wisselaar/DAB-tuner of ander extern component
(zie schema )
Aerial terminal
Antennenanschlußklemme
Borne de l’antenne
Aansluitpunt antenne
To steering wheel remote controller (see diagram )
An Lenkradfernbedienung (siehe Diagramm )
Pour la télécommande de volant (voir le diagramme )
Naar stuurwiel-afstandsbediening (zie schema )
LINE OUT
(see diagram )
(siehe Diagramm )
(voir le diagramme )
(zie schema )
A
E
F
B
D
H
G
A
C
N
J
I
K
M
L
P
O
SUBWOOFER OUT
(see diagram )
(siehe Diagramm )
(voir le diagramme )
(zie schema )
Ignition switch
Zündschalter
Interrupteur dallumage
Ontstekingsschakelaar
Instal3-4_KD-LHX502_006A_f.p65 2/12/04, 5:07 PM3

Table of Contents

Related product manuals