EasyManua.ls Logo

JVC KD-R900

JVC KD-R900
210 pages
To Next Page IconTo Next Page
To Next Page IconTo Next Page
To Previous Page IconTo Previous Page
To Previous Page IconTo Previous Page
Loading...
3
ENGLISH
‰∑¬
A
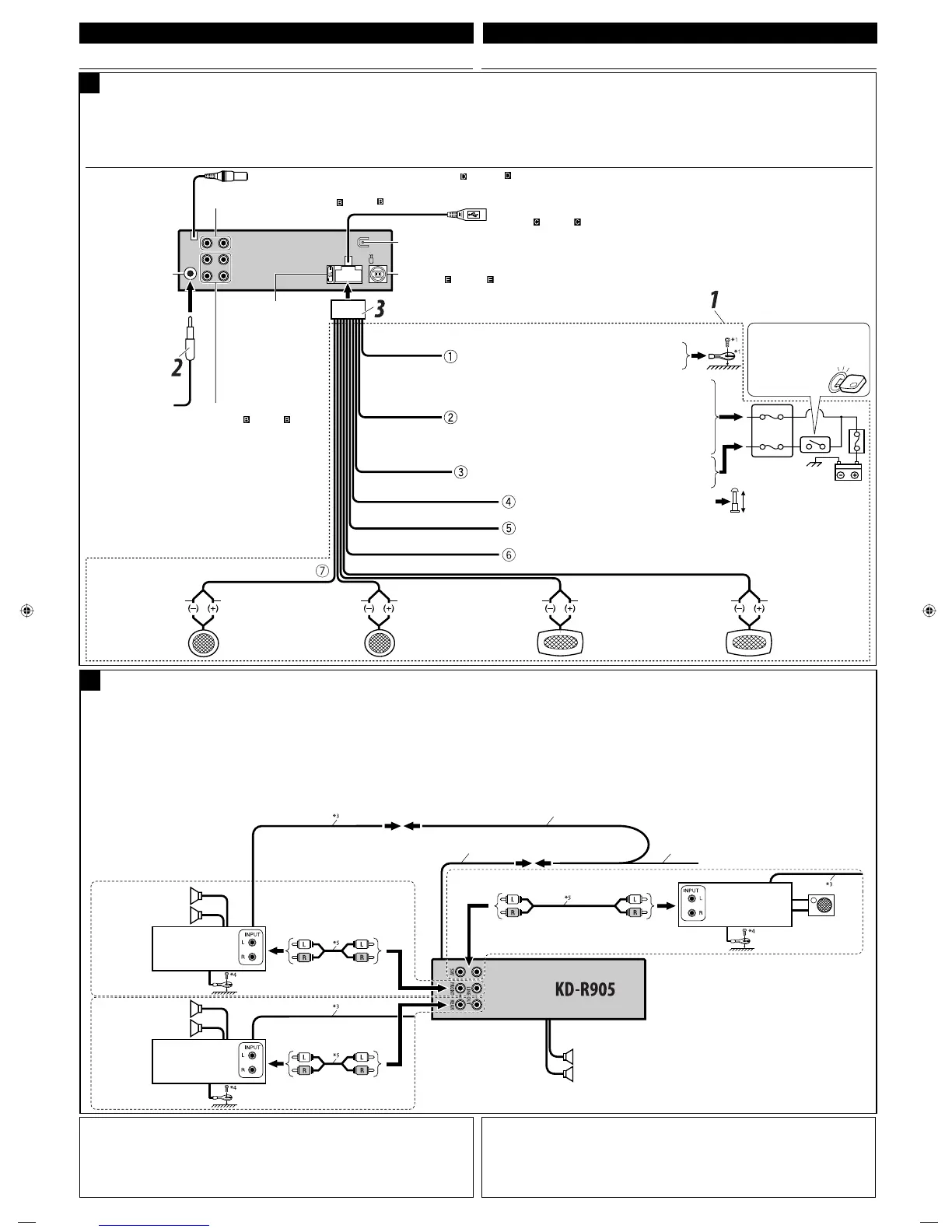
Typical connections / °“√‡™◊ËÕ¡µËÕ·∫∫ª°µ
Before connecting: Check the wiring in the vehicle carefully. Incorrect connection may cause serious
damage to this unit.
The leads of the power cord and those of the connector from the car body may be different in color.
1 Connect the colored leads of the power cord in the order specified in the illustration below.
2 Connect the antenna cord.
3 Finally connect the wiring harness to the unit.
ELECTRICAL CONNECTIONS
B
Connecting the external amplifiers and subwoofer / °“√‡™◊ËÕ¡µàÕ‡§√◊ËÕߢ¬“¬‡’¬ß¿“¬πÕ°·≈–´—∫«Ÿø‡øÕ√å
You can connect amplifiers to upgrade your car stereo system.
Connect the remote lead (blue with white stripe) to the remote lead of the other equipment so that it
can be controlled through this unit.
For amplifier only:
Disconnect the speakers from this unit, connect them to the amplifier. Leave the speaker
leads of this unit unused.
– The line output level of this unit is kept high to maintain the hi-fi sounds reproduced from this unit.
When connecting an external amplifier to this unit, turn down the gain control on the external
amplifier to obtain the best performance from this unit.
Remote lead (blue with white stripe)
“¬µ–°—Ë«•–¬–‰°• (’πÈ”‡ß‘π≈“¬¢“«)
To the remote lead of other equipment or automatic antenna
if any
µËÕ“¬°—∫Õÿª°√≥ÏÕ◊ËπÀ√◊Õ‡“Õ“°“»Õ—µ‚π¡—µ‘∂È“¡’
Front speakers
≈”‚æßÀπÈ“
Rear speakers
≈”‚æßÀ≈—ß
Y-connector *
1
¢ÈÕµËÕ√Ÿªµ—« Y *
1
JVC Amplifier
‡§√◊ËÕߢ¬“¬‡’¬ß JVC
Subwoofer
´—∫«Ÿø‡øÕ√Ï
Front speakers
≈”‚æßÀπÈ“
JVC Amplifier
‡§√◊ËÕߢ¬“¬‡’¬ß JVC
JVC Amplifier
‡§√◊ËÕߢ¬“¬‡’¬ß JVC
°“√‡™◊ËÕ¡‚¥¬„™È‰øøÈ“
°ËÕπ°“√‡™◊ËÕ¡µËÕ: µ√«®¥Ÿ°“√‡¥‘π“¬‰ø„π√∂¬πµÏ„ÀÈ≈–‡Õ’¬¥∂’Ë∂È«π ‡æ√“–°“√‡™◊ËÕ¡µËÕ∑’˺‘¥æ≈“¥Õ“®∑”„Àȇ°‘¥§«“¡‡’¬À“¬
√È“¬·√ßµËÕ™ÿ¥ª√–°Õ∫™ÿ¥π’ȉ¥È
“¬µ–°—Ë«¢Õß“¬‰ø·≈–¢ÕßÕÿª°√≥ϵËÕ‡™◊ËÕ¡®“°µ—«∂—ß√∂¬πµÏÕ“®¡’’∑’ˉ¡Ë‡À¡◊Õπ°—π
1 µËÕ“¬‰ø’µ“¡≈”¥—∫∑’Ë√–∫ÿ„π√Ÿª¥È“π≈Ë“ß
2 ‡™◊ËÕ¡µËÕ°—∫“¬Õ“°“»
3 ÿ¥∑È“¬ µËÕË«π§«∫§ÿ¡°“√‡¥‘π“¬‰ø‡¢È“°—∫™ÿ¥ª√–°Õ∫™ÿ¥π’È
§ÿ≥“¡“√∂µËÕ°—∫·Õ¡æ≈‘ø“¬‡ÕÕ√Ï ‡æ◊ËÕ‡æ‘Ë¡§ÿ≥ ¿“æ‡’¬ß„ÀȰ—∫√–∫∫‡µÕ√‘‚Õ¢Õß√∂¬πµÏ
µËÕ“¬µ–°—Ë«√–¬–‰°≈ (’πÈ”‡ß‘π≈“¬¢“«) ‡¢È“°—∫“¬µ–°—Ë«√–¬–‰°≈¢ÕßÕÿª°√≥ÏÕ◊Ëπ Ê ‡æ◊ËÕ®–“¡“√∂§«∫§ÿ¡‚¥¬™ÿ¥ª√–
°Õ∫π’ȉ¥È
”À√—∫·Õ¡æ≈‘ø“¬‡ÕÕ√χ∑Ë“π—Èπ:
∂Õ¥≈”‚æßÕÕ°®“°™ÿ¥ª√–°Õ∫π’È ·≈È«µËÕ‡¢È“°—∫‡§√◊ËÕߢ¬“¬ ∑‘Èß“¬µ–°—Ë«≈”‚æß¢Õß™ÿ¥ª√–°Õ∫π’ȉ«
®–¡’°“√√—°…“ LINE OUTPUT ‰«È„π√–¥—∫∑’ËŸß ‡æ◊ËÕ„Àȇ§√◊ËÕß“¡“√∂®”≈Õ߇’¬ß‰¥Èլ˓ߙ—¥‡®π¡®√‘ßÕ¬ŸË‡¡Õ
‡¡◊ËÕµËÕ·Õ¡æ≈‘ø“¬‡ÕÕ√Ï¿“¬πÕ°‡¢È“°—∫‡§√◊ËÕß „ÀÈ≈¥°“√§«∫§ÿ¡Õ—µ√“¢¬“¬¢Õß·Õ¡æ≈‘ø“¬‡ÕÕ√Ï¿“¬πÕ°≈ß
‡æ◊ËÕª√–‘∑∏‘¿“æŸßÿ¥„π°“√„™Èß“π¢Õ߇§√◊ËÕß
*
1
Not supplied for this unit.
*
2
Before checking the operation of this unit prior to installation, this lead must be connected; otherwise, the power
cannot be turned on.
*
3
Remote lead
*
4
Firmly attach the ground wire to the metallic body or to the chassis of the car—to the place uncoated with paint
(if coated with paint, remove the paint before attaching the wire). Failure to do so may cause damage to the unit.
*
5
Signal cord (not supplied for this unit).
*
1
‰¡Ë‰¥È„ÀÈ¡“°—∫™ÿ¥ª√–°Õ∫π’È
*
2
°ËÕπ°“√µ√«®Õ∫°“√∑”ß“π¢Õß™ÿ¥ª√–°Õ∫π’ȰËÕπ∑’Ë®–µ‘¥µ—Èß µÈÕßµËÕ“¬µ–°—Ë«π’ȰËÕπ
¡‘©–π—Èπ®–‰¡“¡“√∂‡ª‘¥‡§√◊ËÕ߉¥
*
3
“¬µ–°—Ë«•–¬–‰°•
*
4
µËÕ≈«¥
“¬¥‘π„ÀÈ·πËπ‡¢È“°—∫µ—«∂—߇À≈Á° À√◊Õµ—«∂—ß√∂
µ√ß
Ë«π ∑’ˉ¡Ë¡’
’‡§≈◊Õ∫
(
À“°¡’
’‡§≈◊Õ∫Õ¬ŸË „ÀÈ¢Ÿ¥
’ÕÕ°°ËÕπ °ËÕπµËÕ≈«¥
“¬¥‘π
)
À“°‰¡ËªØ‘∫—µ‘µ“¡§”·π–π”π’È ‡§√◊ËÕßÕ“®™”√ÿ¥À√◊Õ‡
’¬À“¬‰¥
*
5
“¬‡§‡∫‘≈—≠≠“≥ ( ‰¡Ë‰¥È„ÀÈ¡“°—∫™ÿ¥ª√–°Õ∫π’È)
LINE OUT
(see diagram / ¥Ÿ·ºπ¿Ÿ¡ )
Rear ground terminal /
®ÿ¥‡™◊ËÕ¡µËÕ “¬¥‘π¥È“πÀ≈—ß
15 A fuse /
øî«Ï¢π“¥ 15 A
Antenna terminal
¢—È«“¬Õ“°“»
Black
’¥”
Blue with white stripe
’πÈ”‡ß‘π≈“¬¢“«
Red
’·¥ß
Yellow *
2
’‡À≈◊Õß *
2
To the metallic body or chassis of the car
µËÕ°—∫‚§√ß‚≈À–À√◊Õ‡™´‘¢Õß√∂¬πµú
Ignition switch
«‘∑™Ï®ÿ¥√–‡∫‘¥
Fuse block
·ºßøî«
To an accessory terminal in the fuse block
µËÕ°—∫¢—È«Ë«πª√–°Õ∫„π·ºßøî«
Left speaker (front)
≈”‚æß´È“¬ (ÀπÈ“)
Right speaker (front)
≈”‚æß¢«“ (ÀπÈ“)
Left speaker (rear)
≈”‚æß´È“¬ (À≈—ß)
Right speaker (rear)
≈”‚æß¢«“ (À≈—ß)
Purple
’¡Ë«ß
Purple with black stripe
’¡Ë«ß·∂∫¥”
Green
’‡¢’¬«
Green with black stripe
’‡¢’¬«·∂∫¥”
Gray
’‡∑“
Gray with black stripe
’‡∑“·∂∫¥”
White
’¢“«
White with black stripe
’¢“«·∂∫¥”
To a live terminal in the fuse block connecting to the car battery (bypassing
the ignition switch) (constant 12 V)
µËÕ°—∫¢—È«∑’Ë¡’°√–·‰øøÈ“„π·ºßøî«Ï ´÷ËßµËÕ°—∫·∫µ‡µÕ√’Ë√∂¬πµ
( ‚¥¬‰¡ËµÈÕß„™È«‘∑™Ï®ÿ¥√–‡∫‘¥) (12 ‚«≈∑ϧß∑’Ë)
To the remote lead of other equipment (200 mA max.)
µËÕ‡¢È“°—∫Õª°√≥ÏÕË◊π (¢π“¥Ÿß¸¥ 200 mA)
To external components /
™ËÕ߇’¬∫µËÕ¢ÕßÕÿª°√≥Ï¿“¬πÕ°
(see diagram /(¥Ÿ·ºπ¿Ÿ¡ )
Orange with white stripe
’ô¡·∂∫¢“«
To car light control switch
«‘µ´Ï§«∫§ÿ¡‰ø¢Õß√∂¬π•√Ï
SW (subwoofer / ´—∫«Ÿø‡øÕ√Ï ) (see diagram / ¥Ÿ·ºπ¿Ÿ¡ )
MIC (microphone input terminal /
¢—È«µàÕ‰¡‚§√‚øπ) (see diagram / ¥Ÿ·ºπ¿“æ )
USB cable (approx. 1.2 m) /
“¬ USB (ª√–¡“≥ 1.2 ‡¡µ√)
(see diagram / ¥Ÿ·ºπ¿Ÿ¡ )
Blue
»’øÈ“
To automatic antenna if any (250 mA max.)
‡“Õ“°“»‰øøÈ“Õ—µ‚π¡—µ‘ À“°¡’ (¢π“¥Ÿß¸¥ 250 mA)
THInstall_KD-R905.indb 3THInstall_KD-R905.indb 3 2/18/09 10:03:15 AM2/18/09 10:03:15 AM

Table of Contents

Other manuals for JVC KD-R900

Related product manuals