EasyManua.ls Logo

JVC KD-S871R - Page 32

JVC KD-S871R
50 pages
Print Icon
To Next Page IconTo Next Page
To Next Page IconTo Next Page
To Previous Page IconTo Previous Page
To Previous Page IconTo Previous Page
Loading...
A
B
C
1
2
3
4
5
K
D-
S8
71R
2-1
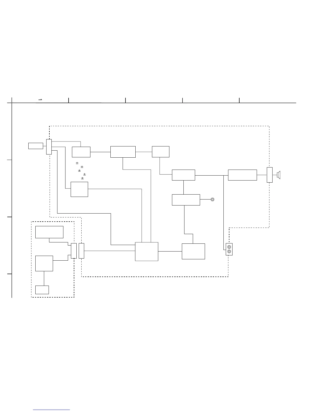
Block diagram
Pickup
CN501
CJ601
CP601
IC501
BTL
DRIVER
IC521
RF AMP
IC541
DSP & DAC
IC581
CD LPF
IC161
E.VOLUME
IC301
POWER AMP.
CP961
IC71
RDS
DETECTER
TU1
TUNER PACK
LCD1
IC601
LCD
DRIVER
KEY MATRIX
S601~S620
COM1~3
S1~S48
LCD_CE
LCD_DA
LCD_CL
LCD_CE
LCD_DA
LCD_CL
KEY0~2
KEY0~2
VA, VB, VC, VE
VF, MD, LD
SEL,TEB
RF,RFRP
FE,SBAD
TE,RFGO
FEED
SPINDLE
FOCUS
TRACKING
LOADING
L-CH
R-CH
CD_L
CD_R
LM0, LM1
BUS0~3, BUCK
CCE, RST
REST, SW1~4
IC701
CPU
J1
L-CH
R-CH
DATA, CLK
MUX
OUTFL, OUTFR
OUTRL, OUTRR
LINE OUTPUT
REAR L
REAR R

Related product manuals