EasyManua.ls Logo

JVC MX-GB6

JVC MX-GB6
85 pages
To Next Page IconTo Next Page
To Next Page IconTo Next Page
To Previous Page IconTo Previous Page
To Previous Page IconTo Previous Page
Loading...
2-3
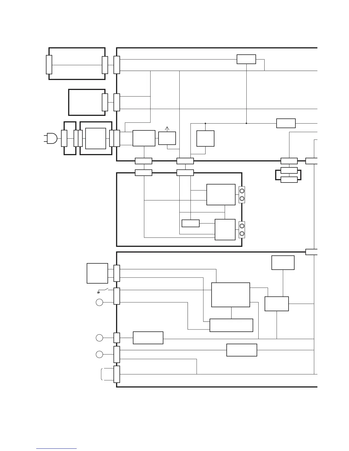
Block diagram
TU_L
TU_R
L-CH
R-CH
AUX JACK
CD_L
CD_R
MUTE
L-CH,R-CH
AIC01
AIC02
FIC02
IC302
Motor DRV.
TO
FRONT
SPEAKER
TUNER
CW01B
CW105 CW1
CW106
ACW2 ACW1
HIC01
EIC02
WIC01
Sub woofer
amp.
FIC01
Front
amp.
IC501
Memory
IC101
RF AMP. &
SS Processor
CW101 CW102 CW103
RL_SENSE
CW104
PICKUP
M
M
M
SW1
SW2
IC301
4ch Motor DRV.
IC201
DSP
CD section
A,B,C,D,E,F
LD,PD
F+,F-
T+,T-
LIM
SP+,SP-
SL+,SL-
IC303
Motor DRV.
OPEN_M
CLOSE_M
RL+
RL+
RL-
SW1
SW2
SPO,TEO
FEO,SLO
EFM
LOCK
SMDS
SMDP
SMEF
WDCK
ADDR0 to 10
DB0 to 7
LDQM,UDQM
/WE,/RAS,/CAS
CLK,CKE,BA
SOS1,ISTAT
RESET,LKFS
MDATA,/MADDR
/MRD,/MWE
/MCS,/DECINT
RESET
MDATA
ISTAT
MLT
MCK
MUTE
DO,DI,CLK
72131_CE
TUNE/MUTE
HJACK1
H/P JACK section
H.P MUTE
H.P SENSE
L-CH,R-CH
L_CH
R_CH
W.CON
W.SIG
L_CH
R_CH
CW1
CW107
Main
power
trans.
PW102
AC IN
DIODE
BRIDGE
+/-VH
+/-VL
+/-VH
+/-VL
PIC02
REG.
u-COM 5.6V
CD 8.6V
SIG 12V
VPP
VFD_AC
POWER_ON
PROTECTIN
MUTE
CW112
TO
SUB WOOFER
SPEAKER
+VL,-VL
+VH,-VH
+VL,-VL
W.CON
W.SIG
POWER_ON
L_CH
R_CH
PROTECTION
Amp. section
Main section
CW01A
PHONES
JACK
CON01
CW102
UCW02
AJK01
POWER_ON
L-CH
R-CH
MUTE

Other manuals for JVC MX-GB6

Related product manuals