EasyManua.ls Logo

JVC MX-J270V - Recording Audio Content; Recording Tapes on Deck B

JVC MX-J270V
61 pages
Print Icon
To Next Page IconTo Next Page
To Next Page IconTo Next Page
To Previous Page IconTo Previous Page
To Previous Page IconTo Previous Page
Loading...
MX-J270V
1-26
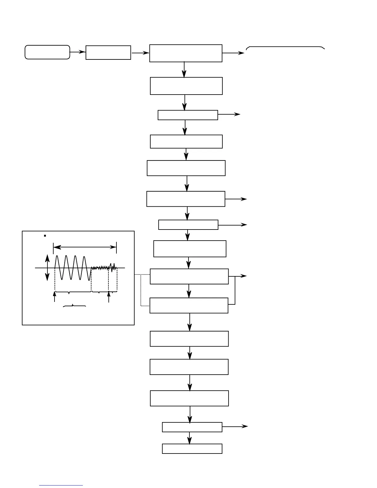
Flow of functional operation until TOC read
Slider turns REST
SW ON.
Automatic tuning
of TE offset
Laser ON
Detection of disc
Automatic measurement of
Focus A-curve amplitude
Automatic tuning of
Foucus offset
Disc is rotated
Focus servo ON
(Tracking servo ON)
Automatic tuning of
Tracking error balance
Automatic measurement of
Tracking error amplitude
Automatic tuning of
Focus error balance
Disc to be
braked to stop
Tracking
servo
on statas
Tracking
servo
off statas
Disc statas
to rotate
TOC reading
finishes
Automatic measurement
of TE amplitude and
automatic tuning of
TE balance
500mv/div
2ms/div
Fig.1
Approx.3sec
pin 25 of
IC601(TE)
Approx
1.8V
VREF
Tracking error waveform at TOC reading
Power ON
Power Key
Confirm that the Focus error
S-cuve siganl at the pin27 of
IC601 is approx.2Vp-p
Confirm that the siganl from
pin24 IC603 is 0V as a
accelerated pulse during
approx.400ms.
Confirm the waveform of
the Tracking error signal
at the pin25 of IC601 (R612)
(See fig-1)
Automatic tuning of
Focus error gain
Automatic tuning of
Tracking error gain
TOC reading
Play a disc
Confirm the eys-pattern
at the lead of TP602
Check that the voltage at the pin 5
of CN602 is 0V (a moment)?
Check Point
Check that the voltage at the
pin3 of IC601 + side is + 5V?

Other manuals for JVC MX-J270V

Related product manuals