EasyManua.ls Logo

JVC MX-J300 - Block Diagram

JVC MX-J300
79 pages
Print Icon
To Next Page IconTo Next Page
To Next Page IconTo Next Page
To Previous Page IconTo Previous Page
To Previous Page IconTo Previous Page
Loading...
MX-J300
2-1
SOUSE
SELECT
5
1
6
2
L OUT
SCK SDI
SDO MPX
VCK VDATA
R OUT
MRDY MCLK MSTAT MCMD
AM
FM
LIN 2
RIN 2
LIN 3
RIN 3
LIN 1
L OUT
R OUT
RIN 1
CN651
CN854
CN801
PB HD
PB HD
RP HD
RP HD
4
3
27
26
IC2
CAM
SW
PIC
UP
IC301
IC701
MICOM
SW
SP L
SP R
FL display
IC303
HPF
IC651
DIGITAL SERVO&
DIGITAL SIGNAL
PROCESSOR
IC251
CD CHANGER
CONTROL
IC601
RF & SERVO
AMP
IC801
DRIVER
M
M
IC401
CN353
22
1
24
PB R
PB L
2
23
2
LC1
IC1
Power amp
IC304
IC402
CN301
CN351
CN303
CN855
CN805
CN804
CN601
CN701
CN304
CN305
CN702
AM/FM DET
HEAD
SW
PLL
PB/REC
AMP.
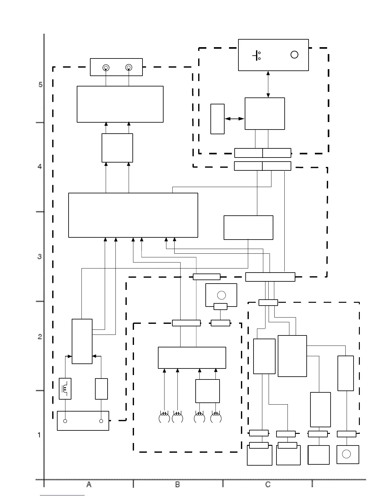
Block diagram

Table of Contents

Other manuals for JVC MX-J300

Related product manuals