EasyManua.ls Logo

JVC MX-S6MD - Page 37

JVC MX-S6MD
70 pages
Print Icon
To Next Page IconTo Next Page
To Next Page IconTo Next Page
To Previous Page IconTo Previous Page
To Previous Page IconTo Previous Page
Loading...
MX-S6MD
1-37
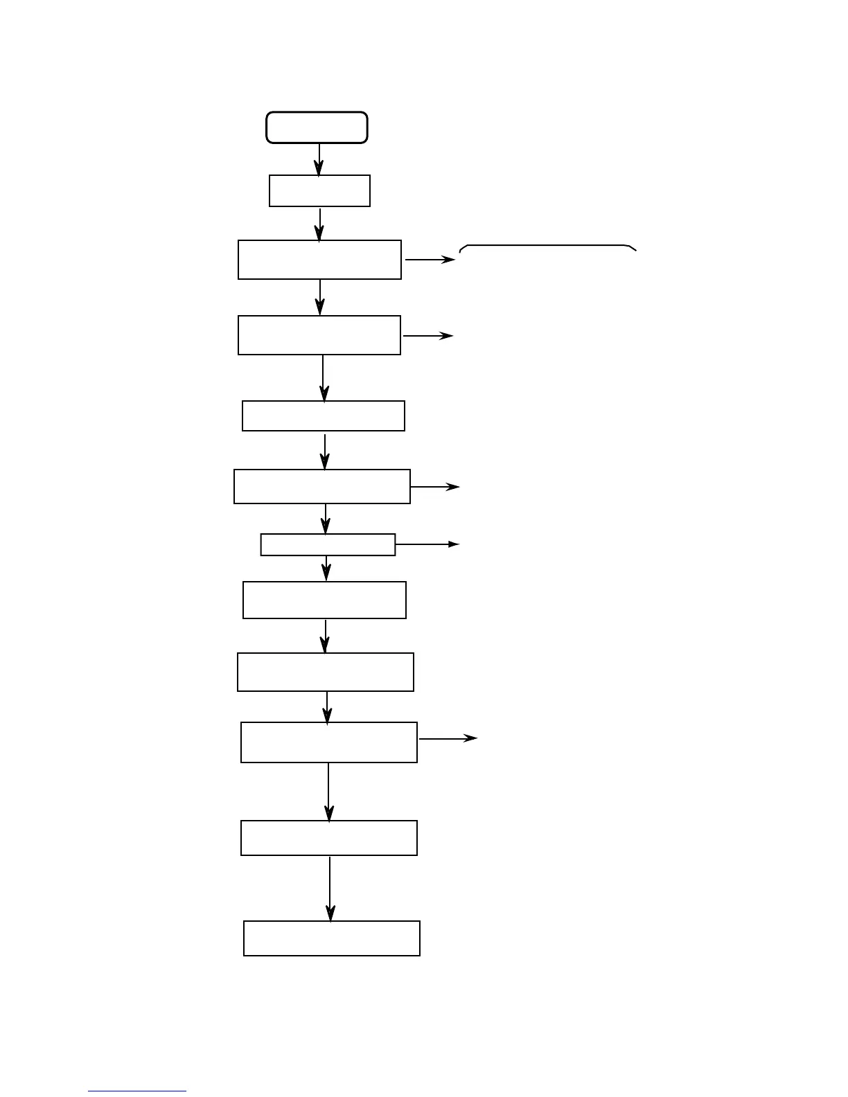
Flow of functional operation until TOC read (MD section)
Power ON
MD play Key
Slider turns REST
switch ON
Disc detection
Focus servo ON
(Tracking servo ON)
Mechanism operation ON
Laser ON
Automatic tuning of
Focus S-curve amplitude
Disc is rotated
Confirm that the Focus error
S-curve signal at the pin 34 of
IC310 is approx.2Vp-p.
TOC reading
Play a disc
Automatic tuning of
Tracking error gain
Automatic tuning of
Focus error gain
Confirm that the eye-pattern
at the pin38 of IC310.
Check point
Confirm that the voltage
at the pin 50 of IC500 are 4V.
Confirm that the voltage
at the pin 9 of CN408 are
0V.
It is confirmed that pin 2 of CN408
become 0V from VREF as an acceleration
pulse between about 400ms.

Related product manuals