EasyManua.ls Logo

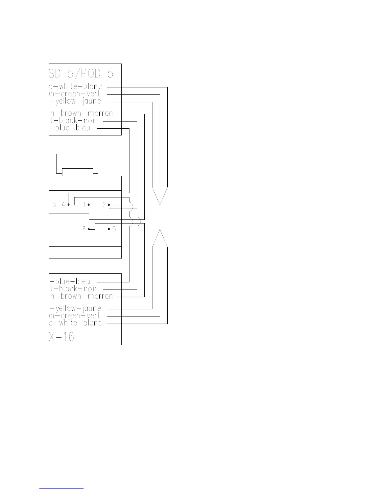
KEF PSD 5 - 8.5 PSD 5 Connected to EX16 Dust Extraction

KEF PSD 5
29 pages
Print Icon
To Next Page IconTo Next Page
To Next Page IconTo Next Page
To Previous Page IconTo Previous Page
To Previous Page IconTo Previous Page
Loading...
27
8.5 PSD 5 connected to EX16 Dust Extraction

Related product manuals