EasyManua.ls Logo

KERR PARADIGM - Furnace Control

Default Icon
34 pages
Print Icon
To Next Page IconTo Next Page
To Next Page IconTo Next Page
To Previous Page IconTo Previous Page
To Previous Page IconTo Previous Page
Loading...
PARADIGM – INSTALLATION/OPERATION MANUAL
Paradigm
9 Jun 10
PUMP BY-PASS PLUG For one pipe system factory setting (no plug).
COMPLETE WIRING Refer to wiring diagram or furnace label for burner connections.
POST PURGE Set the post purge timing; it should be set around two minutes. On
the Riello burner the post purge is set at minimum, 10 seconds. One
quarter turn on the dial will set it to about 2-1/2 minutes.
THERMOSTAT Connect thermostat directly to the labeled thermostat terminals on
control board.
DO NOT START BURNER UNTIL ALL FITTINGS AND COVERS ARE IN PLACE.
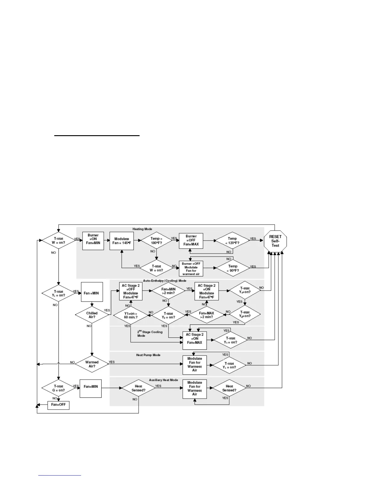
2.7 FURNACE CONTROL
The Kerr Paradigm condensing furnace has an advanced control that performs all of the safety
and control functions. There are two temperature sensors. One comes installed in the furnace
and the auxiliary temperature sensor is installed after the A coil or auxiliary heating device. The
control will automatically handle two stage air conditioning and auxiliary heat such as electric
plenum heaters or heat pumps. The control will automatically modulate the blower for optimal
airflow regardless of the mode of operation. In heating mode the blower will modulate to
maintain a constant plenum temperature. In cooling mode the blower will modulate to attain the
best dehumidification performance even with two stage compressors. The control logic is
detailed below.

Related product manuals