EasyManua.ls Logo

Keyestudio 4WD - Page 315

Keyestudio 4WD
369 pages
Print Icon
To Next Page IconTo Next Page
To Next Page IconTo Next Page
To Previous Page IconTo Previous Page
To Previous Page IconTo Previous Page
Loading...
315
www.keyestudio.com
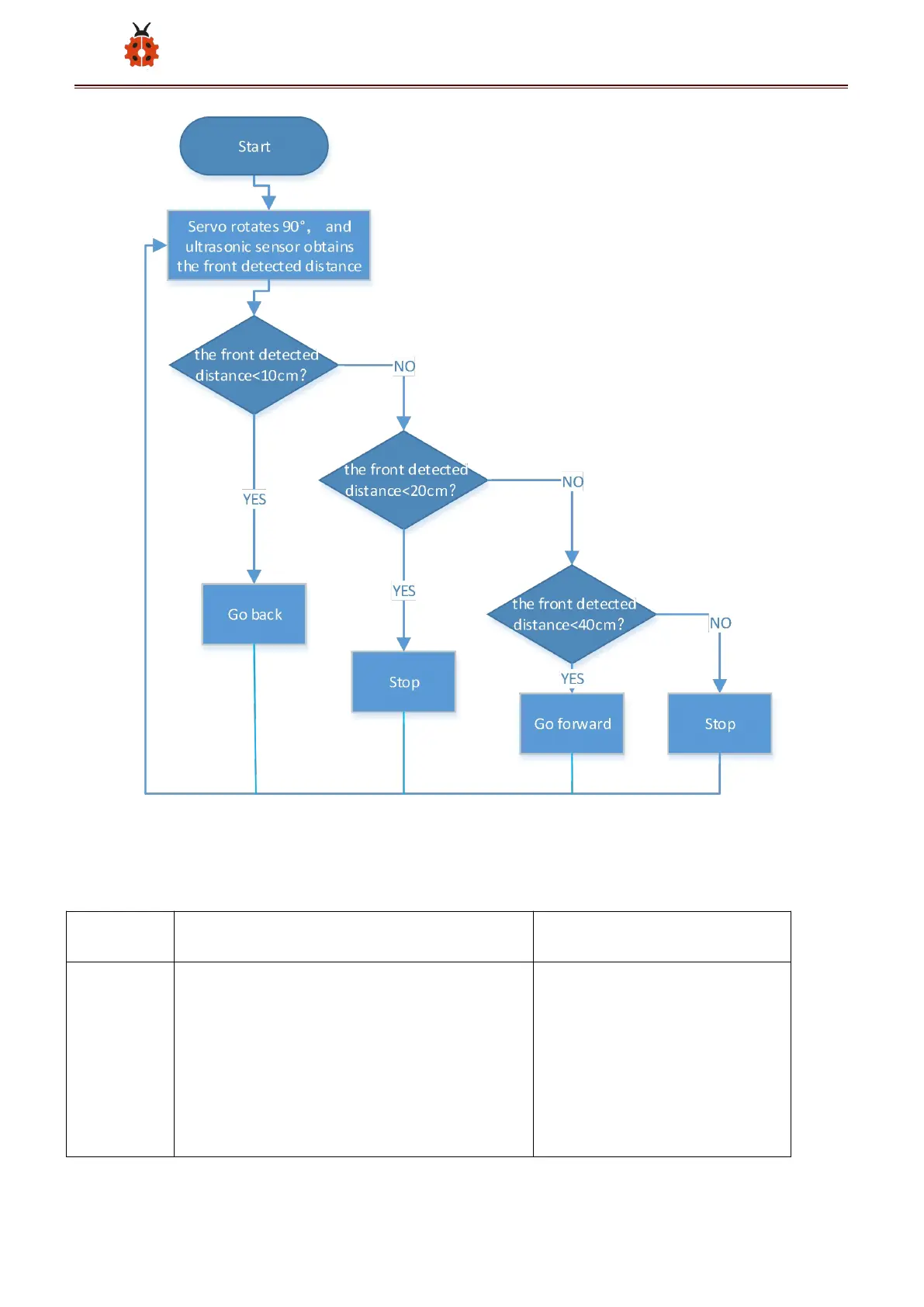
(4)Test Code:
Code path:
File Type
Path
File Name
Hex file
KS4031(4032) folder/Makecode
Tutorial/Makecode Code/Project
18.3:Ultrasonic Follow Smart
Car.hex
Project 18.3:Ultrasonic
Follow Smart Car.hex