EasyManua.ls Logo

Keyestudio 4WD - Page 334

Keyestudio 4WD
369 pages
Print Icon
To Next Page IconTo Next Page
To Next Page IconTo Next Page
To Previous Page IconTo Previous Page
To Previous Page IconTo Previous Page
Loading...
334
www.keyestudio.com
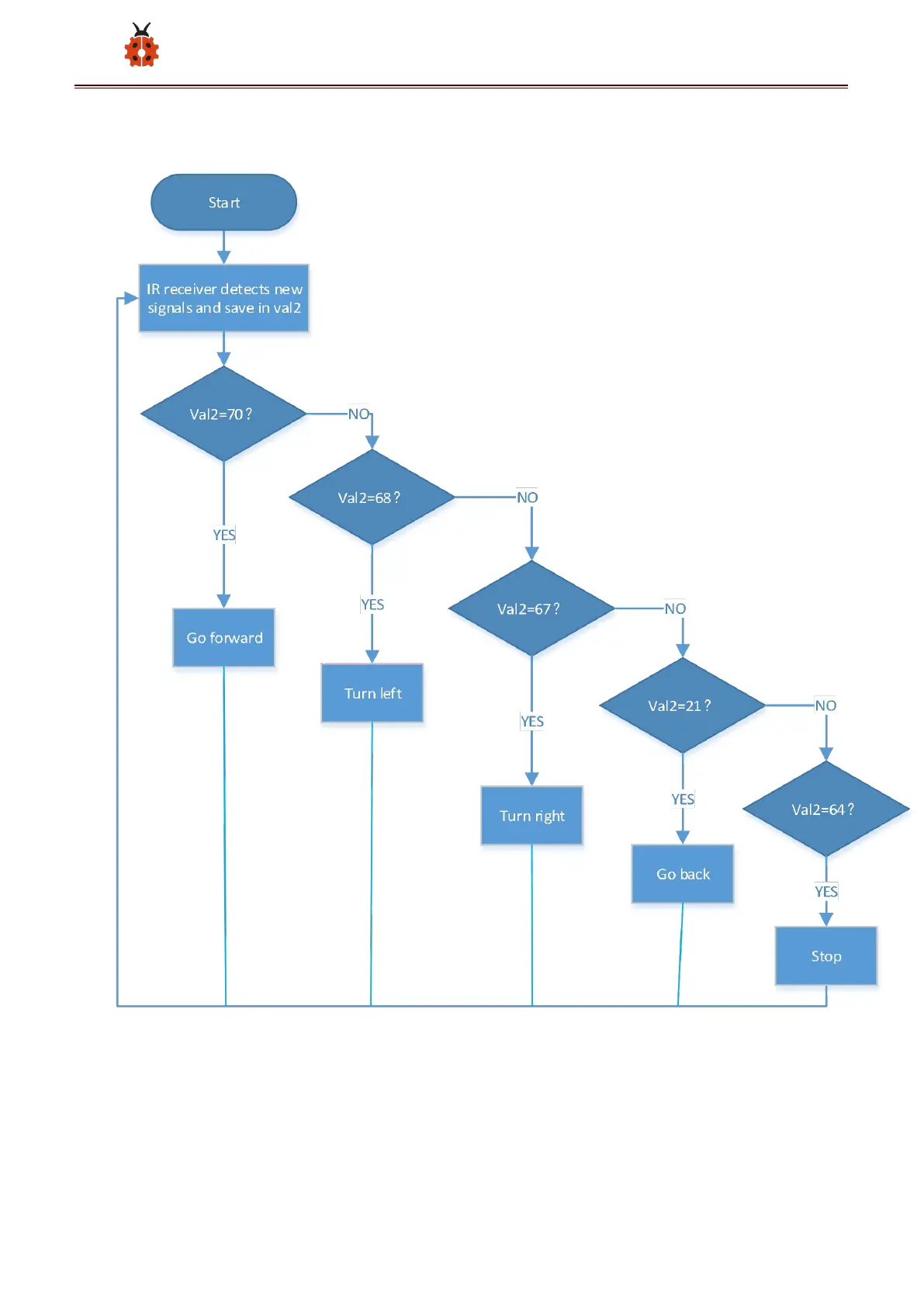
(3)Flow Chart:
(4)Test Code
Code path:

Related product manuals