EasyManua.ls Logo

Kohler 14RESA

Kohler 14RESA
172 pages
To Next Page IconTo Next Page
To Next Page IconTo Next Page
To Previous Page IconTo Previous Page
To Previous Page IconTo Previous Page
Loading...
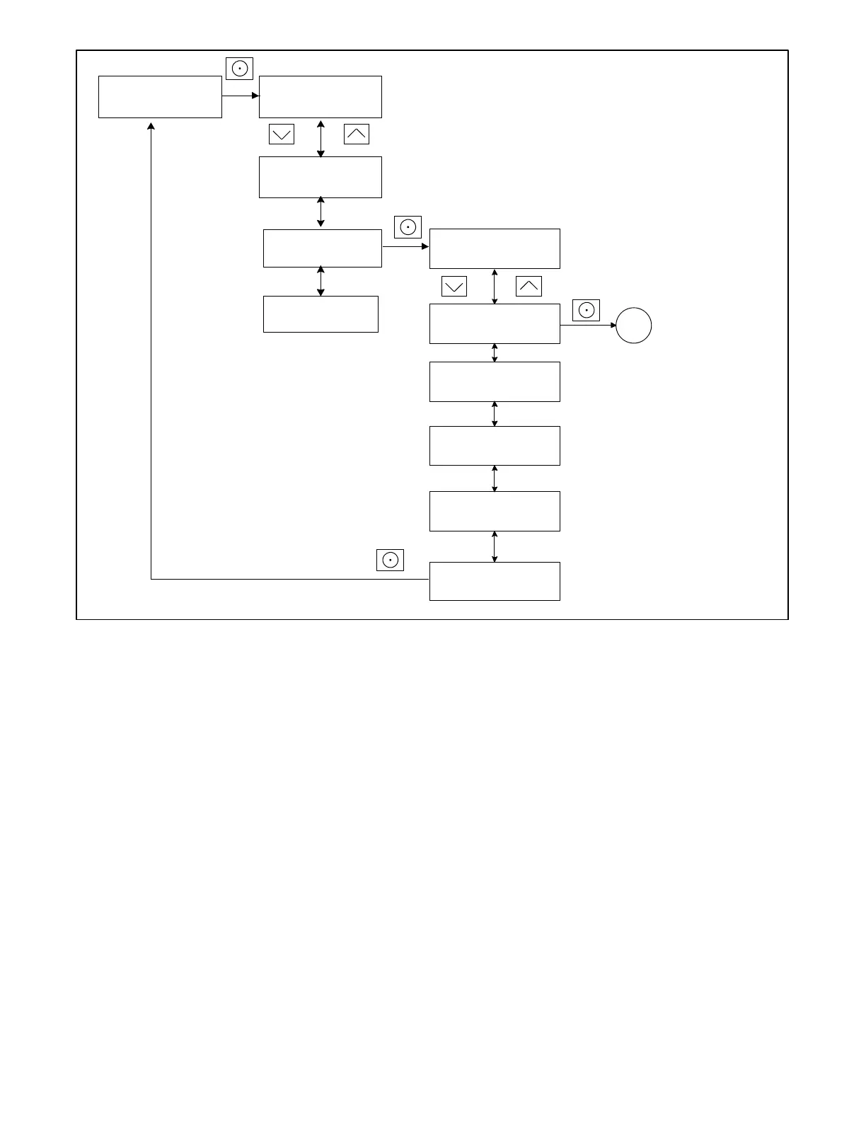
TP-6805 8/15 89Section 5 Troubleshooting
tp6804
Modules Connected:
3
Module Timeouts:
1234
Net Cycle Time:
123ms
Module Errors:
1234
< ---- Return
RD
R e m o t e -- -- >
Devices
SeeFigure4.
Networking---->
Information
Networking---->
Status
RBUS ---->
Information
<---- Return
Networking---->
Configuration
Figure 3 RDC2 Controller, Networking Information Menu

Table of Contents

Other manuals for Kohler 14RESA

Related product manuals