EasyManua.ls Logo

Kohler 38RCLC

Kohler 38RCLC
76 pages
To Next Page IconTo Next Page
To Next Page IconTo Next Page
To Previous Page IconTo Previous Page
To Previous Page IconTo Previous Page
Loading...
TP-6905 9/2124 Section 2 Generator Set Operation
2.6 Faults
Selected fault conditions are shown in Figure 2-5. Fault
conditions are classified as warnings or shutdowns.
Additional fault messages related to the engine and
other messages are possible. If a fault occurs that is not
listed in the table, contact an authorized dealer for
service.
If a programmable interface module (PIM) is connected
to the generator set controller, additional faults can be
activated by customer-supplied equipment. See
TT-1584, Installation Instructions for the Programmable
Interface Module, for available inputs and outputs.
2.6.1 Warnings
The controller displays a fault message but the
generator set does not shut down on a warning. The
controller resets automatically after a warning condition
is corrected.
2.6.2 Shutdowns
Under a fault shutdown condition, the generator set
shuts down automatically and the controller displays a
fault message. The OFF LED flashes. See Figure 2-5.
Shutdown switches (such as the low coolant level switch
or high engine temperature switch) on the generator set
will automatically reset when the problem is corrected.
However, the fault condition at the controller does not
clear until the controller is reset.
The generator set cannot be restarted until the fault
condition is corrected and the controller is reset. See
Section 2.6.4 to reset the controller after a fault
shutdown.
2.6.3 ATS Communication Errors
When a Model RXT transfer switch is used, an ATS fault
indicates that the connection to the interface board on
the transfer switch has been lost. Check the connection
to the ATS interface board.
2.6.4 Resetting the Controller after a
Fault Shu tdown
Always identify and correct the cause of a fault
shutdown before resetting the controller. Check the fault
message displayed on the controller and refer to
Figure 2-5 to identify and correct the fault condition
before proceeding. Contact a Kohler authorized dealer
for service, if necessary.
Press the OFF button to reset the controller, or follow the
procedure below. See Figure 2-4.
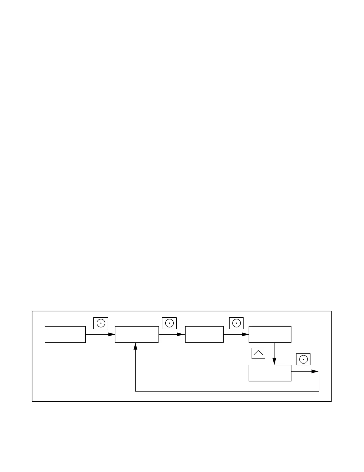
Procedure to Reset the Controller after a Fault
Shutdown
1. Press the Select button to go to the Overview
menu.
2. Press Select again. The active fault is displayed.
3. Press Select. Confirm Clear Fault: NO is displayed.
4. Press the Up arrow button. Confirm Clear Fault:
YES is displayed.
5. Press the Select button to enter YES and clear the
fault.
6. Press the Select Button to return to the overview
menu.
7. Press AUTO to put the generator set into automatic
mode.
Overview - - >
1.2 h
Fault Message Confirm Clear
Fault: NO
Confirm Clear
Fault: YES
Fault Message
Press Up
arrow button.
tp6810
Figure 2-4 Clearing a Fault

Table of Contents

Related product manuals