EasyManua.ls Logo

Kohler 38RCLC

Kohler 38RCLC
76 pages
To Next Page IconTo Next Page
To Next Page IconTo Next Page
To Previous Page IconTo Previous Page
To Previous Page IconTo Previous Page
Loading...
TP-6905 9/2146 Section 3 RDC2 Controller Operation
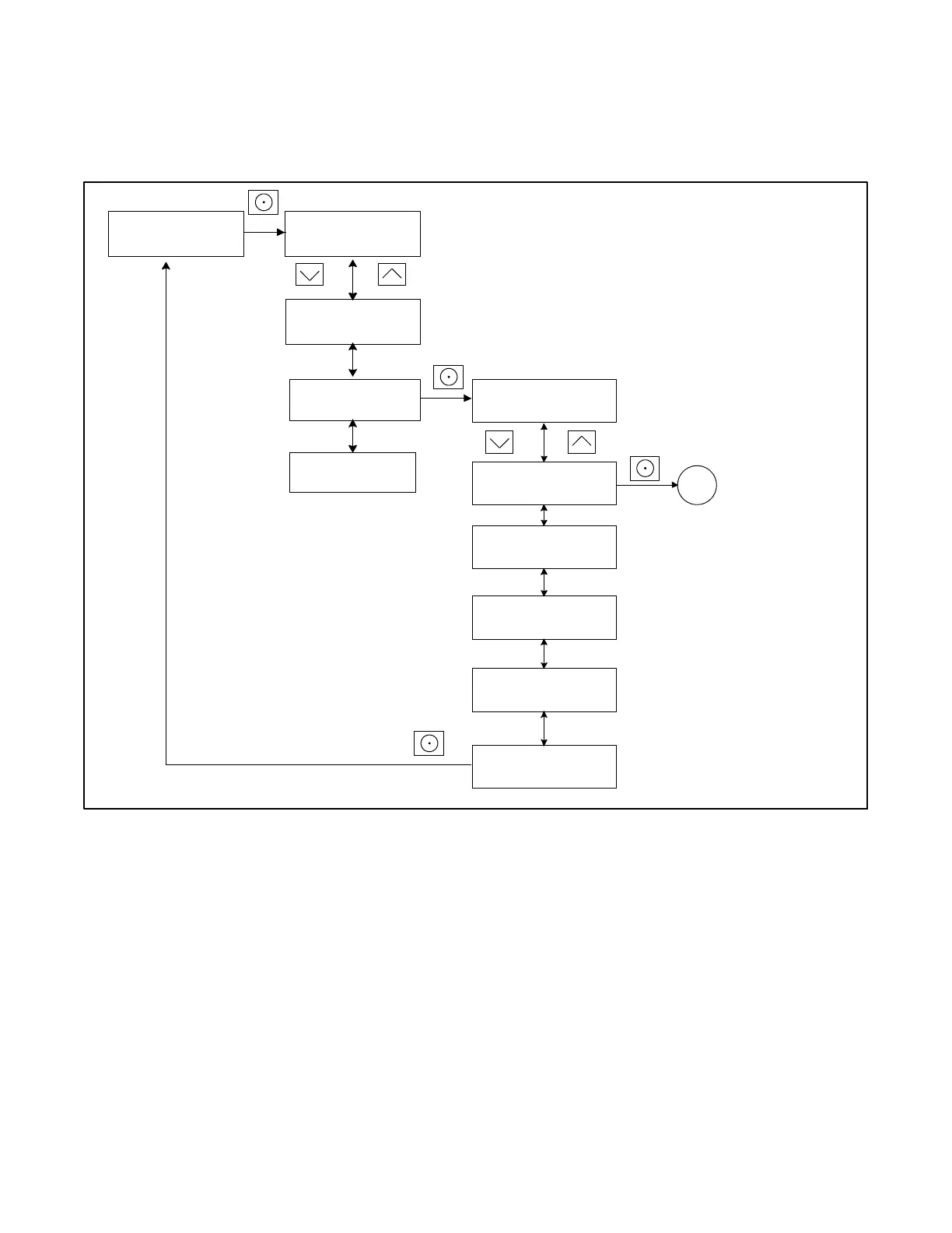
3.17.3 RBUS Information Submenu
The RBUS Information menu contains settings for
remote modules that communicate with the RDC2
controller using RBUS protocol. This includes the
following optional modules :
D Model RXT transfer switch
D Programmable Interface Module (PIM)
D Load Shed Kit or RXT combined interface/load
management board
tp6804
Modules Connected:
3
Module Timeouts:
####
Net Cycle Time:
123ms
Module Errors:
####
<-- Return
RD
Remote - - >
Devices
See Figure 3-21.
Networking- - >
Information
Networking- - >
Status
RBUS - - >
Information
<- - Return
Networking- - >
Configuration
Figure 3-20 RBUS Information Submenu

Table of Contents

Related product manuals