EasyManua.ls Logo

Kranzle quadro 599 TST - Wiring Diagram

Kranzle quadro 599 TST
48 pages
Print Icon
To Next Page IconTo Next Page
To Next Page IconTo Next Page
To Previous Page IconTo Previous Page
To Previous Page IconTo Previous Page
Loading...
42
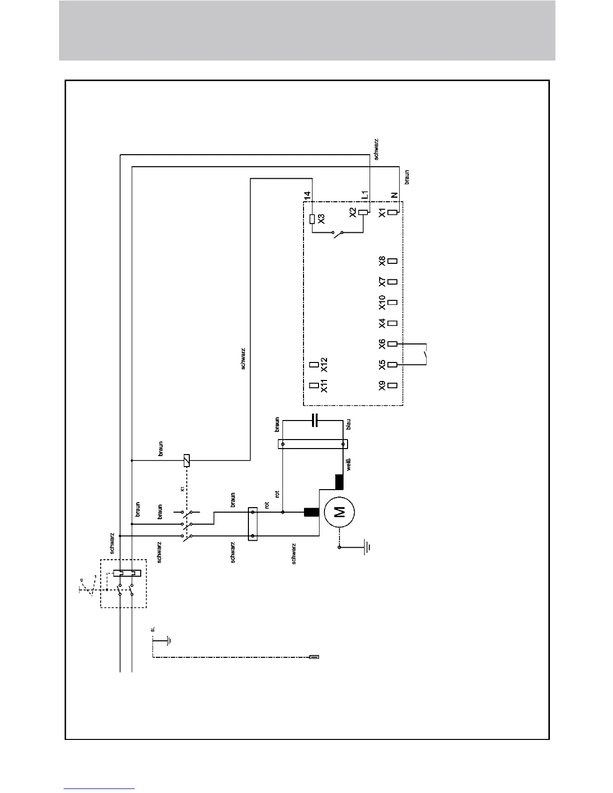
Wiring diagram
Wiring diagram for KRÄNZLE quadro 599 TST
230 Volt / 50 Hz
On-Off switch
with 14,5 Ampere
overload protection
Inlet line via
3x 1,5mm²
230 V / 50 Hz
Pump motor
230 V / 50 Hz
Pressure switch
Control plate with
transformer 230 V / 50
Hz
Contactor

Related product manuals