EasyManua.ls Logo

Kubota D902-E4B - Page 29

Kubota D902-E4B
32 pages
Print Icon
To Next Page IconTo Next Page
To Next Page IconTo Next Page
To Previous Page IconTo Previous Page
To Previous Page IconTo Previous Page
Loading...
26
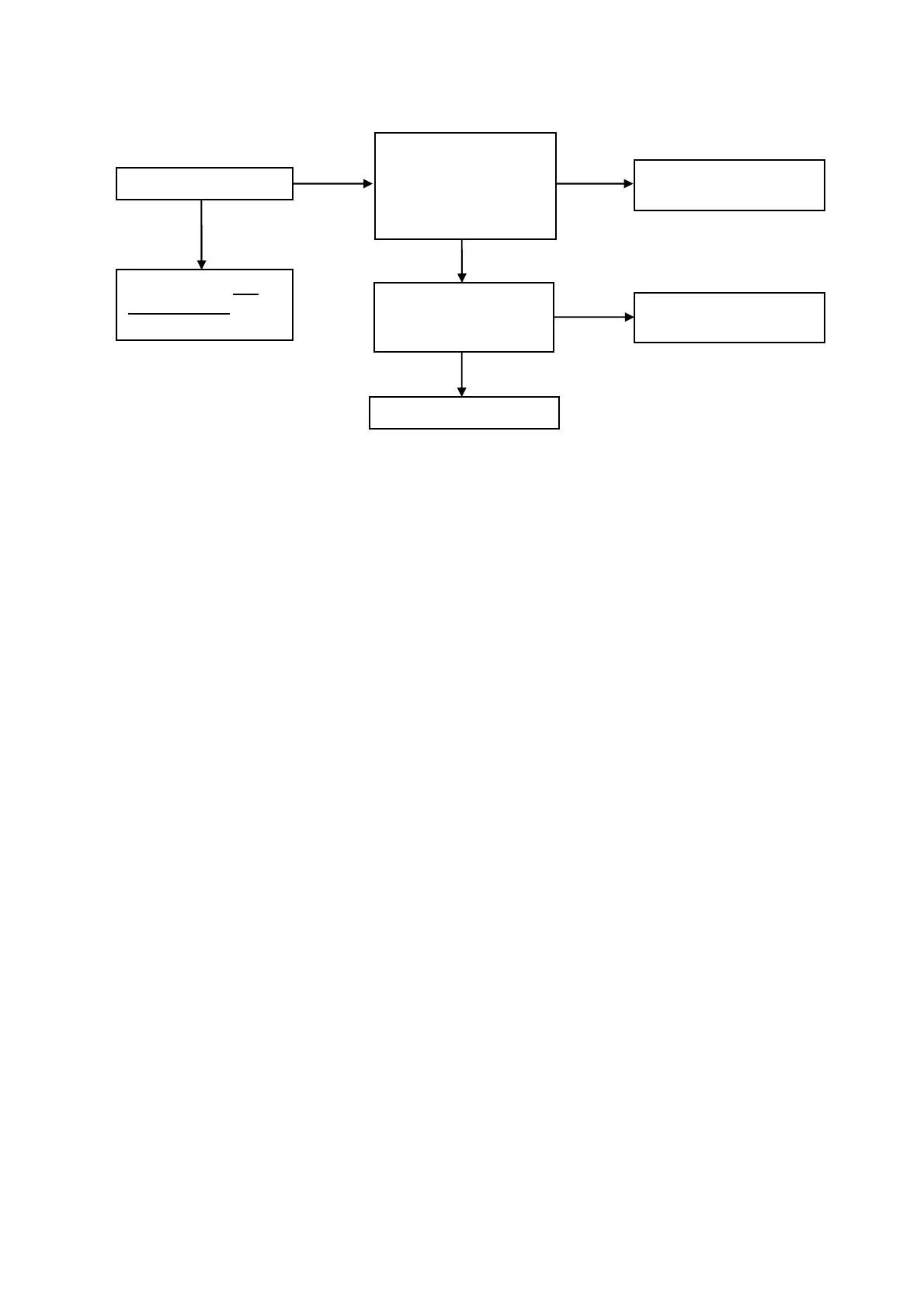
(3) LOW AC OUTPUT or LOW RPM
Check engine rpm.
Check transformer.
Check if wire is
damaged or
disconnected.
Refer to page 19.
NO
NO
Replace transformer.
Replace lead wire.
OK
Check speed control
motor.
Refer to page 9.
NO
Replace speed control
motor.
Replace main controller.
OK
Check items “NO
AC OUTPUT.
Refer to page 25.
OK

Related product manuals