EasyManua.ls Logo

Kubota LA243A - 1 Wiring Diagram

Kubota LA243A
417 pages
Print Icon
To Next Page IconTo Next Page
To Next Page IconTo Next Page
To Previous Page IconTo Previous Page
To Previous Page IconTo Previous Page
Loading...
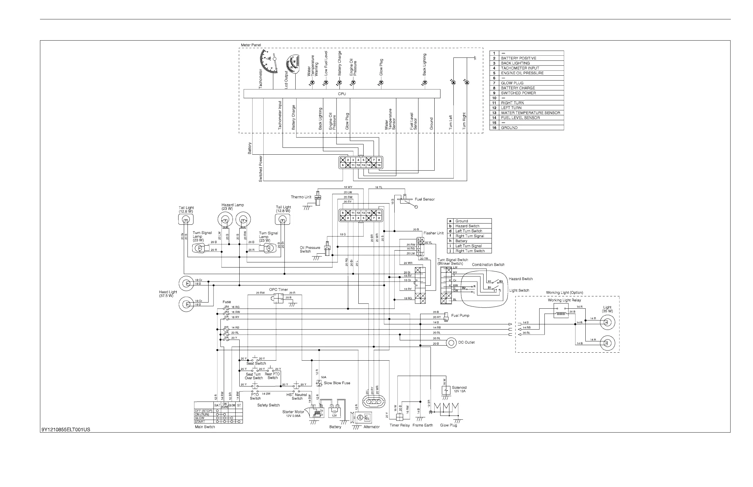
ELECTRICAL SYSTEM
BX1870,BX2370,BX2670,LA203A,LA243A,RCK48(P),RCK54(P),RCK60B,RCK60D,RCK54D, WSM
6-M1
1. WIRING DIAGRAM
KiSC issued 02, 2017 A

Table of Contents

Related product manuals