EasyManua.ls Logo

Lanix LX700B - 6 Schematic; Main Board

Lanix LX700B
80 pages
Print Icon
To Next Page IconTo Next Page
To Next Page IconTo Next Page
To Previous Page IconTo Previous Page
To Previous Page IconTo Previous Page
Loading...
17"& 19” LCD Color Monitor LANIX LX700B&LX900B
25
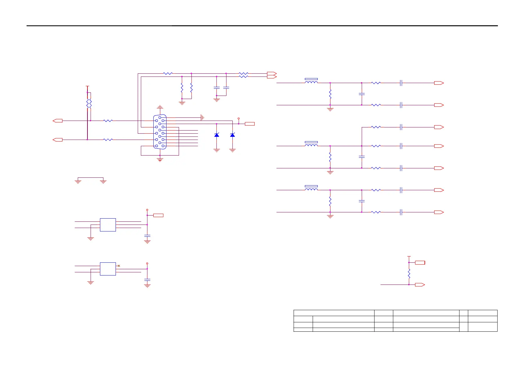
6. Schematic
6.1 Main Board
715G2904 1
R114
100R 1/16W 5%
R108
100R 1/16W 5%
VGA_R+
CN101
DB15
1
6
2
7
3
8
4
9
5
11
12
13
14
15
10
17 16
ESD_VCC
DDC1_SDA
FB101
BEAD
1 2
DDC1_SDA5
DSUB_H 5
H_Sy nc
R115
100R 1/16W 5%
DSUB_R- 5
VGA_R-
R101 0R05 1/10W 5%
VGA_B-
R105
2K2 1/16W 5%
DSUB_SCL
VGA_B-
VGA_B+
DSUB_V 5
C110
0.047uF
R111
100R 1/16W 5%
VGA_G-
R103 100R 1/16W 5%
C101
0.047uF
DET_CABLE 5
DSUB_B- 5
C108
5pF/50V
DSUB_G- 5
Q17W 1.0
AOC Q-series / FSC-AXX-3
B
4 7Friday , February 22, 2008
715G2904-D
< >
02.Input
G2904-1-X-X-4-080222
OEM MODEL Size
Rev
Date
Sheet of
TPV MODEL
PCB NAME
T P V ( Top Victory Electronics Co . , Ltd. )
Key Component
VGA_B+
VGA_B+
R110
100R 1/16W 5%
R121
10K 1/16W 5%
R116
75R 1/16W 5%
R117
100R 1/16W 5%
R120
10K 1/16W 5%
VGA_R+
C114
NC
V_Sync
VGA_G+
R106
2K2 1/16W 5%
FB103
BEAD
1 2
U102
AZC099-04S
1
2
3 4
5
6
I/O1
GND
I/O2 I/O3
VDD
I/O4
ESD_VCC
DSUB_R+ 5
ZD103
UDZSNP5.6B
1 2
VGA_G+
R113
100R 1/16W 5%
DSUB_5V 5
DGND
C107
0.047uF
VGA_PLUG
DSUB_5V
VGA_R+
H_Sy nc
VGA_G-
R104
100R 1/16W 5%
U103
AZC099-04S
1
2
3 4
5
6
I/O1
GND
I/O2 I/O3
VDD
I/O4
C105
0.047uF
VGA_G+
C104
5pF/50V
DSUB_B+ 5
U103
R107
75R 1/16W 5%
C111
5pF/50V
VCC3.3
DSUB_SCL
R112
75R 1/16W 5%
ZD104
UDZSNP5.6B
1 2
DSUB_SOG 5
DDC1_SCL
DDC1_SCL5
C106
0.047uF
U101
GND POWER
VCC3.3
ESD_VCC 5
C109
0.047uF
R109
390 OHM 1/16W
DSUB_G+ 5
V_Sync
R118
1K 1/16W 5%
FB102
BEAD
1 2
DSUB_SDA
VGA_PLUG
C102
22pF
C115
NC
C113
0.047uF
VCC3.3 7
VGA_R-
R102 100R 1/16W 5%
DSUB_5V
DSUB_SDA
C103
22pF