EasyManua.ls Logo

Lanix LX700B - Page 31

Lanix LX700B
80 pages
Print Icon
To Next Page IconTo Next Page
To Next Page IconTo Next Page
To Previous Page IconTo Previous Page
To Previous Page IconTo Previous Page
Loading...
17"& 19” LCD Color Monitor LANIX LX700B&LX900B
31
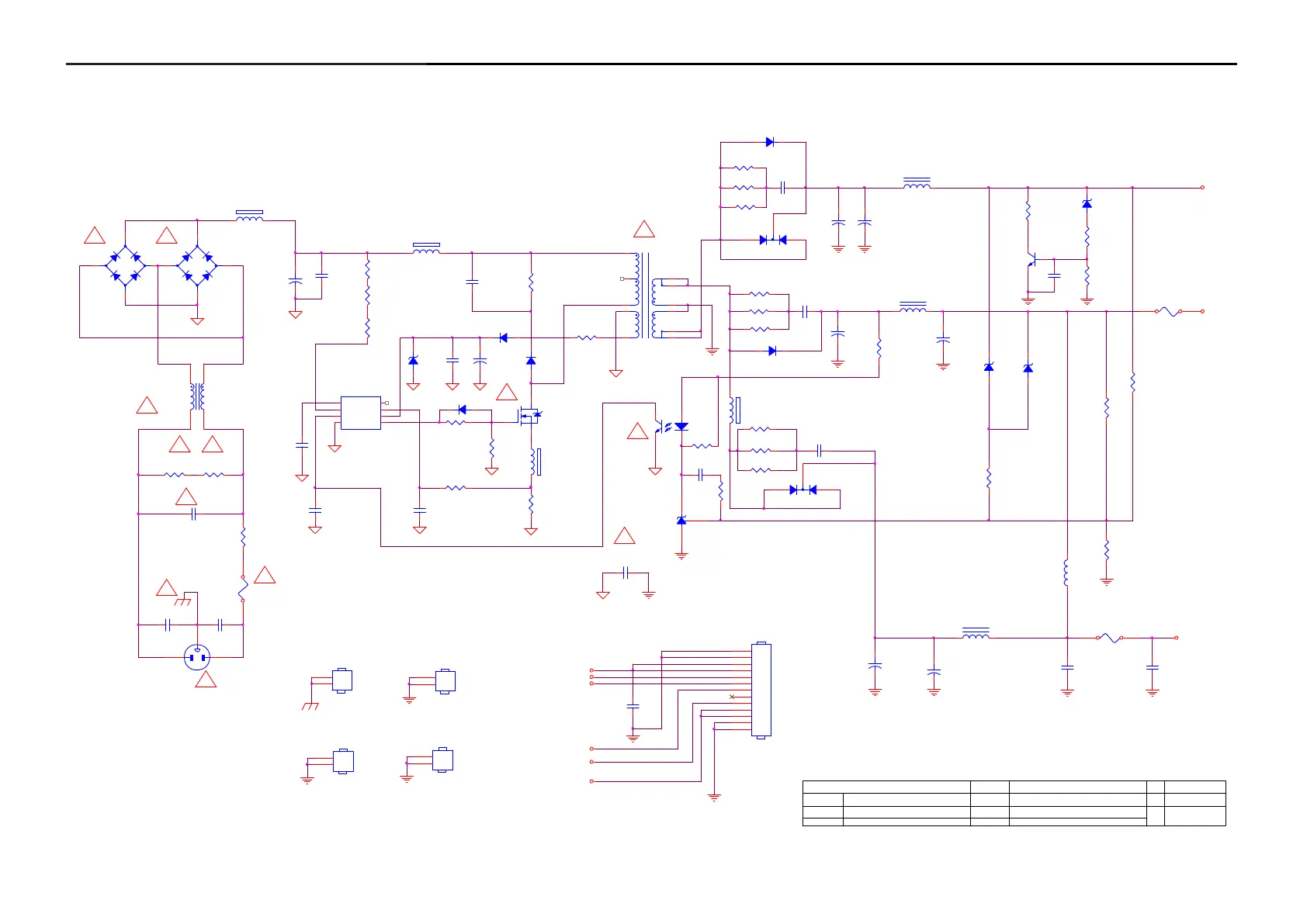
LX900B 715G2824 2 2
R910
10R 1/4W
ZD921
RLZ20B
1 2
HS3
Heat-sink(Q90G6263-6)
1
2
R902
1M 1/4W
HS4
Heat-sink(Q90G6263-6)
1
2
L901
1
4
2
3
R935 100 OHM 1/4W
R903
100KOHM +-5% 2WS
!
!
Q901
STP9NK65ZFP
2
1
3
D906
FCH10A15
1
2
3
ZD906
NC/RLZ22B
C935
NC
!
R949
NC
R950
NC
!
L904
+5V1
+5V
HS5
Heat-sink(Q90G6263-6)
1
2
JUMP
R920
100 OHM 1/4W
R946
150 OHM 2W
Q903
PMBS3904
C940
NC
F902
NC
!
R927
2.43K OHM 1% 1/10W
DIM
1.5A(main PCB )
+16V
C901
1000PF/250VAC
+
C918
680uF25V
R961 100 OHM 1/4W
FB902
80OHM
1 2
VSC VX2262WM
C929
0.001uF
D907
31DQ06FC3
R940
NC
D909
NC/31DQ10FC
MUTE
R962 100 OHM 1/4W
F901
FUSE
R919
100 OHM 1/4W
D900
FR107
2A(INVERTER)
C906
1500pF2KV
ON/OFF
JUMP
ZD902
RLZ18B
!
FB904
BEAD
1 2
C907
0.1uF
R930
2.43K OHM 1% 1/10W
CN902
CONN
1
2
3
4
5
6
7
8
9
10
11
12
13
D903 LL4148
C938
NC/1500pF2KV
U901
LD7552DPS
1
2
3
4 5
6
7
8
GND
COMP
VCC
RT NC
CS
VCC
OUT
!
ZD922
RLZ5.6B
1 2
+5V1
+
C939
1000uF25V
+
C905A
100uF/450V
!
+
C915
470uF16V
C932
0.001uF
F903
FUSE
C930
NC
IC903
PC123X2YFZOF
12
43
R939
1K 1/8W
+
C908
22uF/50V
R938
10K 1/8W
C910
0.047uF
R924
150R 1/8W
C924
0.1uF
R904
300K OHM 1/4W
+5V
R905
300K OHM 1/4W
C900
3300pF 250V
VOL
R906
300K OHM 1/4W
R914
0.39 OHM 2W
IC904
KIA431A-AT/P
HS2
EMI shield (NC/H85G0002-1)
1
2
1206 0 ohm
C909
470pF/25V
R901
1M 1/4W
C912
0.001uF
!
!
FB901
NC
12
R909
5.1 OHM 1/4W
R925
1K 1/8W
3.5A(USB&AUDIO)
+
C916
NC
R918
100 OHM 1/4W
C903
0.47uF/275V
!
+
C934
NC
R943
470R 1/8W
L903
L906
NC
D908
NC
1
2
3
R912
220 OHM 1/4W
FB903
BEAD
12
R942
1K 1/10W 1%
C928
1000pF
-
+
BD901
NC/GBU408
2
1
3
4
-
+
BD901A
2A 800V
2
1
3
4
R926
1K 1/10W 1%
NR901
NTCR
PWPC8942MYK4 1
Custom
2 4Monday, August 04, 2008
715G2824-2-2
ODM MODEL
2.POWER
G2824-2-2-X-15-080801
OEM MODEL Size
Rev
Date
Sheet of
TPV MODEL
PCB NAME
T P V ( Top Victory Electronics Co . , Ltd. )
Key Component
D901
FR103
L905
CN901
SOCKET
12
3
C902
1000PF/250VAC
!
T901
POWER X'FMR
1
3
4
5
6
7
8
9
10
11
12
R951
NC
+
C917
680uF25V
C931
0.1uF
!