EasyManua.ls Logo

Lanix LX700B - Page 33

Lanix LX700B
80 pages
Print Icon
To Next Page IconTo Next Page
To Next Page IconTo Next Page
To Previous Page IconTo Previous Page
To Previous Page IconTo Previous Page
Loading...
17"& 19” LCD Color Monitor LANIX LX700B&LX900B
33
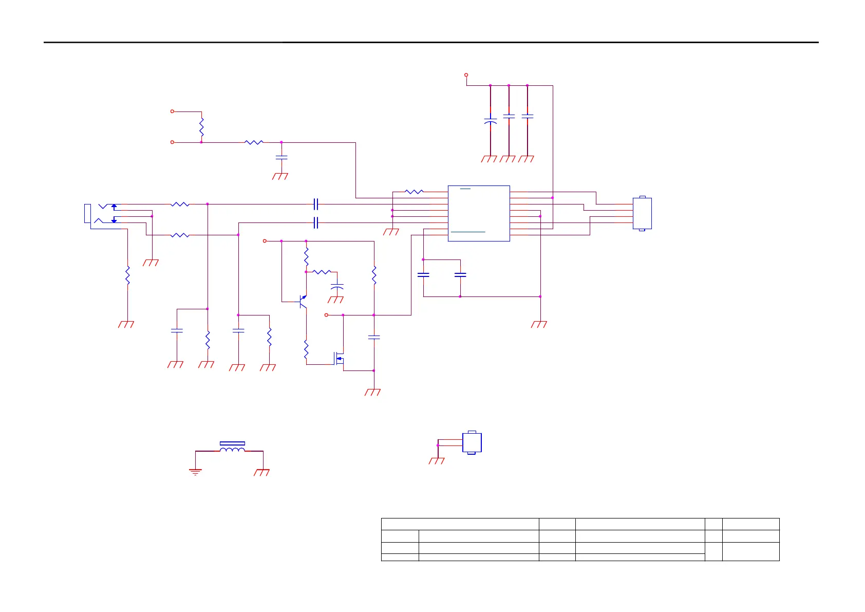
C609
NC
R604
NC
Rin
C608
NC
+
C604
NC
R609
NC
Q608
NC
+5V1
R603
NC
R612
NC
R601
NC
C603
NC
R610
NC
LOUT+
CN602
NC
1
2
3
4
MUTE
C602 NC
IC601
NC
1
2
3
4
5
6
7
8 9
10
11
12
13
14
15
16
SHUTDOWN
BYPASS
RIN-
GND
GND
LIN-
VOLUME
SE/BTL LOUT-
VDD
LOUT+
GND
GND
ROUT+
VDD
ROUT-
C613
NC
ROUT-
+5V1
VSC VX2262WM
ROUT+
PWPC8942MYK4 1
Custom
4 4Monday , August 04, 2008
715G2824-2-2
ODM MODEL
04.AUDIO
G2824-1-2-X-15 080801
OEM MODEL Size
Rev
Date
Sheet of
TPV MODEL
PCB NAME
T P V ( Top Victory Electronics Co . , Ltd. )
Key Component
Lin
R611
NC
+
C605
NC
R606
NC
C611
NC
R605
NC
+5V1
R602
NC
R608
NC
C610
NC
Q607
NC
LOUT-
FB602
NC
1 2
VOL
CN601
NC
1
2
3
5
4
C601 NC
HS1
NC
1
2
C612
NC
C606 NC
R607
NC