EasyManua.ls Logo

Laskomex EC-2502 - SELECTION OF WIRES AND CONNECTION DIAGRAMS; Main Entrance Wiring Diagram; Subordinate Entrance Wiring Diagram

Laskomex EC-2502
12 pages
Print Icon
To Next Page IconTo Next Page
To Next Page IconTo Next Page
To Previous Page IconTo Previous Page
To Previous Page IconTo Previous Page
Loading...
to another distributor
or change-over
switch
Page 10
LM
L+
L-
K6
K5
K4
K2
K3
K1
X
GS
NC1
NC2
X-
X+
C2-
C2+
V+
G
CS
C1-
C1+
LM
LM
L-
NOTE!
Terminals GZ, GZA and VZ, VZA
are connected permanently
inside electronic cassette.
!
EC-2502
LASKOMEX PPUH, ul. D¹browskiego 249, 93-231 £ód, tel. (42) 671 88 00, fax (42) 671 88 88, e-mail: laskomex@laskomex.com.pl, http://www.laskomex.com.pl
CVR-x
EC-2502/H
230 V AC
14,5 V AC
0,8 A
White
Brown
AC2
AC1
CP-xxxx
12 V AC
1 A
Brown
Brown
K6
K5
K4
K2
K3
K1
X
GX
GZ
VZ
KZ
GZA
VZA
VP
GP
AC4
AC3
C-
C+
EC-2502/U
230 V AC
14,5 V AC
0,8 A
White
Brown
AC2
AC1
CP-xxxx
12 V AC
1 A
AC4
AC3
Brown
Brown
L+
L-
K6
K5
K4
K2
K3
K1
X
GS
K6
K5
K4
K2
K3
K1
X
GX
GZ
VZ
KZ
GZA
VZA
VS
GS
NC1
NC2
C-
C+
CS
CVP-1
MAIN ENTRANCE
SUBORDINATE ENTRANCE
Electro-catch
MON1
MON2
MON3
MON4
power supply
of electronic
cassette
power supply
of electronic
cassette
Electro-catch
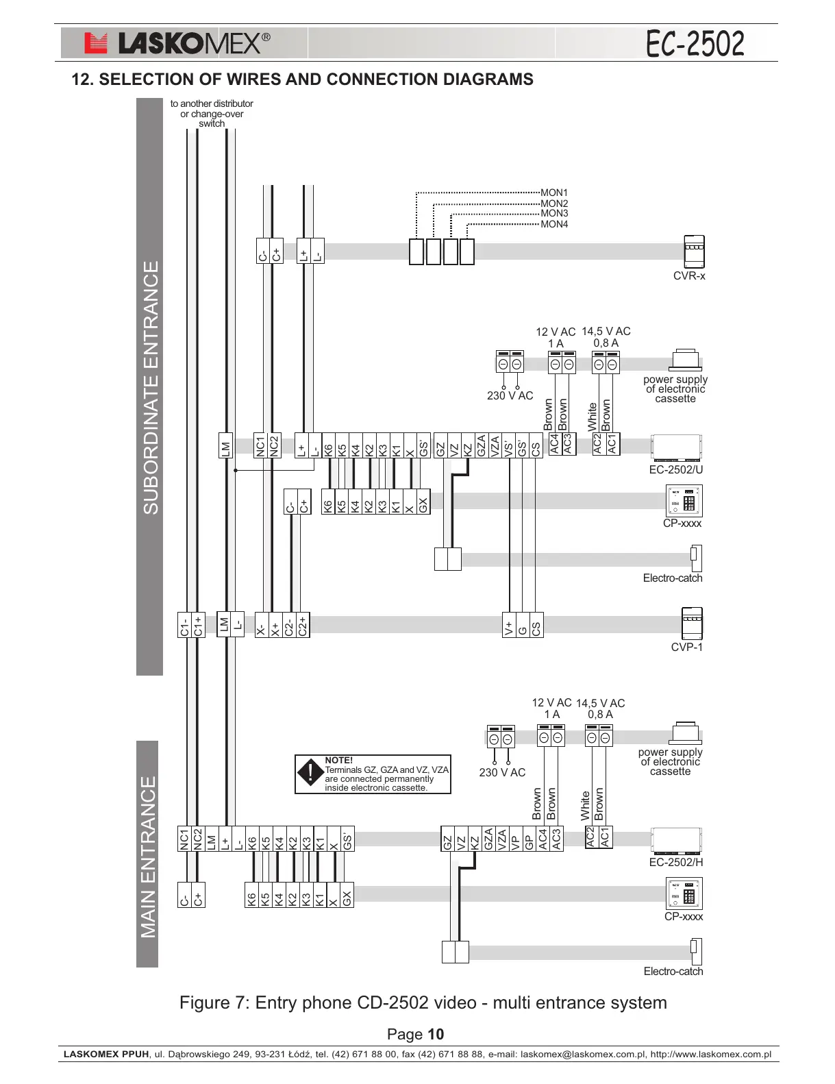
Figure 7: Entry phone CD-2502 video - multi entrance system
12. SELECTION OF WIRES AND CONNECTION DIAGRAMS
C-
C+
L+
L-
All manuals and user guides at all-guides.com

Other manuals for Laskomex EC-2502

Related product manuals