EasyManua.ls Logo

Legend Flame EF262-265A - Schematic Diagram

Legend Flame EF262-265A
20 pages
Print Icon
To Next Page IconTo Next Page
To Next Page IconTo Next Page
To Previous Page IconTo Previous Page
To Previous Page IconTo Previous Page
Loading...
16
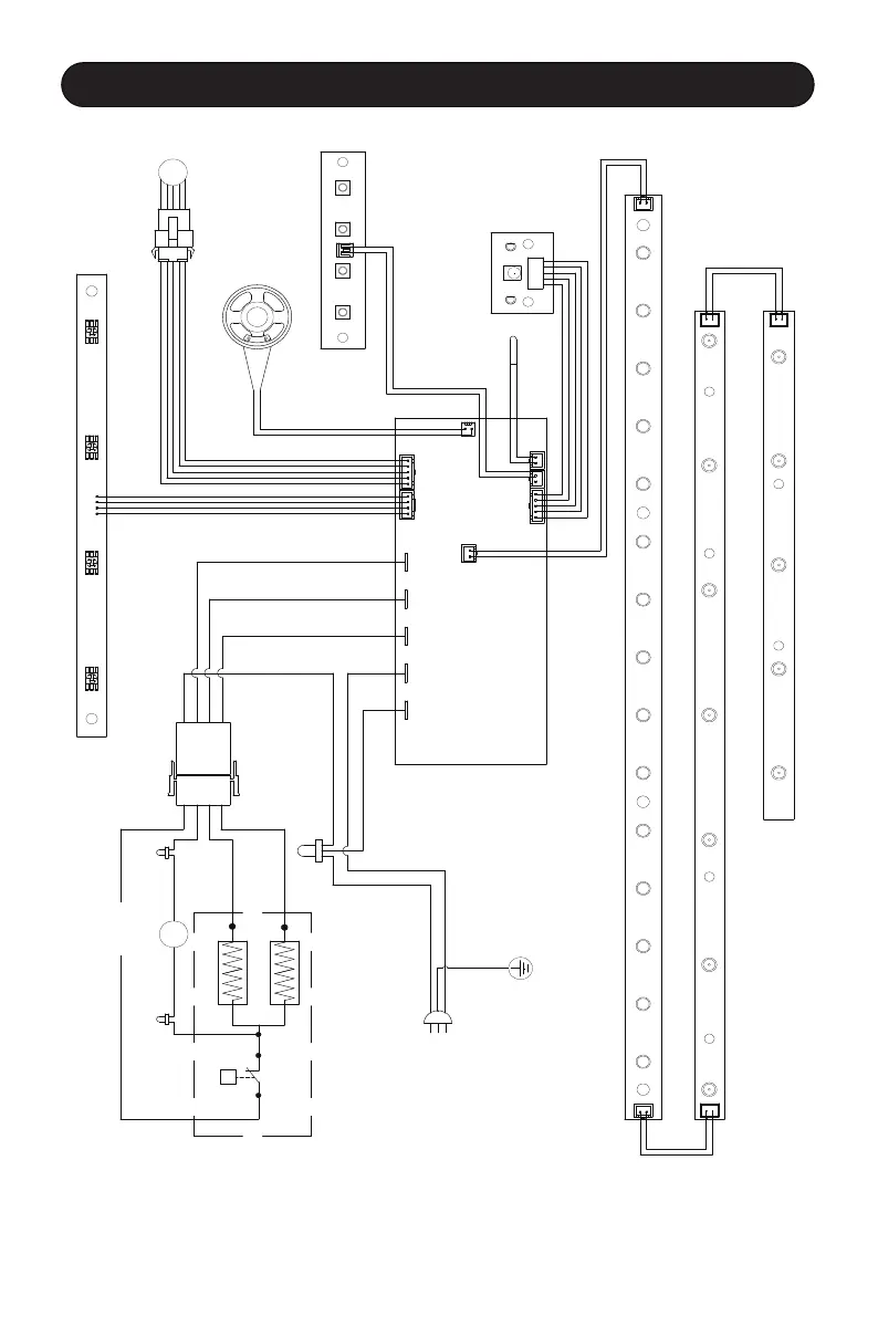
9. SCHEMATIC DIAGRAM
AC120V/
60Hz
L
N
E
M
M
θ
Speaker
Heater
motor
Heat
element
Mood
light
LED
board
Flame
motor
Buon
panel
Sensor
Receiver
PCB
RC01-046A01
Flame
LED
board
Fuel
bed
LED
board
Log
LED
board
Power
cord
Thermostat
AC L
AC N
HEAT2
HEAT1
FA N
LE D1
LE D4
SIREN
IR
KE Y
RT
LE D2

Related product manuals