EasyManua.ls Logo

Lennox CAMH025SM1M

Lennox CAMH025SM1M
48 pages
To Next Page IconTo Next Page
To Next Page IconTo Next Page
To Previous Page IconTo Previous Page
To Previous Page IconTo Previous Page
Loading...
• 16 •
CH
B12
B11
Acumulador
Aspiración
Compresor
Scroll BLDC
Filtro secador
UNIDAD EXTERIORUNIDAD INTERIOR
Separador de aceite
Filtro secador
Válvula 4 vías
Válvula retención
Válvula expansión
electrónica
Válvula expansión
electrónica
BS1
BS14
B13
BS13
B13_1
BS13_1
B22
B21
Acumulador
Aspiración
Filtro secador
UNIDAD EXTERIORUNIDAD INTERIOR
Separador de aceite
Filtro secador
Válvula 4 vías
Válvula retención
Válvula expansión
electrónica
Válvula expansión
electrónica
BS1
BS24
B23
BS23
B23_1
BS12_1
Ventilador
PLUG FAN
Ventilador
PLUG FAN
BS4
BS2
BS2
Ventilador
PLUG FAN
Ventilador
PLUG FAN
Batería
BS4
CH
CH
CH
B11
B21
B12
B22
B13
B23
B13_1
B23_1
BS1
BS14
BS24
BS4
BS2
BS13
BS23
BS13_1
BS23_1
Installation Manual • COMPACTAIR ADV IOM-MIL157E-0418
CASH/CAIH025 & CASH/CAIH035 & CASH/CAIH045
SPLIT UNITS
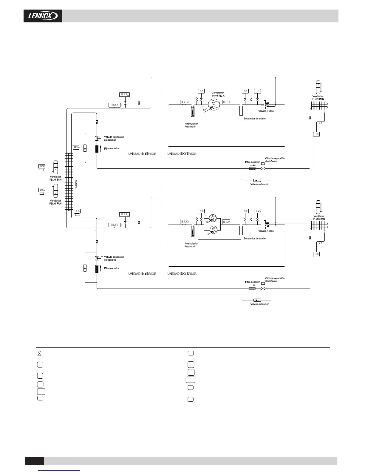
PIPING DRAWINGS
1.- GENERAL CHARACTERISTICS
1.7.- HEAT PUMP PIPING DRAWINGS.
Pressure gauge. (5/16" to be tted by the installer).
High pressure switch.
High pressure transducer.
Low pressure transducer.
Crank case heater.
Outdoor temperature sensor.
Unloading sensor.
Suction sensor.
Air return sensor.
Impulsion air sensor.

Related product manuals