EasyManua.ls Logo

Lennox MMDA048S4-1P - MMDA009 S4-1 P, MMDA012 S4-1 P, MMDAA018 S4-1 P Ducted Units Wiring Diagram

Lennox MMDA048S4-1P
258 pages
To Next Page IconTo Next Page
To Next Page IconTo Next Page
To Previous Page IconTo Previous Page
To Previous Page IconTo Previous Page
Loading...
Lennox Mini-Split Service Manual / Page 102
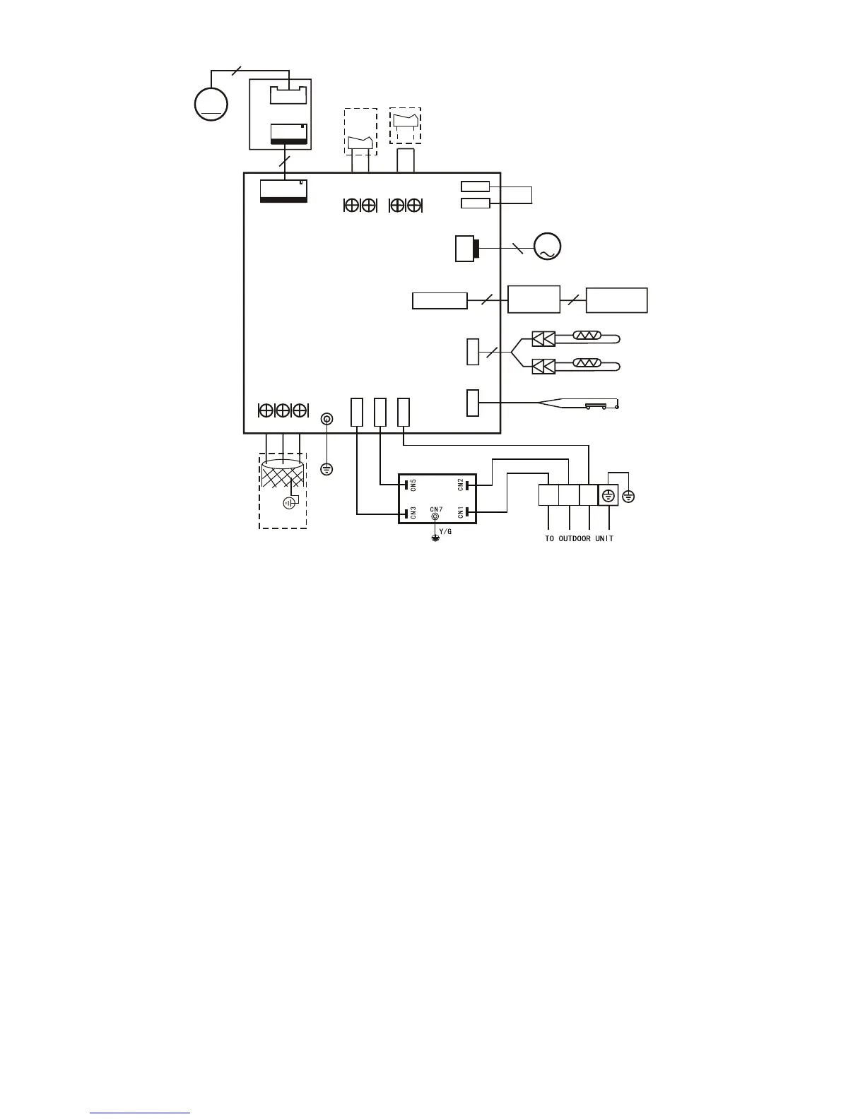
MMDA009S4-1P, MMDA012S4-1P, MMDAA018S4-1P Ducted Units Wiring Diagram
Typical wiring diagram.
Refer to wiring diagram on
the unit for actual wiring.
T2
T1
CN6
4
INDOOR COIL TEMP. SENSOR
ROOM TEMP. SENSOR
BLACK
WHITE
INDOOR UNIT
MAINBOARD
CN23
ON/OFF
Remote
Control
CN33
ALARM
Alarm
Output
RED
CN2
CN1
BLACK
1
2
Y/G
3
CN41
YELLOW
CN8
CN18
RED
DISPLAY
BOARD
TO WIRE
CONTROLLER
10
CN10
5
CN13
M
PUMP
2
Y/G
CN3
CN9
E Y X
To CCM
Comm.Bus
DC MOTOR
DRIVER MODULE
CN13
CN3
3
CN15
5
M
CN5
WATER LEVEL SWITCH
FILTER-BOARD
RED
BLACK
FAN

Table of Contents

Related product manuals