EasyManua.ls Logo

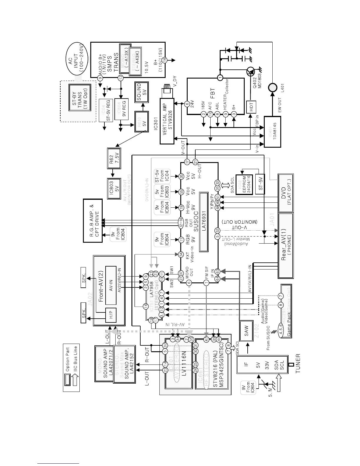
LG 21FS2CG - BLOCK DIAGRAM; System Signal Flow

LG 21FS2CG
33 pages
To Next Page IconTo Next Page
To Next Page IconTo Next Page
To Previous Page IconTo Previous Page
To Previous Page IconTo Previous Page
Loading...
- 22 -
BLOCK DIAGRAM

Related product manuals