EasyManua.ls Logo

LG 29MT45V - Page 27

LG 29MT45V
31 pages
Print Icon
To Next Page IconTo Next Page
To Next Page IconTo Next Page
To Previous Page IconTo Previous Page
To Previous Page IconTo Previous Page
Loading...
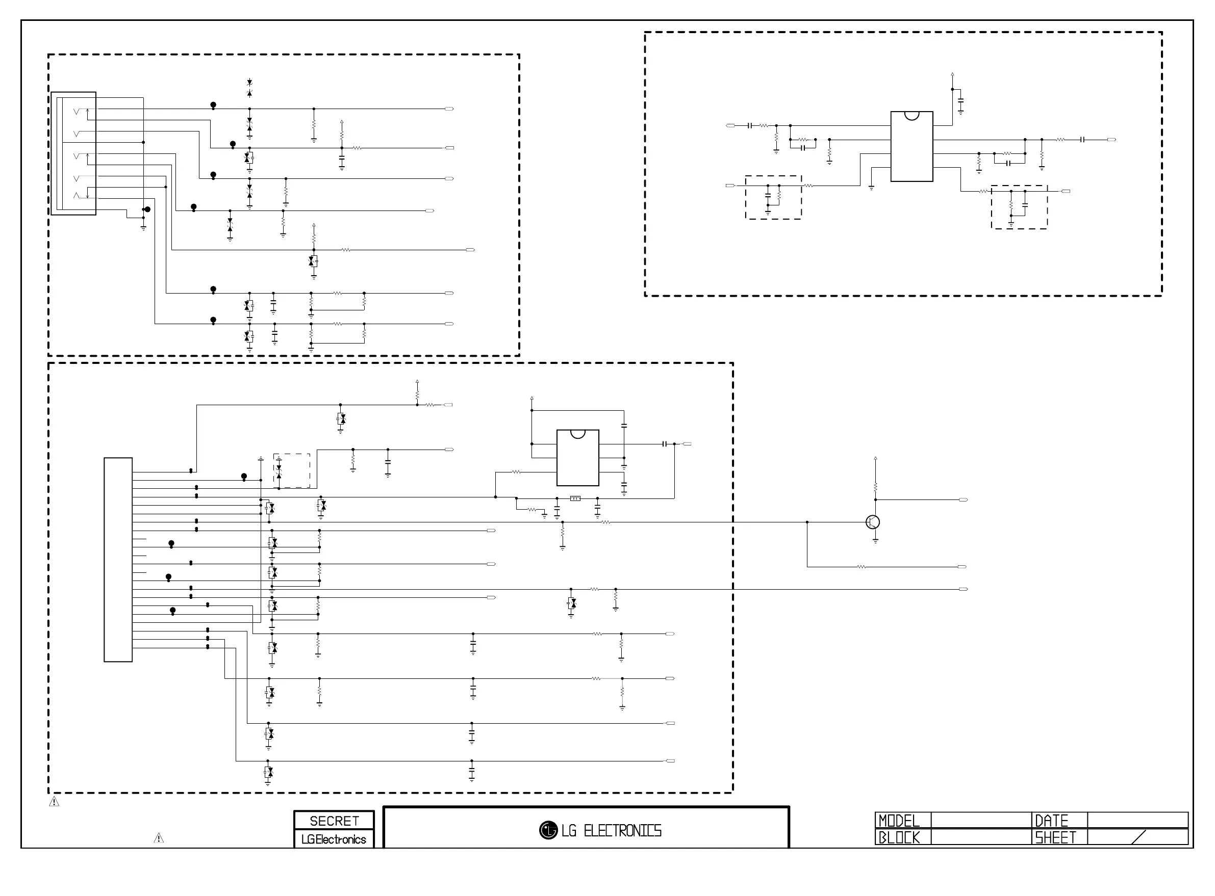
THE SYMBOL MARK OF THIS SCHEMETIC DIAGRAM INCORPORATES
SPECIAL FEATURES IMPORTANT FOR PROTECTION FROM X-RADIATION.
FIRE AND ELECTRICAL SHOCK HAZARDS, WHEN SERVICING IF IS
ESSENTIAL THAT ONLY MANUFACTURES SPECIFIED PARTS BE USED FOR
THE CRITICAL COMPONENTS IN THE SYMBOL MARK OF THE SCHEMETIC.
COMPONENT/SCART
2013/05/23
28
MA55
JK2801
PSC008-01
SCART
1
AUDIO_R_OUT
2
AUDIO_R_IN
3
AUDIO_L_OUT
4
AUDIO_GND
5
B_GND
6
AUDIO_L_IN
7
B_OUT
8
ID
9
G_GND
10
D2B_IN
11
G_OUT
12
D2B_OUT
13
R_GND
14
RGB_GND
15
R_OUT
16
RGB_IO
17
SYNC_GND1
18
SYNC_GND2
19
SYNC_OUT
20
SYNC_IN
21
COM_GND
22
AV_DET
C2817
0.1uF
50V
EU
R2804
470K
EU
R2813
10K
EU
R2805
470K
EU
SCART1_Rout
R2817
3.9K
EU
R2857
220K
EU
R2819
12K
EU
IC2801
AZ4580MTR-E1
EU
3
IN1+
2
IN1-
4
VEE
1
OUT1
5
IN2+
6
IN2-
7
OUT2
8
VCC
R2808
10K
R2868
10K
EU
C2823
33pF
50V
EU
R2864
470K
OPT
R2814
15K
EU
R2869
10K
EU
SC1_ID
D2814
20V
EU
R2812
10K
EU
R2815
22
EU
DTV/MNT_L_OUT
D2808
5.6V
OPT
R2803
75
1%
EU
R2807
75
1%
EU
R2862
5.6K
D2811
20V
EU
R2858
220K
EU
R2810
1K
D2815
5.6V
EU
DTV/MNT_L_OUT
R2816
75
OPT
R2861
2.2K
EU
R2818
12K
EU
D2817
5.6V
EU
SCART1_Lout
D2819
5.6V
OPT
R2811
75
1%
EU
R2802
75
1%
EU
D2812
20V
EU
+19V
C2820
330pF
50V
EU
D2816
20V
EU
D2818
5.6V
OPT
R2867
33K
EU
R2860
2.2K
EU
R2863
5.6K
EU
C2819
330pF
50V
EU
+3.3V_Normal
R2866
33K
EU
R2806
75
1%
EU
DTV/MNT_R_OUT
C2821
10uF
16V
EU
R2865
470K
OPT
D2813
20V
EU
C2822
10uF
16V
EU
DTV/MNT_R_OUT
C2824
33pF
50V
EU
4.7uF
10V
C2810
OPT
C2811
0.1uF
16V
OPT
DTV/MNT_VOUT
C2809
0.1uF
16V
OPT
+3.3V_Normal
C2801
47pF
50V
OPT
IC2802
MM1756DURE
OPT
3
BIAS
2
GND
4
OUT
1
IN
6
VCC
5
PS
ZD2806
5.6B
EU
ZD2807
5.6B
EU
R2823
10K
R2809
470K
R2827
12K
VA2803
5.6V
OPT
+3.3V_Normal
R2800
75
1%
R2825
1K
R2801
75
1%
R2821
75
1%
R2820
470K
R2824
10K
R2826
12K
+3.3V_Normal
ZD2800-*1
(OPT)ESD_COMP_ZENER_KEC
R2822
10K
R2829
1K
R2828
10K
C2800
0.1uF
16V
OPT
ZD2801-*1
(OPT)ESD_COMP_ZENER_KEC
VA2801
5.6V
OPT
VA2802
5.6V
OPT
ZD2800
5.6B
ESD_COMP_ZENER_KEC
ZD2801
5.6B
ESD_COMP_ZENER_KEC
VA2800
5.6V
OPT
ZD2802
5.6B
ZD2803
5.6B
ZD2804
5.6B
ZD2805
5.6B
COMP_Y+/AV_CVBS_IN
COMP_DET
COMP_Pb+
COMP_Pr+
AV_CVBS_DET
COMP_R_IN
COMP_L_IN
SC1_CVBS_IN
SCART1_DET
SC1_R+
SC1_B+
SC1_G+
SC1_L_IN
SC1_R_IN
C2804
1000pF
50V
EU
C2805
1000pF
50V
EU
C2803
1000pF
50V
C2802
1000pF
50V
C2807
1000pF
50V
EU
C2806
1000pF
50V
EU
R2830
75
EU
JK2800
PPJ245N2-01
5A
[GN/YL]O-SPRING
6A
[GN/YL]E-LUG
4A
[GN/YL]CONTACT
5B
[BL]O-SPRING
7C
[RD1]E-LUG-S
5C
[RD1]O-SPRING
4C
[RD1]CONTACT
5D
[WH]O-SPRING
4E
[RD2]CONTACT
5E
[RD2]O-SPRING
6E
[RD2]E-LUG
Q2000
MMBT3904(NXP)
DSUB
E
B
C
R2874
10K
DSUB
+3.3V_Normal
SC1_FB
R2873
0
LB45
DSUB/SC1_VSYNC
L2607
220nH
EU
D2810
5.6V
EU
C3484
68pF
50V
EU
C3485
68pF
50V
EU
CLOSE TO MSTAR
SCART AMP
FULL SCART
CLOSE TO MSTAR
COMPONENT
SCART / COMPONENT&COMPSIT
Analog Switch
Scaler Vsync
SAR2(LED Amber)
Copyright 2014 LG Electronics. Inc. All right reserved.
Only for training and service purposes
LGE Internal Use Only

Related product manuals