EasyManua.ls Logo

LG 32LK430 - Page 21

LG 32LK430
71 pages
Print Icon
To Next Page IconTo Next Page
To Next Page IconTo Next Page
To Previous Page IconTo Previous Page
To Previous Page IconTo Previous Page
Loading...
THE SYMBOL MARK OF THIS SCHEMETIC DIAGRAM INCORPORATES
SPECIAL FEATURES IMPORTANT FOR PROTECTION FROM X-RADIATION.
FILRE AND ELECTRICAL SHOCK HAZARDS, WHEN SERVICING IF IS
ESSENTIAL THAT ONLY MANUFATURES SPECFIED PARTS BE USED FOR
THE CRITICAL COMPONENTS IN THE SYMBOL MARK OF THE SCHEMETIC.
+3.5V_ST
R1057 22
+3.5V_ST
+3.5V_ST
OCD1A
TP1001
NEC_ISP_Tx
POWER_ON/OFF2_1
R1009 10K
PWM_BUZZ/IIC_LED
AMP_RESET
SIDE_HP_MUTE
CEC_ON/OFF
R1034
4.7M
CRYSTAL_KDS
C1002
0.1uF
C1009 1uF
KEY2
NEC_ISP_Rx
NEC_EEPROM_SCL
KEY1
FLMD0
R1065 22
SOC_RESET
AMP_RESET
NEC_SDA
R1010 22
MICOM_DEBUG
OCD1A
MODEL1_OPT_2
R1030 10K
R1090 22
OPT
TP1602
C1003
0.1uF
R1075 10K
TOUCH_KEY
R1060 22
NEW_SUB
MODEL1_OPT_2
C1010
0.1uF
R1091 10K
TP1002
OCD1B
+3.5V_ST
S/T_SDA
S7_NEC_RXD
P1001
12505WS-12A00
MICOM_DEBUG
1
2
3
4
5
6
7
8
9
10
11
12
13
R1046
47K
R1049 22
OPT
R1081 22
MICOM_DEBUG
NEC_ISP_Tx
NEC_ISP_Rx
TP1003
OCD1A
OCD1B
R1080
22
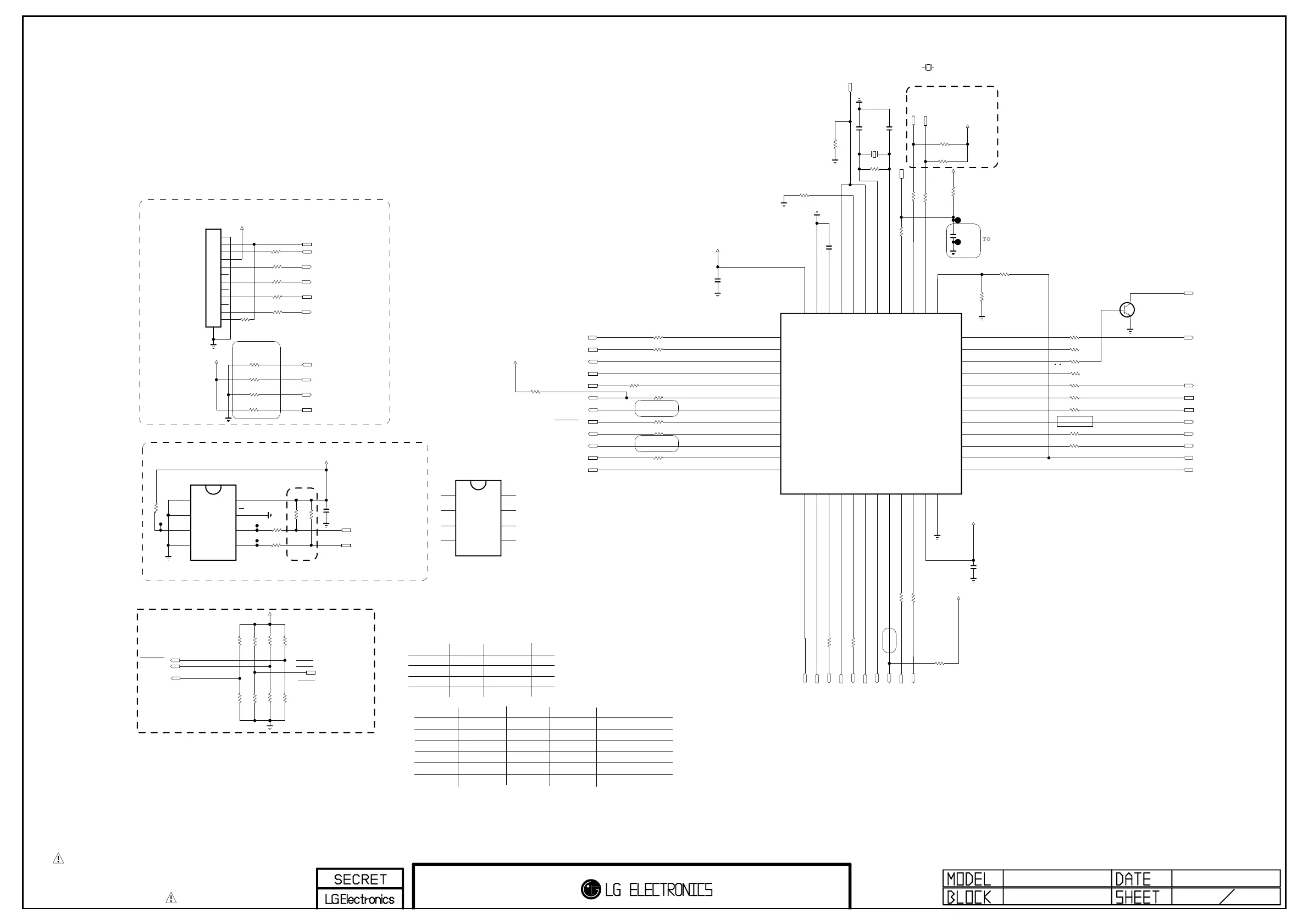
IC1001-*1
AT24C16BN-SH-B
EEPROM_NEC_16KBIT_ATMEL
3
NC_3
2
NC_2
4
GND
1
NC_1
5
SDA
6
SCL
7
WP
8
VCC
R1023 22
IC1001
M24C16-WMN6T
EEPROM_NEC_16KBIT_STM
3
NC/E2
2
NC/E1
4
VSS
1
NC/E0
5
SDA
6
SCL
7
WC
8
VCC
TP1601
OLP
C1007
15pF
PANEL_CTL
X1002
32.768KHz
CRYSTAL_EPSON
+3.5V_ST
R1039 22
POWER_ON/OFF2_2
R1066 22
CEC_REMOTE_NEC
NEC_ISP_Tx
R1073
10K
OPT
IC1002
uPD78F0514
NEC_MICOM
1
P60/SCL0
2
P61/SDA0
3
P62/EXSCL0
4
P63
5
P33/TI51/TO51/INTP4
6
P75
7
P74
8
P73/KR3
9
P72/KR2
10
P71/KR1
11
P70/KR0
12
P32/INTP3/OCD1B
13
P31/INTP2/OCD1A
14
P30/INTP1
15
P17/TI50/TO50
16
P16/TOH1/INTP5
17
P15/TOH0
18
P14/RXD6
19
P13/TXD6
20
P12/SO10
21
P11/SL10/RXD0
22
P10/SCK10/TXD0
23
AVREF
24
AVSS
25
ANI7/P27
26
ANI6/P26
27
ANI5/P25
28
ANI4/P24
29
ANI3/P23
30
ANI2/P22
31
ANI1/P21
32
P20/ANI0
33
P130
34
P01/TI010/TO00
35
P00/TI000
36
P140/PCL/INTP6
37
P120/INTP0/EXLVI
38
P41
39
P40
40
RESET
41
P124/XT2/EXCLKS
42
P123/XT1
43
FLMD0
44
P122/X2/EXCLK/OCD0B
45
P121/X1/OCD0A
46
REGC
47
VSS
48
VDD
INV_CTL
R1089
20K
1/16W
1%
CEC_ON/OFF
R1013 22
MICOM_DEBUG
R1020 0
R1071 10K
B/L_LED
X1002-*1
32.768KHz
CRYSTAL_KDS
Q1001
2SC3052
E
B
C
+3.5V_ST
R1078 22
MICOM_DEBUG
R1012 10K
B/L_LAMP
OCD1B
R1001
47K
NEC_EEPROM_SCL
R1048 22
+3.5V_ST
R1019
22
R4035
4.7K
NEW_SUB
R4034
4.7K
NEW_SUB
C1008 15pF
R1006
10K
OPT
R1011 10K
TACT_KEY
+3.5V_ST
+3.5V_ST
R1076 22
MICOM_DEBUG
AMP_MUTE
POWER_ON/OFF1
LED_R/BUZZ
LED_B/LG_LOGO
C1006 0.1uF
S7_NEC_TXD
R1052 10K
NEC_SCL
R1018
22
R1074 10K
GP3
MICOM_RESET
FLMD0
R1047 20K
1/16W
1%
R1041
22
R1056 22
R1037
22
NEC_ISP_Rx
S/T_SCL
+3.5V_ST
RL_ON
NEC_EEPROM_SDA
MICOM_RESET
EDID_WP
R1055 22
R1043
22
NEW_SUB
PANEL_CTL
R1005
10K
OPT
R1050 10K
R1068
22
R1008
22
POWER_DET
R1079 10K
GP2
+3.5V_ST
R1072
10K
OPT
R1069
22
R1004 10K
PWM_LED
R1084
10K
OPT
R1083 10K
OPT
IR
R1063 22
R1002 10K
MICOM_DEBUG
NEC_EEPROM_SDA
SCART1_MUTE
GND
R1054 22
19-22_LAMP
R1014 2.7K
R1015 2.7K
HIGH
B/L_LED
PWM_LED
MODEL_OPT_0
TACT_KEY
MODEL_OPT_3
HIGH
MODEL OPTION
PWM_BUZZ/IIC_LED
TOP SIDE for reset.
8
LOW
LOW
32/37/42/47/55LE5300(10)
MODEL_OPT_1
EEPROM for Micom
HIGH
HIGH
LOW
NEC CONFIGURATION
LOW
LOW
MODEL_OPT_2
MODEL_OPT_0
LOW
LD350/450/550
TBD
MODEL_OPT_3
GP2
PIN NO.
HIGH
PIN NAME
LOW
LOW
B/L_LAMP
30
MODEL_OPT_2 MODEL_OPT_3
31
(MODEL_OPT_3)
HIGH
MICOM MODEL OPTION
(MODEL_OPT_0)
LE7300
MODEL_OPT_1
LOW
for Debugger
GP3
HIGH
TOUCH_KEY
LOW
HIGH
MODEL_OPT_0
19/22/26LE3300(5500)
LD420
11
HIGH
MODEL_OPT_1
LOW
HIGH
HIGH
(MODEL_OPT_1)
LOW
LOW
GP2R
MICOM
20101023
5

Other manuals for LG 32LK430

Related product manuals