EasyManua.ls Logo

LG 32LK430 - Page 22

LG 32LK430
71 pages
Print Icon
To Next Page IconTo Next Page
To Next Page IconTo Next Page
To Previous Page IconTo Previous Page
To Previous Page IconTo Previous Page
Loading...
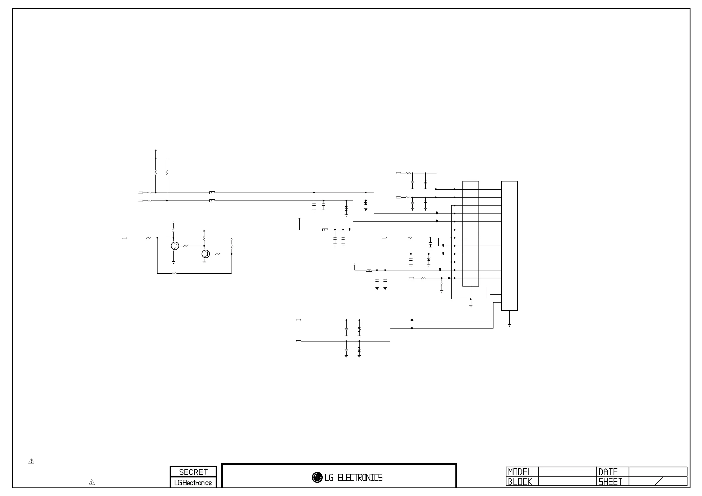
THE SYMBOL MARK OF THIS SCHEMETIC DIAGRAM INCORPORATES
SPECIAL FEATURES IMPORTANT FOR PROTECTION FROM X-RADIATION.
FILRE AND ELECTRICAL SHOCK HAZARDS, WHEN SERVICING IF IS
ESSENTIAL THAT ONLY MANUFATURES SPECFIED PARTS BE USED FOR
THE CRITICAL COMPONENTS IN THE SYMBOL MARK OF THE SCHEMETIC.
R2402
100
P2401
12507WR-12L
OLD_SUB
1
2
3
4
5
6
7
8
9
10
11
12
13
P2402
12507WR-15L
NEW_SUB
1
2
3
4
5
6
7
8
9
10
11
12
13
14
16
15
L2404
BLM18PG121SN1D
C2409
18pF
50V
OPT
LED_B/LG_LOGO
R2431
47K
JP2407
Q2406
2SC3052
E
B
C
D902
5.6V
CDS3C05HDMI1
NEW_SUB
C906
18pF
50V
OPT
R2414
1.5K
L2401
BLM18PG121SN1D
D2405
5.6B
KEY1
+3.3V_Normal
JP2410
R2416
10K
OPT
R2405
10K
1%
NEC_EEPROM_SCL
D2402
5.6V
AMOTECH
R2411
100
EYEQ/TOUCH_KEY
IR
C2401
0.1uF
R2412
100
EYEQ/TOUCH_KEY
S/T_SDA
JP2409
C2406
1000pF
50V
R2425
47K
+3.5V_ST
D2403
5.6B
EYEQ/TOUCH_KEY
D2404
5.6B
EYEQ/TOUCH_KEY
Q2405
2SC3052
E
B
C
C2410
0.1uF
16V
OPT
C2405
0.1uF
16V
C2407
100pF
50V
L2403
BLM18PG121SN1D
R2426
3.3K
OPT
R2404
10K
1%
R2430
10K
R2413 1.5K
JP2408
C2404
1000pF
50V
JP2411
D2401
5.6V
AMOTECH
+3.5V_ST
+3.5V_ST
L2402
BLM18PG121SN1D
R2429
47K
KEY2
LED_R/BUZZ
D903
5.6V
CDS3C05HDMI1
NEW_SUB
C907
18pF
50V
OPT
R2427
0
OPT
+3.5V_ST
S/T_SCL
R2401
100
NEC_EEPROM_SDA
+3.5V_ST
C2408
18pF
50V
OPT
C2402
0.1uF
C2403
0.1uF
16V
R2428
22
CONTROL
IR & LED
20101023
6
GP2R
IR/CONTROL-L

Other manuals for LG 32LK430

Related product manuals