EasyManua.ls Logo

LG 32LK430 - Page 69

LG 32LK430
71 pages
Print Icon
To Next Page IconTo Next Page
To Next Page IconTo Next Page
To Previous Page IconTo Previous Page
To Previous Page IconTo Previous Page
Loading...
Trouble shooting guide
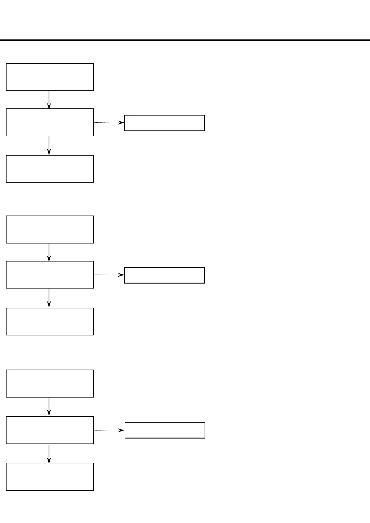
12. Component Audio
Check Component Cable
for damage or open conductor.
Check JK1601, JK1603
& Signal Line
ok
ok
No
Replace Jack
11. AV Audio
Check AV Cable for damage
for damage or open conductor
Check JK1604 , JK9001
& Signal Line
ok
ok
No
Replace Jack
Follow procedure
‘8. All source audio’
trouble shooting guide.
Follow procedure
‘8. All source audio’
trouble shooting guide.
13. RGB Audio
Check Cable conductors
for damage or open conductor
Check JK1104 & Signal Line
ok
No
ok
Replace Jack
Follow procedure
‘8. All source audio’
trouble shooting guide.
Copyright ⓒ 2011 LG Electronics. Inc. All right reserved.
Only for training and service purposes
LGE Internal Use Only

Other manuals for LG 32LK430

Related product manuals