EasyManua.ls Logo

LG 32LK430 - Page 70

LG 32LK430
71 pages
Print Icon
To Next Page IconTo Next Page
To Next Page IconTo Next Page
To Previous Page IconTo Previous Page
To Previous Page IconTo Previous Page
Loading...
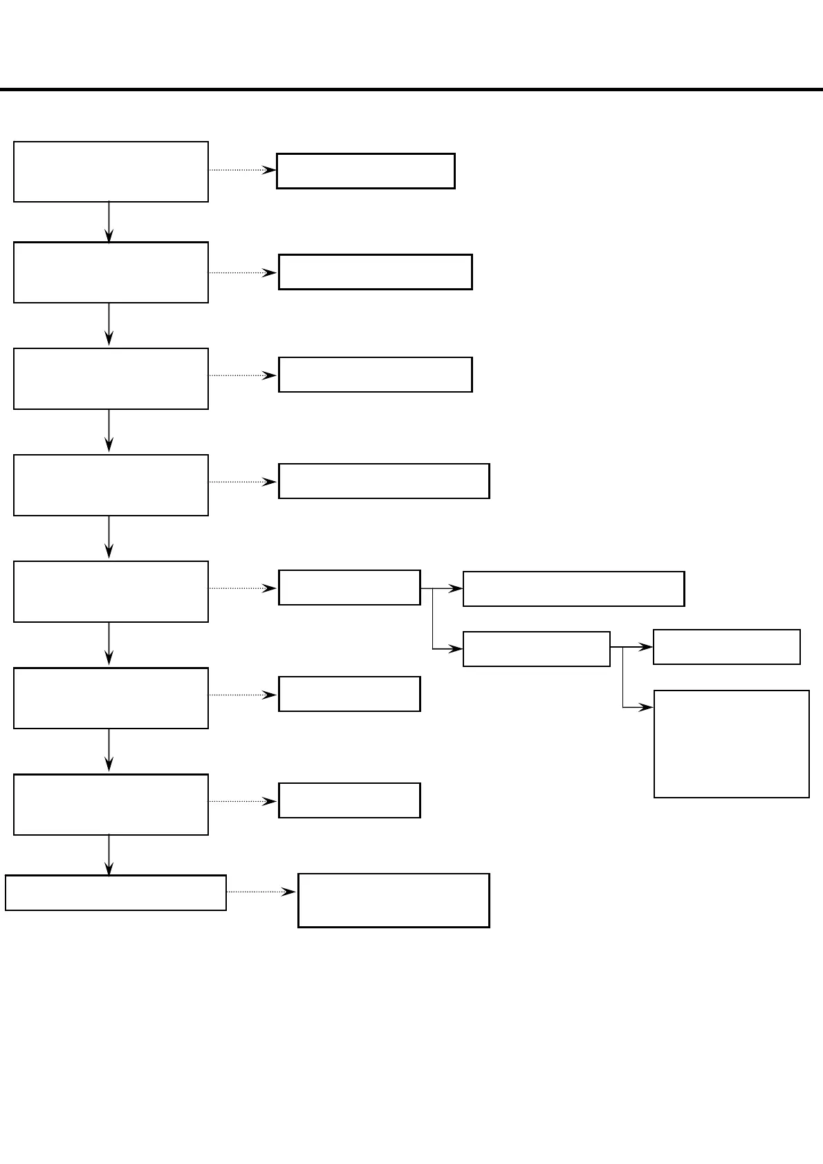
Trouble shooting guide
14. USB : movie, music, picture
Check USB Jack(JK1450)
signal differential line
- Jig points under USB jack
ok
No
Replace Jack
ok
Check L401, C405, C410, C489.
Is the voltage 12V?
Replace L401,C405,C410,C489
No
Check IC401 output.(7/8 pin)
Is the voltage switching?
ok
Replace IC401
No
Check C420.
Is the voltage 5V?
ok
Replace IC401 block’s components
- Refer circuit file
No
Check IC1450 (5 pin)
- Is it high?
ok
No
The external USB device
may cause over current
problem.
Change USB device.
(memory stick or etc.)
Replace IC1450
ok
No
Replace Mstar(IC100) or Main Board.
Check IC1450 output.(6/7 pin)
Is the voltage 5V?
ok
Check IC1450 (4 pin)
- Is it high?
No
Check L1451, C1451
Is the voltage 5V?
ok
Replace C1451,L1451
No
Check JK1450 pin1
Is the voltage 5V?
ok
Replace JK1450
No
Replace Mstar(IC100) or Main Board.
The problem may be caused by
USB device or file in it.
Change USB device.
No
Copyright ⓒ 2011 LG Electronics. Inc. All right reserved.
Only for training and service purposes
LGE Internal Use Only

Other manuals for LG 32LK430

Related product manuals