EasyManua.ls Logo

LG CM8440 Series - Block Diagrams

LG CM8440 Series
79 pages
Print Icon
To Next Page IconTo Next Page
To Next Page IconTo Next Page
To Previous Page IconTo Previous Page
To Previous Page IconTo Previous Page
Loading...
3-41 3-42
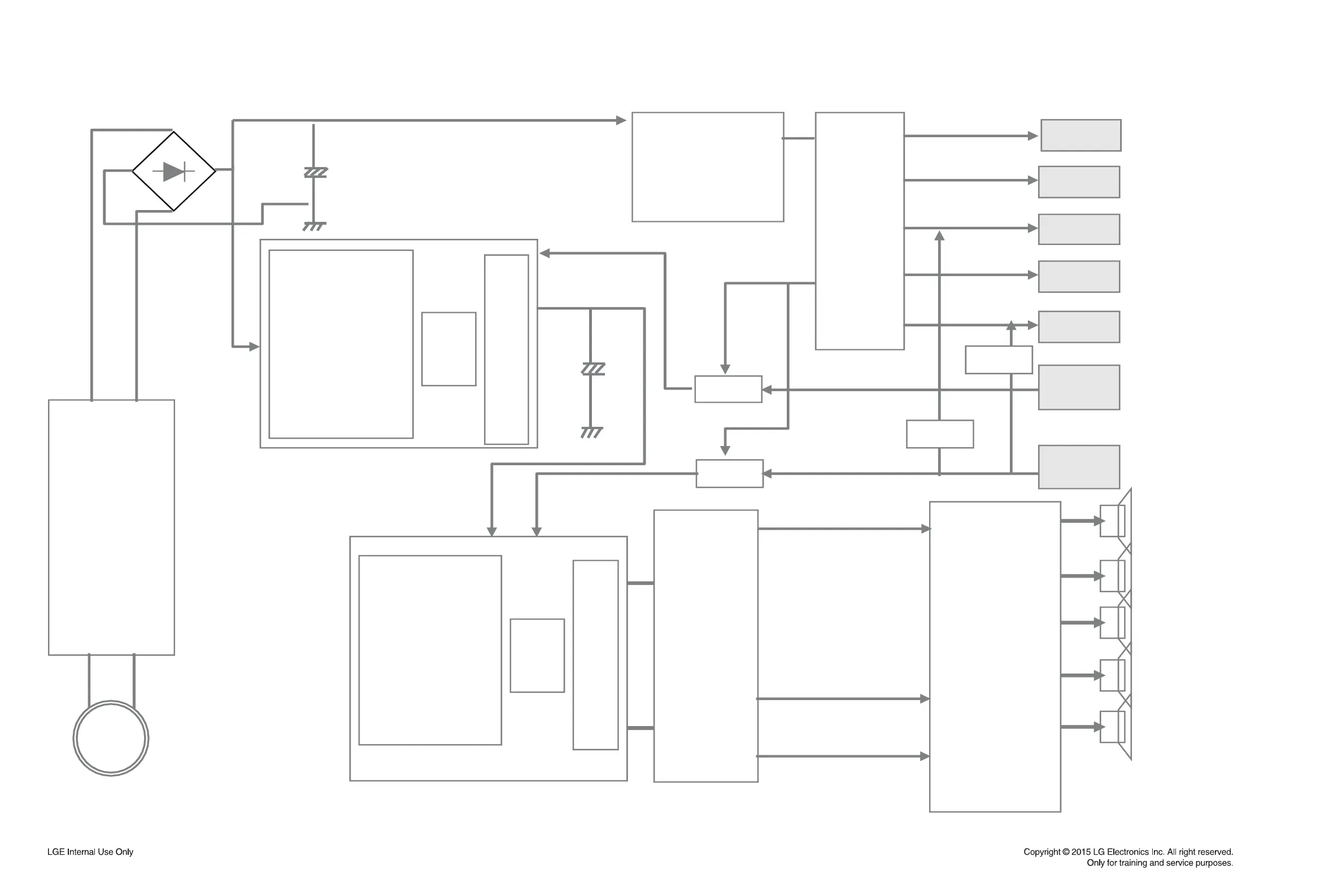
BLOCK DIAGRAMS
1. SMPS BLOCK DIAGRAM
Digital
Power
AMP
F_ L
F_R
SW_L
AC Line
Filter Block
(Varistor,
X-Cap
Line Filter
Thermistor )
Pulse
Trans
Half Bridge
LLC Resonant
IC
(ICE1HS01G)
FET
20A
600V
2EA
4.5V
39V
12V
5.6VA
+PVDD
(66V)
AC
FL(+/ -)
VKK
MAIN SMPS
IC
(STR-2A153)
Flyback
MAIN
TRANS
u-com / BT
USB / MPEG
Motor Drive
FAN/LED/ Mic
VFD
PFC
P- CTRL
-5V
-PVDD
(-66V)
GATE
Half
Bridge
LLC
TRANS
(AMP)
Gate
Drive
4.1CH 1900W
OPAMP
AMP
P- CTRL
Totem
pole
PFC IC
(R2A20112A)
Interleaved
DCM
FET
13A
600V
4EA
Gate
Drive
+
PFC Out
(380V)
م
+
م
م
م
م
On/Off
On/Off
م
Vcc
Vcc
On/Off
On/Off
R_ L
R_R

Related product manuals