EasyManua.ls Logo

LG CMS1530F - Ipod Circuit Diagram

LG CMS1530F
49 pages
Print Icon
To Next Page IconTo Next Page
To Next Page IconTo Next Page
To Previous Page IconTo Previous Page
To Previous Page IconTo Previous Page
Loading...
3-33 3-34
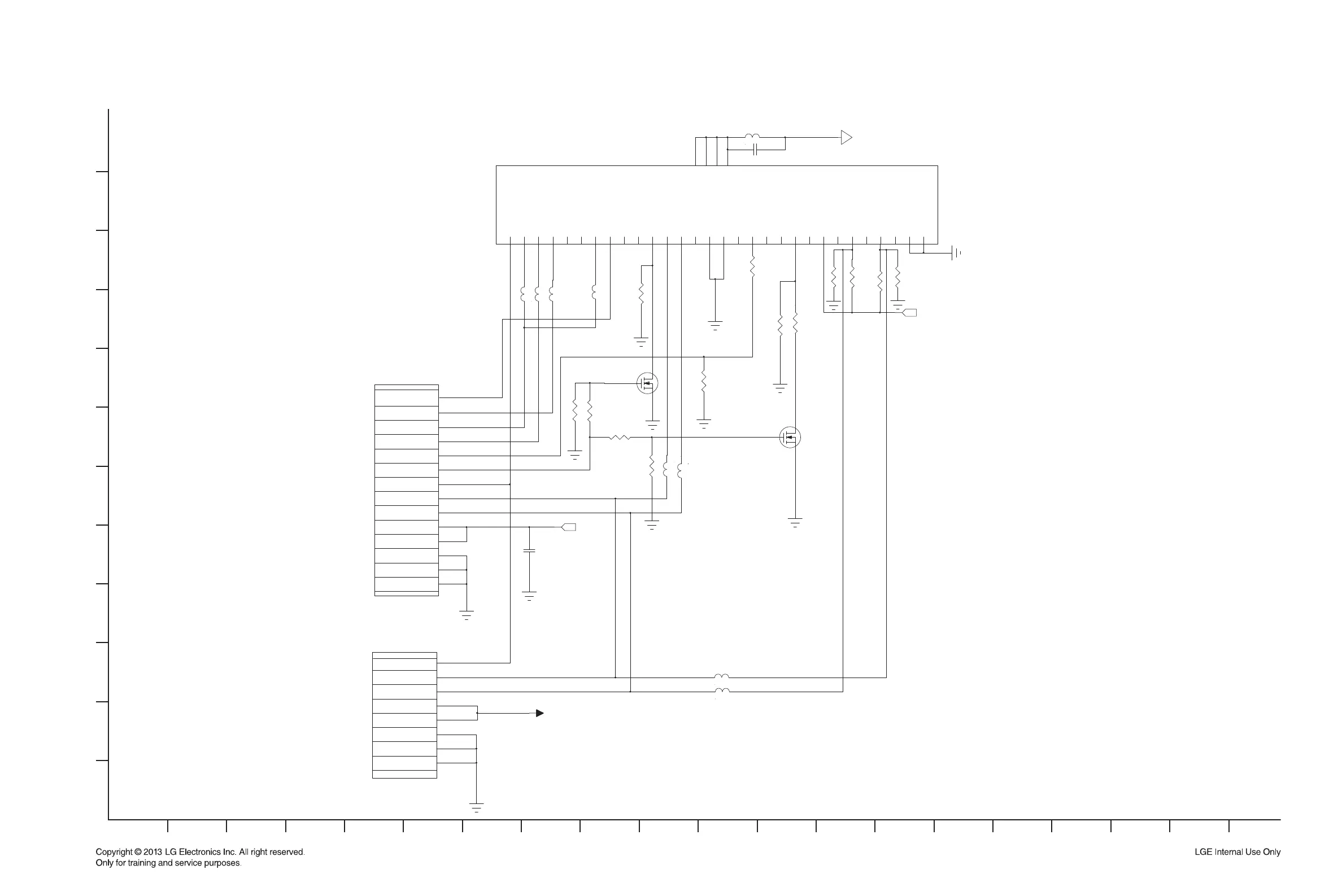
7. IPOD CIRCUIT DIAGRAM
A
1
2
3
4
5
6
7
8
9
10
11
12
B C D E F G H I J K L M N O P Q R ST
IPOD
2012. 11. 07
iphone board
5๎˜•๎˜“๎˜• ๎˜—๎˜–๎˜‘๎˜•.๎˜&+$5*(๎˜ƒ, ๎˜”$
5๎˜•๎˜“๎˜” ๎˜š๎˜˜.๎˜&+$5*(๎˜ƒ, ๎˜˜๎˜“๎˜“P$
$๎˜*1'
/๎˜287
IP-30-DET
A-ACC-DET
ACC-POWER
IP-TX
IP-RX
IP+5V
GND
GND
IP+5V
R-OUT
MCU -GND
VIDEO OUT
IP-3
0
-D
E
T
IP+5V
GND
IP+5V
MCU -GND
GND
D-
D+
แฎ แ†‡,32'ไ˜นโญ˜โญฅไŸ
แฎ แ†‡,32'ไ˜นโญ˜โญฅไŸ
5๎˜•๎˜“๎˜›
549k
5๎˜•๎˜“๎˜–
49.9k
5๎˜•๎˜“๎˜•
43.2k
5๎˜•๎˜“๎˜“
49.9k
5๎˜•๎˜“๎˜”
75k
5๎˜•๎˜”๎˜˜
10k
๎˜–
๎˜”
๎˜•
4๎˜•๎˜“๎˜•
๎˜•6.๎˜–๎˜“๎˜”๎˜œ
๎˜–
๎˜”
๎˜•
4๎˜•๎˜“๎˜”
๎˜•6.๎˜–๎˜“๎˜”๎˜œ
5๎˜•๎˜”๎˜”
10k
5๎˜•๎˜“๎˜œ
47k
5๎˜•๎˜”๎˜—
47k
)%๎˜•๎˜“๎˜•
๎˜”.๎˜ƒ๎˜”๎˜“๎˜“0
)%๎˜•๎˜“๎˜”
๎˜”.๎˜ƒ๎˜”๎˜“๎˜“0
)%๎˜•๎˜“๎˜“
๎˜”.๎˜ƒ๎˜”๎˜“๎˜“0
๎˜”
'(7
๎˜•
$*1'
๎˜–
5287
๎˜—
/287
๎˜˜
5,1
๎˜™
/,1
๎˜š
6(16(5
๎˜›
9,'(2
๎˜œ
&287
๎˜”๎˜“
8*1'
๎˜”๎˜”
$&&๎˜32:(5
๎˜”๎˜•
,3๎˜7;
๎˜”๎˜–
,3๎˜5;
๎˜”๎˜—
๎˜”๎˜˜
<287
๎˜”๎˜™
$&&'(7
๎˜”๎˜š
,37;
๎˜”๎˜›
๎˜–9๎˜–287
๎˜”๎˜œ
32:๎˜‘,1
๎˜•๎˜“
32:๎˜’,1
๎˜•๎˜”
,'
๎˜•๎˜•
73%๎˜
๎˜•๎˜–
๎˜Ž๎˜˜9
๎˜•๎˜—
73%๎˜Ž
๎˜•๎˜˜
86%'๎˜
๎˜•๎˜™
73$๎˜
๎˜•๎˜š
86%'๎˜Ž
๎˜•๎˜›
73$๎˜Ž
๎˜•๎˜œ
*1'๎˜•
๎˜–๎˜“
*1'๎˜”
๎˜–๎˜”
*1'
๎˜–๎˜•
*1'
๎˜–๎˜–
*1'
๎˜–๎˜—
*1'
-.๎˜•๎˜“๎˜“
,32'B-$&.B',3
&๎˜•๎˜“๎˜“
104P
5๎˜•๎˜”๎˜›
1k
5๎˜•๎˜”๎˜œ
10k
FB207
2.7K 100M
&๎˜•๎˜“๎˜– 104P
๎˜”
๎˜•
๎˜–
๎˜—
๎˜˜
๎˜™
๎˜š
๎˜›
๎˜œ
๎˜”๎˜“
๎˜”๎˜”
๎˜”๎˜•
๎˜”๎˜–
๎˜”๎˜—
&21๎˜•๎˜“๎˜“
14P1.0MM
FB203
๎˜”.๎˜ƒ๎˜”๎˜“๎˜“0
FB204
0R/NC
FB208 0R/NC
๎˜”
๎˜•
๎˜–
๎˜—
๎˜˜
๎˜™
๎˜š
๎˜›
CON201
CON8P-1.0MM/NC
FB205
0R
FB206
0R
R205
191k/NC
R204
0R/NC
*1'
>๎˜”@
,32'๎˜Ž๎˜˜9
[1]
IPOD+5V
'*1'
IPOD+5V

Other manuals for LG CMS1530F

Related product manuals