EasyManua.ls Logo

LG DA-3520 - MPEG System Block Diagram

LG DA-3520
56 pages
Print Icon
To Next Page IconTo Next Page
To Next Page IconTo Next Page
To Previous Page IconTo Previous Page
To Previous Page IconTo Previous Page
Loading...
- 3-9 -
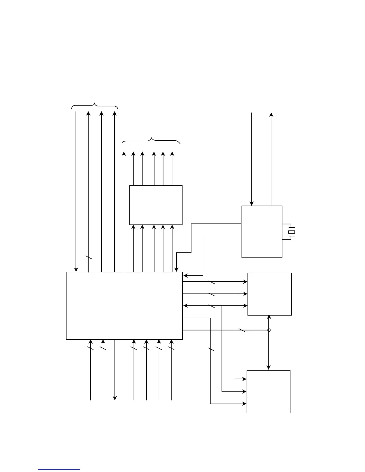
2. MPEG Block Diagram
DSP
I/F
IC301
ZiVA-4.1
MPEG A/V
Decoder
IC303
GM72V1621
1M x 16bit
SDRAM
IC302
GM72V1621
1M x 16bit
SDRAM
IC304
PLL1700
CLOCK
GENERATROR
27MHz
X-TAL
U-COM
I/F
DVD_DAT
A[0:7]
DAI_DATA
DA_DATA[0:3]
DA_BCK,DA_XCK,DA_LRCK
SPDIF
AUDIO
I/F
A/V
JACK
I/F
U-COM
I/F
SERVO
I/F
DA_XCK
MPEG_CLK
8
SDCLK1,ZISENB
REQZ1
2
2
A[00:02]
D[00:07]
MPEG_ERROR
MPEG_RST
DVD_SD_CS0,DVD_UDQM
DVD_MD[0:15]
DVD_MA[0:11]
DVD_SD_CAS
DVD_SD_RAS
DVD_SD_CLK
DVD_MWE
DVD_LDQM
DVD_SD_CS1
S_CLK,S_DATA<DPLL_L
MCK
8
4
4
21216
3
CVBS
Y.SEL
Y(G)
PB(B)
PR(R)
CVBS
Y
C
Y(G)
PB(B)
PR(R)
IC372
LA7135AM
SwitchIC

Related product manuals