EasyManua.ls Logo

LG L1718S-BN - - 17" LCD Monitor - Inverter and Power Supply Schematics

LG L1718S-BN -  - 17" LCD Monitor
35 pages
Print Icon
To Next Page IconTo Next Page
To Next Page IconTo Next Page
To Previous Page IconTo Previous Page
To Previous Page IconTo Previous Page
Loading...
34
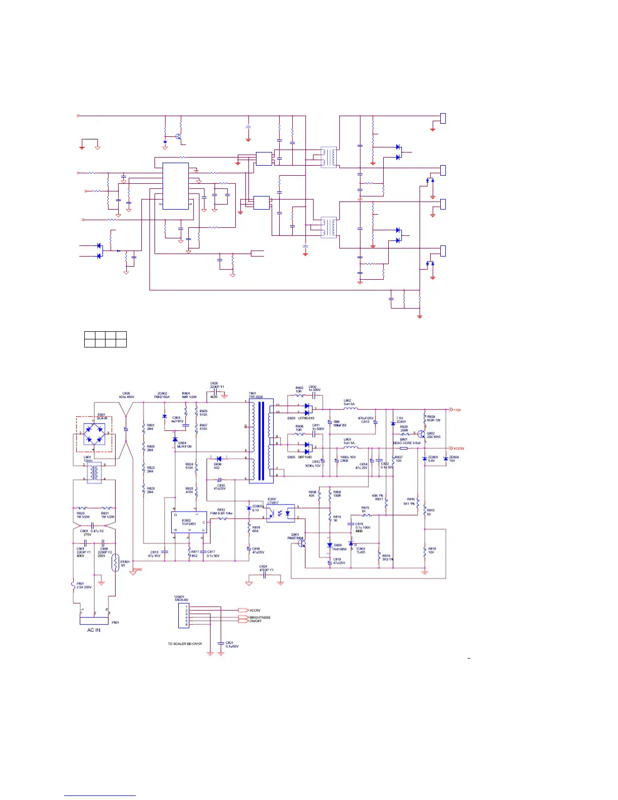
6. Inverter
C515
NC
R515
22K
OVP2
C513
2.2n/50V
+
C522
150uF/35V
C502
2.2n/50V
R524
22K 1%
R516
22K
U502
AP9971GD
1
2
3
4 5
6
7
8
S1
G1
S2
G2 D 2
D2
D1
D1
R510
0R
C516
33nF/50V
C524
10P/3KV
D504
BAV70/S OT
Q501
NC
+5V
C531
NC
R517
3.3K
R523
33K 1%
CPT
C507
2.2u/2 5V
R501
3M/3kv
C530
680P/50V
INL
R528
NC
R513
1M
T502
EEL-19 24:24:2400
1
4
3
6
8
7
BRIGHTNESS
R518
100K
OVP1
200R
+5V
R509
+5V
CN501
H
L
D506
1N4148W
D502
BAV99
12
3
C503
NC
200R
OLP1
R531
NC
R502
3.3K
C511
2.2u/25V
C510
0.068u/50V
R538
604K 1%
C527
5P/3KV
R508
33R
C512
33n/50V
R503
3M/3KV
VCC5V
C514
2.2n/50V
R534
10K 1%
C523
680P/50V
C508
33n/50V
C525
5P/3KV
OLP2
OVP1
R512
10K
C501
2.2n/50V
C526
10P/3KV
R526
10K
C506
4.7n/50V
R514
100K
OVP2
D503
BAV70/S OT
R530
1M
D501
BAV99
12
3
C505
0.01u/50V
R532
33R
OLP1
CN503
H
L
CN504
H
L
C529
470P/50V
R507
NC
R504
3.3K
R527
3.3M 1%
ZD501
NC
U501
AP9971GD
1
2
3
4 5
6
7
8
S1
G1
S2
G2 D 2
D2
D1
D1
ON/OF F
+12V
IC501
OZ9938GN
1
2
3
4
5
6
7
8 9
10
11
12
13
14
15
16
DRV1
VDDA
TI MER
DIM
ISEN
VSEN
OVPT
NC NC
ENA
LCT
SSTCMP
CT
GNDA
DRV2
PGND
CN502
H
L
R506
33R
R521
33R 1/4W
OLP2
T501
EEL-19 24:24:2400
1
4
3
6
8
7
R520
3.3K
LPL
R529
1M
R533
33R
Item
R522
39K 1%
+5V
R509
200R 1%
+
C509
150uF/35V
220R
R511
0R
D505
BAW56W
R519
100K
C504
1n/50V
7. Power

Other manuals for LG L1718S-BN - - 17" LCD Monitor

Related product manuals