EasyManua.ls Logo

LG lg-d821 - Page 90

LG lg-d821
281 pages
Print Icon
To Next Page IconTo Next Page
To Next Page IconTo Next Page
To Previous Page IconTo Previous Page
To Previous Page IconTo Previous Page
Loading...
3. TROUBLE SHOOTING
- 90 -
Copyright © 2013 LG Electronics. Inc. All right reserved.
Only for training and service purposes
LGE Internal Use Only
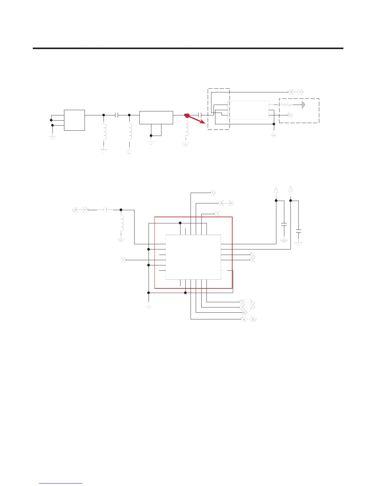
C1114 100p
EAG63293301
20549-001E
SW1003
43
2
1
ANT
COMMON
G3 G4
22pC1071
W_FL2-R-SMT-1_80
SW1002
EAG63412001
G1
G2
ANTG3
ECA30240001
FL1014
LDJ18829M24AD011
IN
1
Termination_Port
4
GND1
2
GND2
5
OUT
3
Coupling
6
L1048
100n
R1011
49.9
DNI
L1073
L1074
DNI
TRX_ANT2
CPL_CPL
13.04.25 changed
TP1
L1054
DNI
LMSP32QP-F03
EAT61793601
FL1018
23
11
10
8
9
6
7
5
134
12
2 15
14
20
17
21
16
22
19
3
18
1
TRX2
VDD
TRX10
VIO
TRX3
TRX4
SCLK
GND5
SDATA
TRX6
TRX5TRX1
GND4
GND1 TRX7
TRX9
GND2
TRX8
TX1LB
TX2HB
GND3
ANT
GND6
C1081100p
+1V8_VREG_S3A_RF
100p C1080
+2V95_VREG_L16
33pC1079
RFFE2_DATA
RFFE2_CLK
TRX_ANT2
TX_GSM_HB
TRX_B3
TRX_B2_B25
TRX_B7
RX_B41
TRX_B4
TRX_B1
TX_B41
FL1008

Related product manuals