EasyManua.ls Logo

LG LG-E960 - Page 214

LG LG-E960
313 pages
Print Icon
To Next Page IconTo Next Page
To Next Page IconTo Next Page
To Previous Page IconTo Previous Page
To Previous Page IconTo Previous Page
Loading...
- 214 -
Copyright © 2012 LG Electronics. Inc. All right reserved.
Only for training and service purposes
LGE Internal Use Only
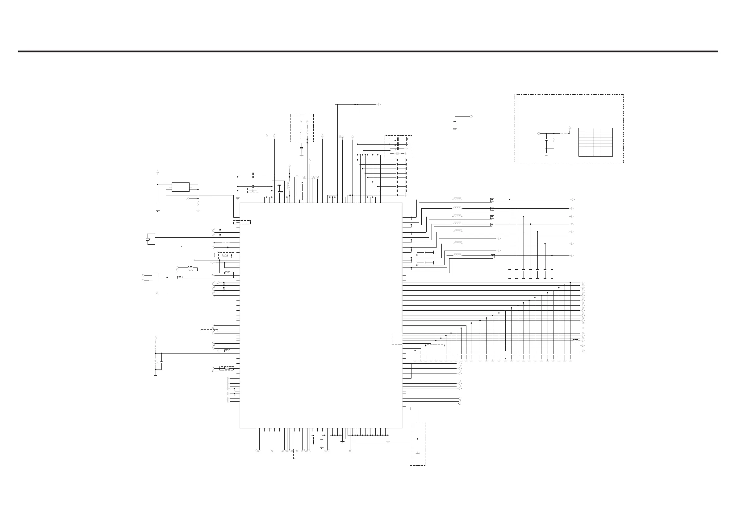
7. CIRCUIT DIAGRAM
C23019 100n
R23004
100K
100nC23018
0R23011
R23019 0
R23013 1K
C23050
2.2u
VREG_L29_1P8
R23021 0
C23003 22u
4.7uC23021
TP23007
C23020
100n
DNI
R23001
R23002
0
DNI
C23022
+VPWR
KEC
KTK5132V
EBK61892201
Q23001
1
3
2
G
D
S
R23018
100K
R23008 DNI
0R23017
VREG_S3_1P05
C23027
22u
22u
C23030
C23024
100n
C23001
4.7u
+VPWR
+VPWR
1u
ELCP0014301
L23008
ELCP0014301
1u 1uH,N,2.5*2.0*1.2,R/TP
L23006
1239AS-H-1R0N=P2
1u
C23035
+1V0_SLIMPORT_IOVCC
TP23002
TP23005
C23002
33n
DNIR23014
100K
R23003
VREG_L14_1P8
R23016 0
C23031
47u
R23005
0
1u
L23007
ELCP0014301
C23052
4.7u
R23006
0
Q13FC1350000200
32.768KHz
EAW61843401
X23002
21
VBAT_1
C23064
0.1u
+VPWR
EPSON
EAW61843801
19.2MHz
X23001 X1G0038510002
6 5
3 2
4 1
NC/GND
VCC
GNDOUT
TP1TP2
TP23001
PM8921
U23001
EAN62095901
QUALCOMM
J17
J18
P18
N18
N17
P17
V1
U11
V10
U10
U6
V7
U7
U16
V18
V17
U17
B16
B17
A18
A17
U14
V13
U13
B9
B10
A10
B14
B13
A13
B6
B7
A7
V11
V6
V16
V15
A16
A15
V12
A11
A12
A6
U1
R2
U5
P2
B4
B5
J2
B2
M2
N2
K1
K5
G1
F4
L18
K14
L17
H17
G18
K17
K18
D17
D18
M18
M17
D1
G17
F18
F17
E18
E17
D2
F15
G15
H15
J15
E15
E2
E1
F2
R5
P5
P6
N4
N5
M5
U4
R4
P4
T3
V2
T2
V3
U3
H5
J5
J4
R1
V5
P1
A4
A5
K4
B3
H4
E5
F1
L1
G4
M15
F5
L4
C1
M1
J1
M4
N1
H1
L5
G5
E4
D4
V9
V8
U18
T18
C18
B18
V14
A9
A14
A8
B1
A1
N15
P15
R15
P14
P13
R14
H14
G14
H12
L15
M14
K15
H2
G2
R8
F13
D14
M9
P9
M8
D13
E13
P8
R9
P10
R7
E12
D12
R11
M11
R10
M10
U9
U12
U8
L14
R12
N13
B12
B8
T16
U15
B15
H18
B11
C17
C16
D7
E7
M12
P11
V4
A3
A2
L7
J14
N6
K7
J7
H7
L2
K2
L10
L9
K11
K10
K9
K8
J11
J10
J9
J8
H11
H10
H9
L8
T1
H8
C2
U2
D15
R18
R17
L11
T17
E14
F14
L12
K12
J12
N14
R13
P12
M7
P7
R6
E11
D11
G12
G11
E10
G10
D10
E9
D8
D9
E8
G9
G8
D6
G7
E6
F6
D5
GPIO_1/KYPD_SNS1
GPIO_2/KYPD_SNS2
GPIO_3/KYPD_SNS3
GPIO_4/KYPD_SNS4
GPIO_5/KYPD_SNS5
GPIO_6/KYPD_SNS6
GPIO_9/KYPD_DRV1
GPIO_10/KYPD_DRV2
GPIO_11/KYPD_DRV3
GPIO_12/KYPD_DRV4
GPIO_13/KYPD_DRV5
GPIO_14/KYPD_DRV6
GPIO_15/KYPD_DRV7
GPIO_16/KYPD_DRV8
GPIO_17/KYPD_DRV9
GPIO_18/KYPD_DRV10
GPIO_19/KYPD_DRV11
GPIO_20/KYPD_DRV12
GPIO_24/KYPD_DRV16/LPG_DRV1
GPIO_25/KYPD_DRV17/LPG_DRV2
GPIO_26/KYPD_DRV18/LPG_DRV3
GPIO_42
GPIO_43/MP3_CLK/SLEEP_CLK1/MP3_CLK1
GPIO_44/MP3_CLK/SLEEP_CLK2/MP3_CLK2
HSED_BIAS1
HSED_BIAS2
HSED_BIAS3
MPP_06/VREF_DAC
MPP_05/VREF_PADS
GND_CHG_DRV
GND_CHG
GND_CHG_HP1
GND_CHG_HP2
GND_DRV
GND_NCP
GND_REF
GND_XO
GND_XOADC
GND_XOBUF
GND1
GND2
GND3
GND4
GND5
GND6
GND7
GND8
GND9
GND10
GND11
GND12
GND13
XTAL_19M_IN
XTAL_19M_OUT
XO_OUT_A0
XO_OUT_A1
XO_OUT_A2
XO_OUT_D0
XO_OUT_D0_EN
XO_OUT_D1
XTAL_32K_IN
XTAL_32K_OUT
SLEEP_CLK0
GPIO_38/UART_M_RX
GPIO_39/FCLK
GPIO_7/KYPD_SNS7
GPIO_8/KYPD_SNS8/UART_M_TX
CBL_PWR0_N
CBL_PWR1_N
KYPD_PWR_N
OPT_3
OPT_2
OPT_1
PS_HOLD
RESIN_N
PON_RESET_N
GPIO_41/EXT_REG_EN2
GPIO_40/EXT_REG_EN1
SSBI
PM_MDM_INT_N
PM_SEC_INT_N
PM_USR_INT_N
GPIO_33/UART_RX1
GPIO_34/UART_RX2
GPIO_35/UART_RX3
GPIO_37/UIM2_RMV_DET_N
GPIO_21/UART_TX1/KYPD_DRV13
GPIO_22/UART_TX2/KYPD_DRV14
GPIO_23/UART_TX3/KYPD_DRV15
GPIO_36/UIM1_RMV_DET_N
GPIO_30/UIM1_CLK
GPIO_29/UIM1_M_CLK
MPP_02/UIM1_DATA
MPP_01/UIM1_M_DATA
GPIO_27/UIM1_RST
GPIO_32/UIM2_CLK
GPIO_31/UIM2_M_CLK
MPP_04/UIM2_DATA
MPP_03/UIM2_M_DATA
GPIO_28/UIM2_RST
VREF_XO
XO_THERM
VREF_LPDDR2
VREF_BAT
BAT_THERM
BAT_ID
PA_THERM
AMUX_IN
MPP_07
MPP_08
MPP_09/XO_OUT_D1_EN
MPP_10/XO_OUT_A0_EN
MPP_11/XO_OUT_A1_EN
MPP_12/XO_OUT_A2_EN
NC1
NC2
GND_S1
GND_S2
GND_S3
GND_S4
GND_S5_1
GND_S5_2
GND_S6_1
GND_S6_2
GND_S7
GND_S8
VREG_L1
VREG_L2
VREG_L3
VREG_L4
VREG_L5
VREG_L6
VREG_L7
VREG_L8
VREG_L9
VREG_L10
VREG_L11
VREG_L12
VREG_L14
VREG_L15
VREG_L16
VREG_L17
VREG_L18
VREG_L21
VREG_L22
VREG_L23
VREG_L24
VREG_L25
VREG_L26
VREG_L27
VREG_L28
VREG_L29
VREG_RF_CLK
VREG_XO
NCP_CTC1
NCP_CTC2
NCP_FB
VREG_NCP
VIN_LVS1_3_6
VOUT_LVS1
VOUT_LVS3
VOUT_LVS6
VIN_LVS2
VOUT_LVS2
VIN_LVS4_5_7
VOUT_LVS4
VOUT_LVS5
VOUT_LVS7
VIN_5VS
VOUT_5VS_OTG
VOUT_5VS_HDMI
KYPD_DRV_N
LED_DRV2_N
LED_DRV1_N
LED_DRV0_N/LED_ATC
VIB_DRV_N
REF_BYP
USB_IN1
USB_IN2
USB_OUT1
USB_OUT2
PHY_VBUS
USB_ID
DC_IN1
DC_IN2
OVP_SNS
OVP_CTL
BAT_FET_N
VBAT
ATC_LED_SRC
BMS_CSP
BMS_CSM
VCOIN
VDD_CDRV
VDD_L1_2_12_18
VDD_L3_15_17
VDD_L4_L14_spLDO
VDD_L5_8_16
VDD_L6_7
VDD_L9_11
VDD_L10_22
VDD_L21_23_29
VDD_L24
VDD_L25
VDD_L26
VDD_L27
VDD_L28
VDD_NCP
VDD_S1
VDD_S2
VDD_S3
VDD_S4
VDD_S5_1
VDD_S5_2
VDD_S6_1
VDD_S6_2
VDD_S7
VDD_S8
VSW_S1_1
VSW_S1_2
VREG_S1
VSW_S2_1
VSW_S2_2
VREG_S2
VSW_S3_1
VSW_S3_2
VREG_S3
VSW_S4_1
VSW_S4_2
VREG_S4
VSW_S5_1
VSW_S5_2
VSW_S5_3
VREG_S5
VSW_S6_1
VSW_S6_2
VSW_S6_3
VREG_S6
VSW_S7_1
VSW_S7_2
VREG_S7
VSW_S8_1
VSW_S8_2
VREG_S8
GND14
VDRV_N
VDRV_P
VSW_CHG_01
VSW_CHG_02
VREG_CHG
VPRE_CAP
C23017 4.7u
TOKO
ELCP0014301
1u
1239AS-H-1R0N=P2
L23002
47u
C23032
VREG_S6_1P05
VREG_S5_1P05
VREG_S4_1P8
VREG_S3_1P05
VREG_S2_1P3
VREG_S1_1P225
47u
C23028
VREG_S7_1P15
22u
C23029
C23033
22u
4.7uC23008
C23026 DNI
VREG_LVS1_1P8
VDD_QFPROM_BLOW
VREG_LVS4_1P8
VREG_LVS5_1P8
C23009 4.7u
4.7uC23010
C23011 4.7u
10u
C23014
10u
C23015
VREG_S4_1P8
VREG_S1_1P225
C23037
4.7u
1u
C23042
2.2u
C23045
C23038
4.7u
C23039
4.7u
C23040
4.7u
4.7u
C23041
C23043
1u
1u
C23044
C23046
1u
C23047
1u
1u
C23048
C23049
1u
1u
C23051
C23053
1u
C23055
1u
1u
C23057
C23054
2.2u
1u
C23058
C23059
1u
2.2u
C23060
C23061
2.2u
VREG_L1_1P05
VREG_L2_1P2
VREG_L3_3P075
VREG_L4_1P8
VREG_L5_2P95
VREG_L7_2P95
VREG_L8_3P0
VREG_L9_3P0
VREG_L10_2P9
VREG_L11_2P8
VREG_L12_1P2
VREG_L14_1P8
VREG_L16_3P0
VREG_L24_1P05
VREG_L25_1P225
VREG_L26_1P05
DNI
C23023
VREG_S7_1P15
VREG_S1_1P225
VREG_S4_1P8
TP23003
TP23004
USB_PHY_VBUS
VBUS_USB_IN
L23001 1u
4.7u
C23005
C23012
DNI
+VPWR
VBAT
C23016 1u
2.2u
ELCP0014201
L23005
2.2u
1239AS-H-2R2N=P2
TOKO
L23003
ELCP0014201
TP23006
VREG_LVS6_1P8
APC0_SENSE
APC1_SENSE
1u
C23034
C23013 10u
C23036
1u
100n
C23063
DNIC23025
EAP62045901
TDK470n
L23004
VLS2012ET-R47N
VREG_L17_2P8
C23056
4.7u
1n
C23062
PT23001
100K
C23004 22u
22uC23006
C23007 22u
VREG_L6_3P0
RESENSE_M
APQ_RESOUT_N
APQ_JTAG_PS_HOLD
PM8921_SLEEP_CLK0
APQ_PS_HOLD
VREF_LPDDR2
PM8921_PON_RESET_N
CXO_EN
VREG_L22_1P8
PM8921_XO_OUT_D0
VREG_LVS7_1P8
VREF_PADS
KEY_C0
KEY_C1
KEY_R0
PHONE_ON_N
PHONE_ON_N
SSBI_PMIC_FWD_CLK
PM8921_XO_OUT_D1
VREF_WLAN
SSBI_PM8921
PCB_REVISION_ADC
PCB_REVISION_ADC
WCD_RESET_N
VREG_S1_SW
VREG_S2_SW
VREG_S3_SW
VREG_S4_SW
VREG_S5_SW
VREG_S6_SW
PM8921_XO_ADC_GND
PM8921_XO_ADC_GND
VBACKUP
VBACKUP
VREG_XO
VREG_XO
VREG_XO
RESET_IN
PM8921_APC_USR_IRQ_N
PM8921_APC_SEC_IRQ_N
PM8921_MDM_IRQ_N
USB_ID
BATT_FET_N
CAM_VCM_EN
CLK_REQ_BCM
VREF_BAT_THM
AMP_EN_AMP
TOUCH_ID
LCD_RESET_N
LCD_BL_PM_EN
ANX_AVDD33_EN
ANX_P_DWN_CTL
BATT_THERM
HAPTIC_EN
CHG_STAT
WLC_ACTIVE_N
SLIMPORT_CBL_DET
VREG_L15_3P3
RESENSE_P
KEY_G_LED_DRV_N
KEY_B_LED_DRV_N
KEY_R_LED_DRV_N
ATC_LED_SRC
HPH_AUD_SW_INT
EARPOL_DETECT_35D
EAR_MIC_EN_35D
Rev.D
Rev.D
Rev.10
Rev.D
Rev.10 Headphone Mic Bias Test
Rev.B
Rev.C Change
GND_REF
Rev.B
BACKUP BATTERY
SENSOR_3V
0.608V
0.505V
0.383V
0.300V
0.105V
39K
27K
20K
12.1K
6.2K
0.194V
100K
100K
100K
100K
100K
Isolated ground for XO circuits only
1.2
D
C
B
A
PCB_REVISION
1.228V
1.080V
0.900V
215K
150K
100K
51K
1.0
1.1
F
E
100K
100K
100K
100K
1.5mm
APQ_QFUSE
WCN3660
eMMC VCC
MAIN LCD 3V_VCI/VCC
SENSOR_3V
MOTOR
2.8V CAM AVDD
1.2V CAM DVDD
HW_PMID
VIN for LVS2_L24_L25
For WCN VDD,VDD_A1
For MSM VDD_CORE
For Almost VIO_1P8
For VDD_KR0
For VDD_KR1
For VDD_L26,27,28
For VDD_L21,23,29
APQ VDD_PXO
APQ VDD_MIPI
APQ VDDA_USB_3P3
APQ VDDA_USB_1P8/WCN_XO
SD_VDD
APQ VDD_P2
MAIN CAM 2.8V_VCM
APQ VDD_PLL1/VDD_MEM
APQ VDD_P1/VDD_DDR_C2, WCD VDD_TXADC
APQ VDD_QDSP6_APP
PMIC_PM8921
Place this point near MSM
Place this point near MSM
Place this point near MSM
Place this point near MSM
Place this point near MSM
GND for XO_ADC
2mm(2A)
2mm(2A)
1.5mm(1.5A)
1.5mm(1.5A)
1.5mm(1.5A)
1.5mm(1.5A)
1.5mm(1.5A)
SMPS_S1_GND
SMPS_S2_GND
SMPS_S3_GND
SMPS_S4_GND
SMPS_S5_GND
SMPS_S6_GND
SMPS_S7_GND
SMPS_S8_GND
SMPS_S4_GND
SMPS_S3_GND
SMPS_S2_GND
SMPS_S1_GND
SMPS_S8_GND
SMPS_S7_GND
SMPS_S6_GND
SMPS_S5_GND
3.3V TOUCH VDD
OPT : Using PM Internal OVP 28V(USB_IN)
1.8V LCD VIO
1.2A LDO
1.8V TOUCH IO
VREG_L14(50mA/1.7 to 1.9V)
VREG_L12(150mA/1.2V,1.1 to 1.45V)
VREG_L11(150mA/2.6 to 3.3V)
VREG_L10(600mA/2.6 to 3.3V)
VREG_L6(600mA/2.75 to 3V)
VREG_L7(150mA/2.75 to 3V)
VREG_L9(300mA/2.6 to 3V)
VREG_L8(300mA/2.6 to 3V)
VREG_L4(50mA/1.7 to 1.9V)
VREG_L5(300mA/2.75 to 3V)
VREG_L3(150mA/3 to 3.3V)
VREG_L2(150mA/1.2V,1.1 to 1.45V)
VREG_L1(150mA/1.050V,1.1 to 1.45V)
VREG_L15(150mA/2.75 to 3.3V)
VREG_L16(300mA/2.6 to 3V)
VREG_L17(150mA/3 to 3.6V)
VREG_L18(150mA/1.3V,1.0 to 1.5V)
VREG_L21(150mA/1.7 to 2.1V)
VREG_L22(150mA/1.7 to 2.85V)
VREG_L23(150mA/1.7 to 1.9V)
VREG_L29(150mA/1.7 to 2.2V)
VOUT_LVS1(300mA, 1P8)
VOUT_LVS3(100mA, 1P8)
VOUT_LVS6(300mA, 1P8)
VOUT_LVS2(1.2V/300mA)
VOUT_LVS7(100mA, 1P8)
VOUT_LVS5(100mA, 1P8)
VOUT_LVS4(100mA, 1P8)
WCN VDD_IO_1P8
APQ(VDDA_HDMI, PLL2)
CAM IOVDD
SENSORs VIO
WCN(VDD_MODEM_1P2)
Auto Trikle CHG Indicator
PEAK I=1.4mA
If using Internal XTAL Func.
XTAL_32K_IN : GND , XTAL_32K_OUT : Floating
TDK, VLS2012ET- R47(Need to New Developement : rated current 2A)
GND for PM8921 XO_ADC
TCXO
Rev.B
Rev.B
Rev.B
Rev.B
Rev.B
For PM8821
For APQ
For NFC 19.2M CLK
For PM8018 19.2M CLK

Related product manuals