EasyManua.ls Logo

LG MULTI F A2UW16GFA0 - Field Wiring Diagram

LG MULTI F A2UW16GFA0
369 pages
To Next Page IconTo Next Page
To Next Page IconTo Next Page
To Previous Page IconTo Previous Page
To Previous Page IconTo Previous Page
Loading...
Heat pump
50Hz/R410A _ 39
2. Distributor type MULTI F DX (1 phase)
Part 2 Product data_Outdoor units
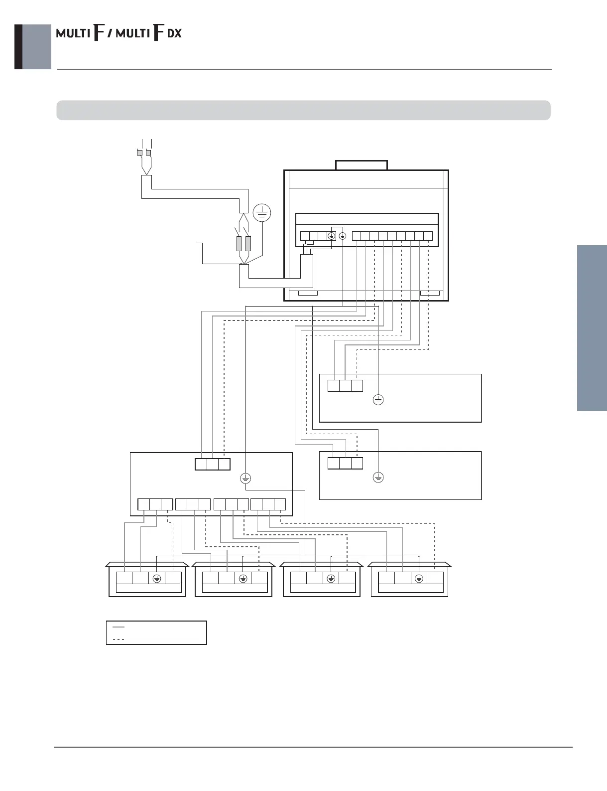
2.12 Field wiring diagram
Models : A7UW/A8UW/A9UW
Notes:
1. All wiring, component and materials to be procured on the site should be according to the standard
2. Use copper conductor only
3. Install circuit breaker for safety
4. Unit should be grounded in compliance with the applicable local and national codes
5. Wiring cable size must comply with the applicable local and national code.
1(L) 2(N) S
1(L) 2(N) S 1(L) 2(N) S 1(L) 2(N) S 1(L) 2(N) S
1(L) 2(N)
Terminal block indoor
3 1(L) 2(N)
Terminal block indoor
3
Terminal Block outdoor
L
L
N
N
G
Power supply
Outdoor unit
Main switch
Circuit breaker
Power cable
(Including earth)
Distributor box (A)
Fuse
1(L) 2(N) S
Distributor box (C)
Same Wiring with Distributor Box (A)
Same Wiring with Distributor Box (A)
1(L) 2(N) S
Distributor box (B)
1(L) 2(N)
Terminal block indoor
3 1(L) 2(N)
Terminal block indoor
3
COMMUNICATION LINE
POWER SUPPLY CABLE
1(L) 2(N) 1(L) 2(N) 3(A) 1(L) 2(N) 3(B) 1(L) 2(N) 3(C)

Related product manuals