EasyManua.ls Logo

Lovato DCRL5 - Dispunere Borne; Dimensiunile Mecanice ŞI Decuparea În Panoul Frontal; Caracteristici Tehnice; Terminal Arrangement

Default Icon
19 pages
Print Icon
To Next Page IconTo Next Page
To Next Page IconTo Next Page
To Previous Page IconTo Previous Page
To Previous Page IconTo Previous Page
Loading...
Doc: I377ROGB03_14.doc 04/03/2014 p. 17 / 19
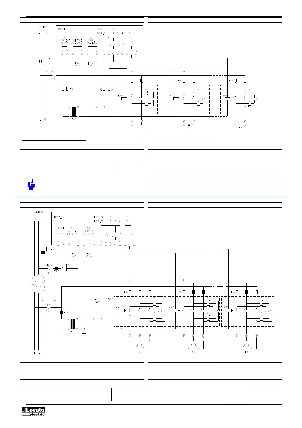
Cablaj monofazic
Single-phase wiring
CONEXIUNE MONOFAZICĂ
Configuraţie cablaj pentru aplicaţii monofazate
SINGLE-PHASE CONNECTION
Wiring configuration for single-phase applications
Măsură tensiune
1 citire de tensiune fază L1-N
Voltage measure
1 phase voltage reading L1-N
Măsură curent
Fază L1
Current measure
L1 phase
Deviere unghi fază
Între V (L1-N) şi I (L1)
Phase angle offset
Between V (L1-N ) and I (L1)
Măsura curentului de suprasarcină a
condensatorului
1 citire calculată pe L1-N
Capacitor overload current measure
1 reading calculated on L1-N
Setare parametri
P.03 = L1
P.05 = L1-N
P.24 = 1PH
Parameter setting
P.03 = L1
P.05 = L1-N
P.24 = 1PH
NOTE
NOTES
IMPORTANT!
Polaritatea intrării de curent/tensiune nu are nicio influenţă.
IMPORTANT!
The polarity of the current/voltage input is indifferent.
Configurarea cu măsurare şi corectare TM
Configuration with MV measurement and correction
Măsură tensiune
3 citiri de tensiune fază-la-fază L1-L2, L2-L3,
L3-L1 pe partea TM
Voltage measure
3 ph-to-ph voltage reading L1-L2, L2-L3, L3-L1
on MV side
Măsură curent
Fază L1-L2-L3
Current measure
L1-L2-L3 phase
Deviere unghi fază
90°
Phase angle offset
90°
Măsura curentului de suprasarcină a
condensatorului
dezactivată
Capacitor overload current measure
disabilitato
Setare parametri
P.03 = L3
P.05 = L1-L2
P.24 = 3PH
P.34 = VT primar
P35 = VT secundar
Parameter setting
P.03 = L3
P.05 = L1-L2
P.24 = 3PH
P.34 = VT primary
P35 = VT secondary
Cablaj TM
MV wiring

Related product manuals