EasyManua.ls Logo

LUCCI Viceroy - Hanging the Fan; Electrical Wiring Diagram

LUCCI Viceroy
13 pages
Print Icon
To Next Page IconTo Next Page
To Next Page IconTo Next Page
To Previous Page IconTo Previous Page
To Previous Page IconTo Previous Page
Loading...
Viceroy Installation Instructions
5 | Page
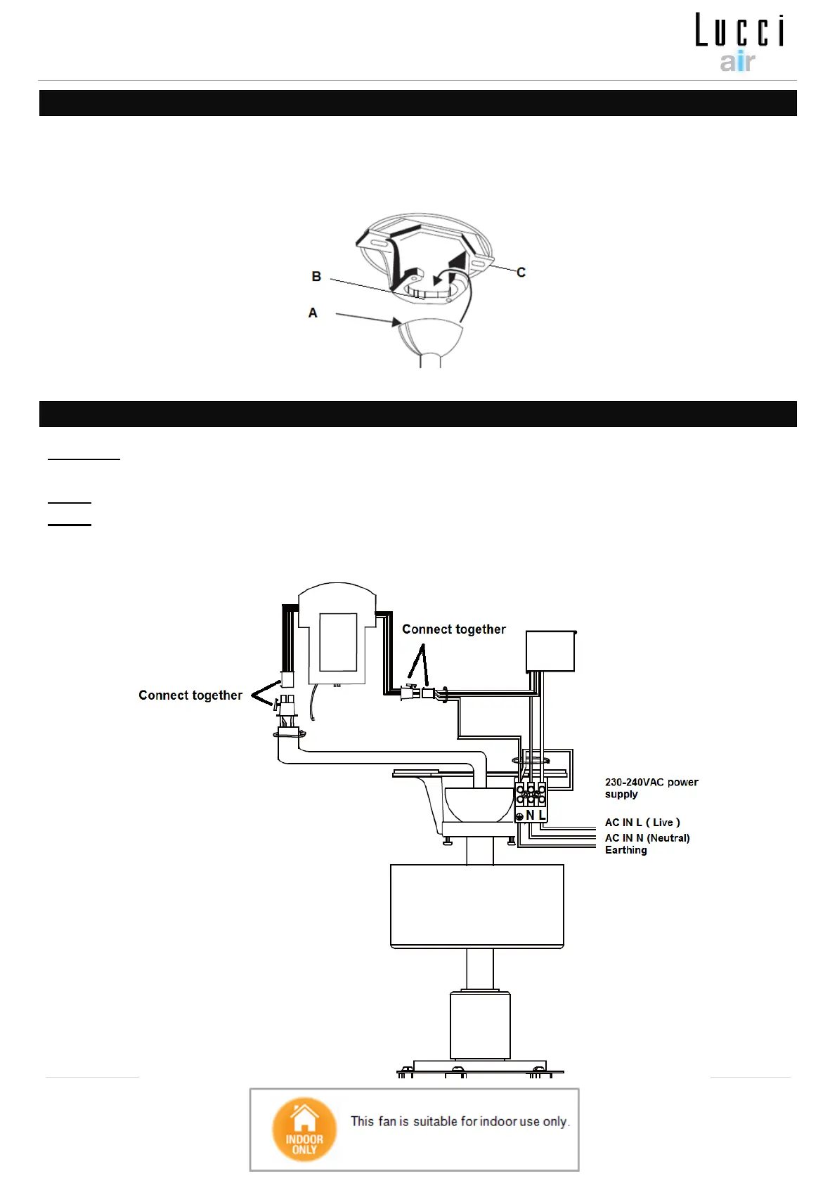
HANGING THE FAN
Lift the fan assembly onto the mounting bracket. Ensure the registration slot (A) of the hanger ball is
positioned on the stopper (B) of the mounting bracket (C) to prevent the fan from rotating when in operation.
(Fig.4)
ELECTRICAL WIRING DIAGRAM
WARNING: FOR YOUR SAFETY ALL ELECTRICAL CONNECTIONS MUST BE UNDERTAKEN BY A LICENSED
ELECTRICIAN.
NOTE: AN ADDITIONAL ALL POLE DISCONNECTION SWITCH MUST BE INCLUDED IN THE FIXED WIRING.
NOTE: IF THERE ARE TWO OR MORE DC CEILING FANS INSTALLED IN THE ONE LOCATION, AN SINGLE-POLE
SWITCH IS REQUIRED FOR EACH CEILING FAN. THIS IS REQUIRED WHEN PROGRAMMING THE REMOTE AND
RECEIVER TO PAIR TOGETHER.
Fig. 5
Fig. 4

Related product manuals