EasyManua.ls Logo

Mackie mr5mk2 - Mr5 Mk2 Block Diagram

Mackie mr5mk2
16 pages
Print Icon
To Next Page IconTo Next Page
To Next Page IconTo Next Page
To Previous Page IconTo Previous Page
To Previous Page IconTo Previous Page
Loading...
13
Owner’s Manual
Owner’s Manual
The following are trademarks or registered
trademarks of LOUD Technologies Inc.: The Mackie logo,
MR Series and the Running Man.
This manual also contains names and marks of other
companies which belong to those respective companies,
and are hereby acknowledged.
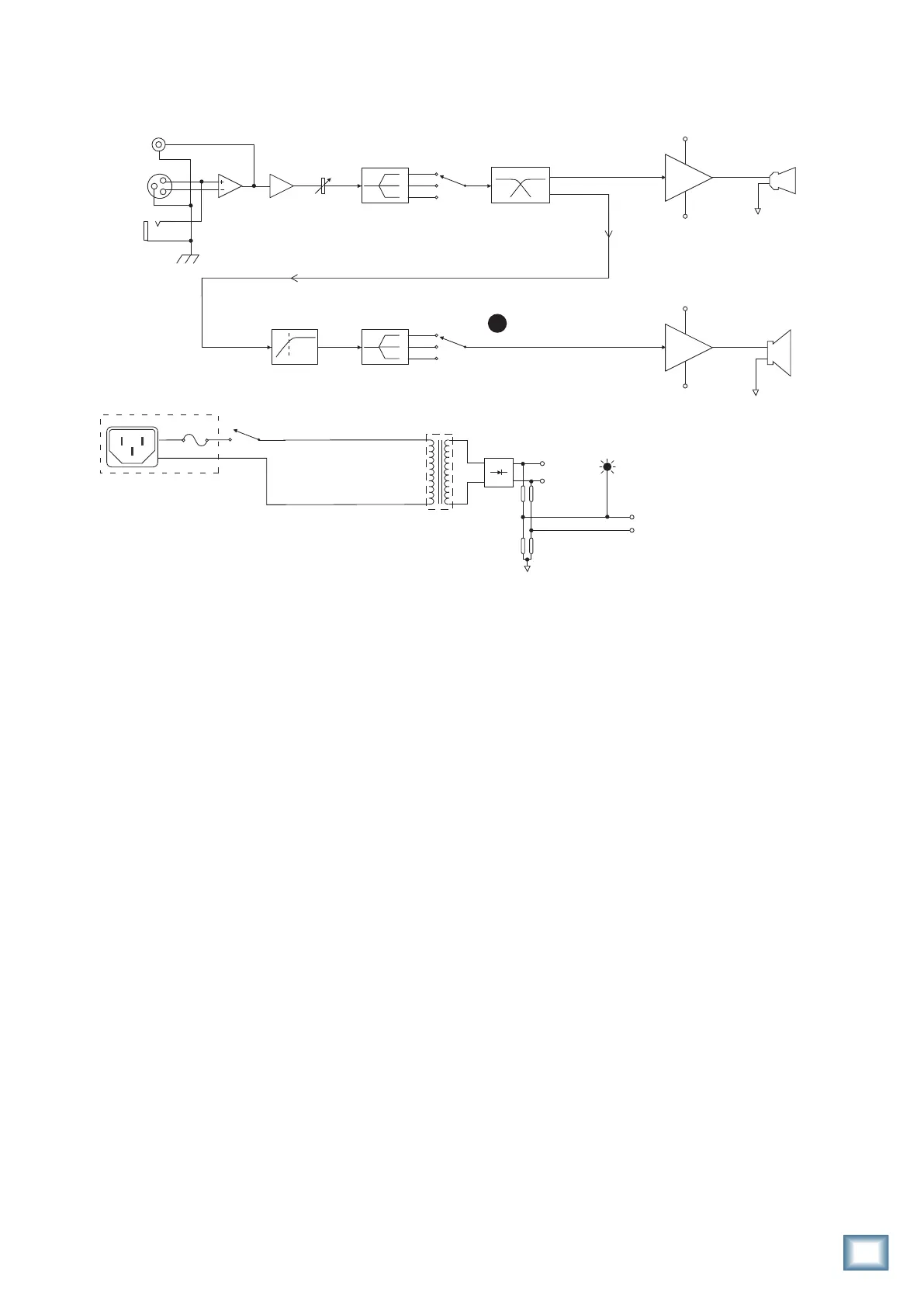
MR5mk2 Block Diagram
©2011 LOUD Technologies Inc. All Rights Reserved.
+2 dB
0
2
3
1
–2 dB
HIGH FREQ
XLR
BALANCED
LINE INPUT
RCA
UNBALANCED
LINE INPUT
1/4"
UNBALANCED
LINE INPUT
INPUT LEVEL
CROSSOVER
HI-FREQ
LO-FREQ
HI-FREQUENCY
POWER AMPLIFIER
HI-FREQUENCY
DRIVER
LO-FREQUENCY
DRIVER
TWEETER
–HI VDC
+HI VDC
OVEREXCURSION
PROTECT
LO-FREQUENCY
POWER AMPLIFIER
WOOFER
+
HI VDC
+
LO VDC
TOROIDAL POWER
TRANSFORMER
POWER
LED
+4 dB
34 Hz
0
+2 dB
DARK SIDE
OF THE MOON
LOW FREQ
FUSE
POWER
–HI VDC
+HI VDC

Related product manuals