EasyManua.ls Logo

Manitowoc Multiplex 50MR04 - CO2 and Compressed Air Circuits; CO2 Gas and Compressed Air Diagram

Manitowoc Multiplex 50MR04
52 pages
Print Icon
To Next Page IconTo Next Page
To Next Page IconTo Next Page
To Previous Page IconTo Previous Page
To Previous Page IconTo Previous Page
Loading...
Part Number 020002365 08/25/2015 19
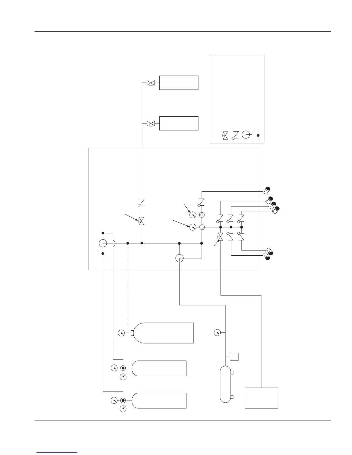
Section 2 Installation
CO
2
Gas and Compressed Air Circuit Diagram
Carbonator
Tank “B”
Legend
— Manual Shut-off Valve
— Check Valve, Ball Type
— Manual 3-way Ball Valve
— Connection for Optional Kits
Carbonator
Tank “A”
Sugar Free Line & Disconnect
Sugar Base Lines & Disconnects
Sugar Base Lines & Disconnects
Optional
Air/CO
2
Change-
over Valve
Optional
CO
2
Change-over Valve
AB
Optional
Air Compresso
r
Optional Bulk CO
2
Tank
Set at 90-100 psi
(6.2-6.9 bar)
Optional
CO
2
Tank
“A”
Optional
CO
2
Tank
“B”
Pressure Switch
“ON” = 70 psi (4.8 bar
)
“OFF” = 90 psi (6.2 bar
)
Shake
Machin
e
CO
2
Shut-off to
Carbonator Tank
Medium Pressure Regulator
Set at 60 psi (4.1 bar)
Low Pressure Regulator
Set at 15 psi (1 bar)
Shake Machine
Shut-off Valve
Optional CO
2
Regulators
Set at 90-100 psi
(6.2-6.9 bar
)

Table of Contents

Related product manuals