EasyManua.ls Logo

Manitowoc QY0805W - Page 61

Manitowoc QY0805W
175 pages
Print Icon
To Next Page IconTo Next Page
To Next Page IconTo Next Page
To Previous Page IconTo Previous Page
To Previous Page IconTo Previous Page
Loading...
Section 6 Electrical System
Part No. 80-1100-3 6-5
Freeze Sequence
3. PRE-CHILL
To pre-chill the evaporator, the
compressor runs for 30 seconds prior
to water flow.
The water fill valve remains on until
the water level sensor closes for
three continuous seconds.
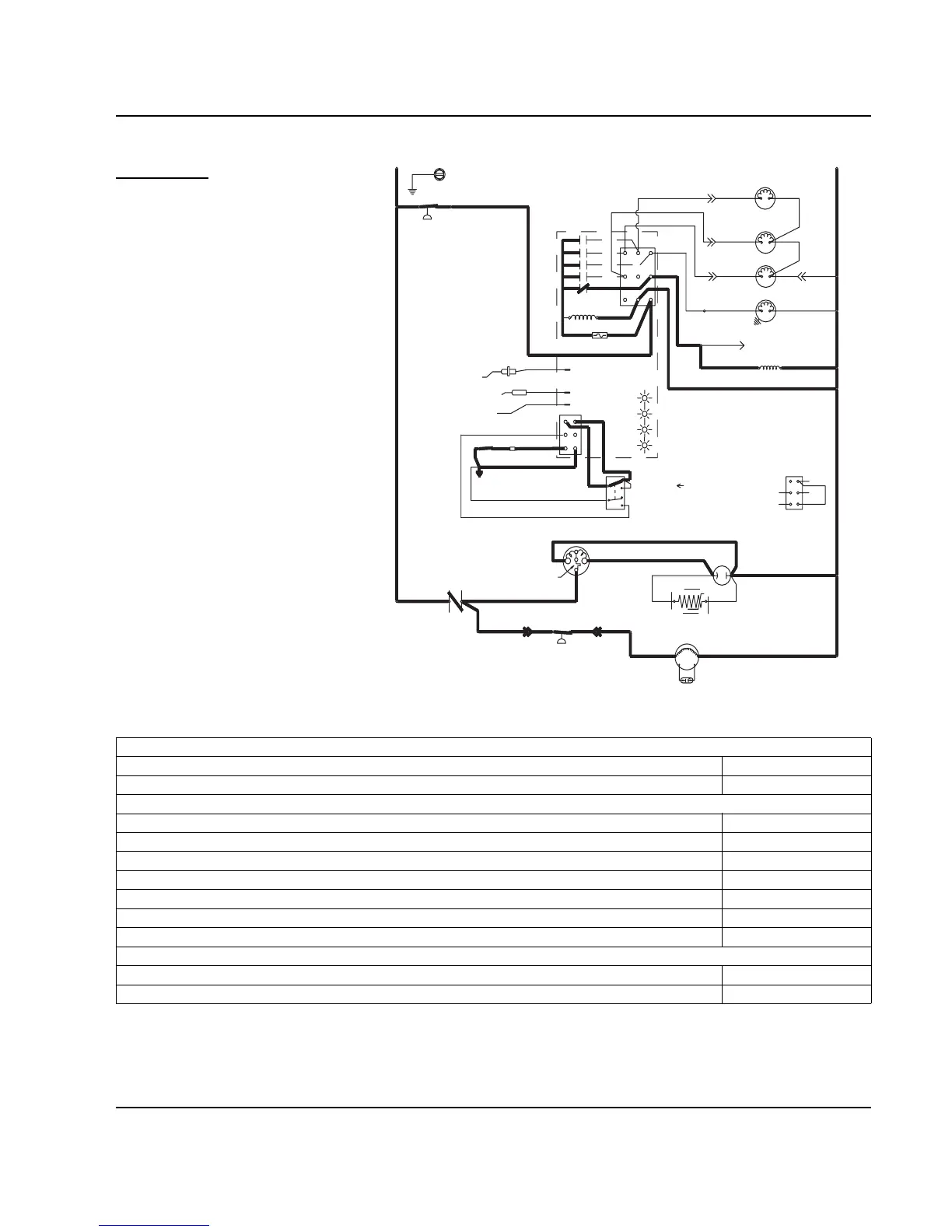
Figure 6-3. Self-Contained — Pre-Chill
Table 6-3. Self-Contained Models
3. Pre-Chill (30 Seconds)
Toggle Switch ICE
Bin Switch Closed
Control Board Relays
#1 Water Pump Open / OFF
#2 Water Fill Valve Closed / ON
#3 Harvest Solenoid Open / OFF
#4 Water Dump Valve Open / OFF
#5 Contactor Coil Closed / ON
Compressor ON
Condenser Fan Motor ON
Safety Controls (Which could stop ice machine operation)
High Pressure Cut-Out Closed
Main Fuse (On Control Board) Closed
*OVERLOAD
FAN CYCLE CONTROL
BIN SWITCH
TB35
TB33
(52)
(51)
(48)
CONTACTOR
CONTACTS
L1
(42)
(66)
(64)
ICE THICKNESS PROBE
WATER LEVEL PROBE
NOT USED
B35
HIGH PRES
CUTOUT
TB32
L1
(55)
RUN CAPACITOR
RUN CAPACITOR**
C
S
TB34
(53)
(47)
(85) (86)
COMPRESSOR
R
FAN MOTOR
(AIR COOLED ONLY)
R
R
(45)
(46) (50)
PTCR
BIN SWITCH LIGHT
HARVEST LIGHT/
SAFETY LIMIT CODE LIGHT
CLEAN LIGHT
WATER LEVEL
(49)
(63)
(62)
(66)
(65)
(69)
ICE
OFF
CLEAN
(67)
(68)
1F
1C
LOW D.C.
VOLTAGE
PLUG
(62)
1G
TOGGLE SWITCH
68
67
69
66
62
VIEW FOR WIRING
INTERNAL WORKING
VIEW
TB37
(74)
(59)
(73)
(56)
CONTACTOR
COIL
TERMINATES AT
PIN CONNECTION
TB3
TB3
TB30
TB30
L2 (N)
(58)
FUSE (7A)
TRANS.
5
2
4
1
3
(61)
(60)
TB31
(76)
(98)
(57)
(99)
(75)
HARVEST
SOLENOID
DUMP
SOLENOID
(81)
WATER
PUMP
(77)
(80)
(21)
(22)
WATER
VALVE
TB30
TB30
(20)
SV1646-3

Table of Contents

Other manuals for Manitowoc QY0805W

Related product manuals