EasyManua.ls Logo

Marantz 75DC1010/1B - Page 6

Marantz 75DC1010/1B
31 pages
Print Icon
To Next Page IconTo Next Page
To Next Page IconTo Next Page
To Previous Page IconTo Previous Page
To Previous Page IconTo Previous Page
Loading...
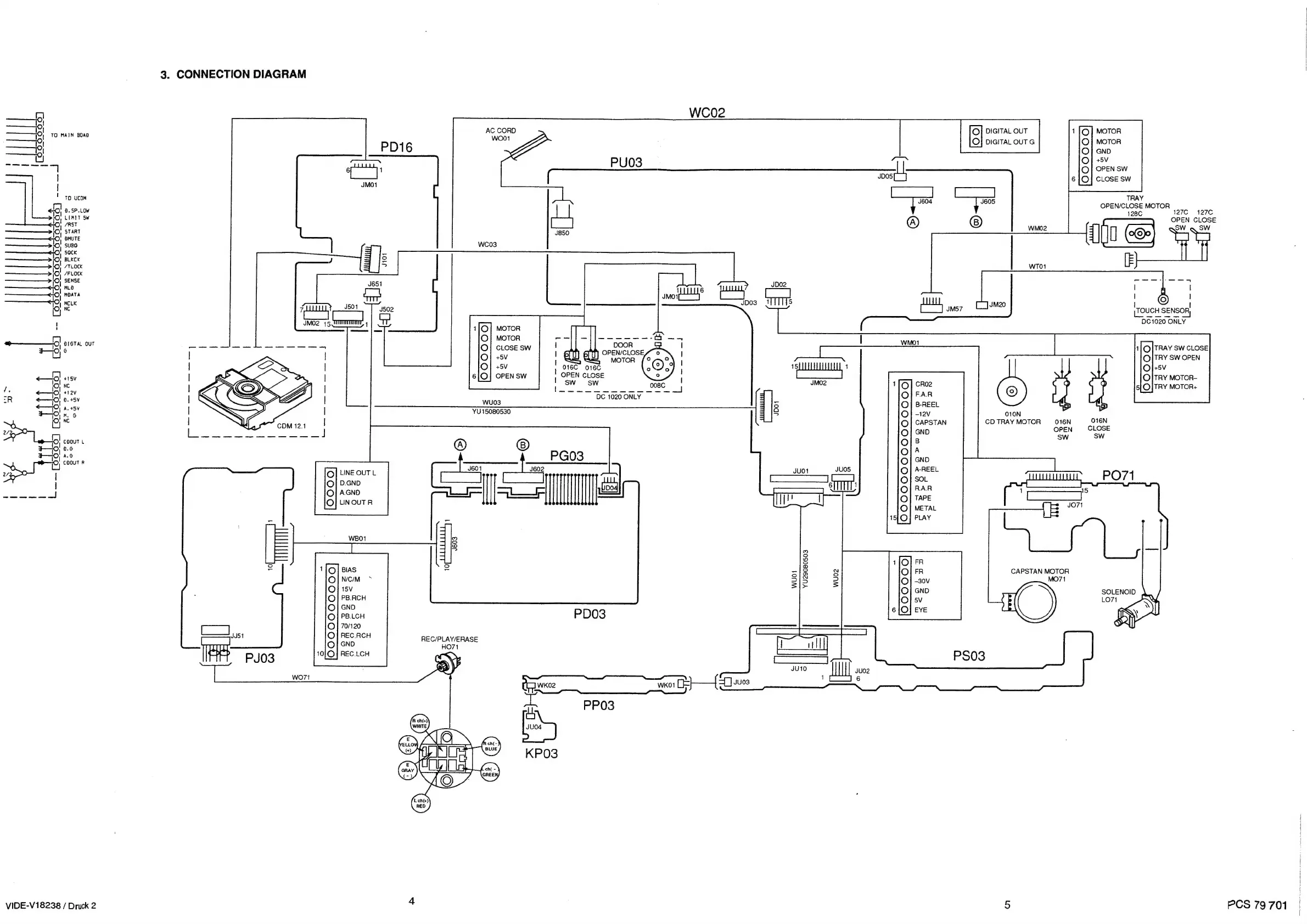
3.
CONNECTION
DIAGRAM
Gi
—r
———
2;
To
MAIN
Bad
——
as
7
|
|
'
50
ucom
<b}
0.SP.LOW
jO)
LIMIT
Sw
7RST
——>}0}
BLKCK
-_
S/O,
7TLOCK
EE)
/FLOCK
-_
>
0,
SENSE
_
SS),
MLO
D |
noaTa
+10}
AG
COOUT
R
C
VIDE-V18238
/
Druck
2
MOTOR
MOTOR
GND
+5V
OPEN
SW
CLOSE
SW
AC
CORD
DIGITAL
OUT
Wee
DIGITAL
OUT
G
O0O0000
TRAY
OPEN/CLOSE
MOTOR
128C
127C
127
OPEN
CLOSE
{1
c@)
4x3
wTo1
[F
[TOUCH
SENSOR,
0C1020
ONLY
1[O]
motor
O}|
motoR
|
--|{}/-—/}/---—--—--
OQ]
cLose
sw
:
ae
1]
O]
TRAY
SW
CLOSE
bt
of
f
O|
+5v
Ry Re
MOTOR
O|TRY
Sw
OPEN
O}
+5v
|
216
0166
O|+sv
QO]
OPEN
SW
oe
CLOSE
O|tRY
MoToR-
Pa
ne
ai
el
ke
cre
©
sl
O|TRY
MOTOR+
DC
1020
ONLY
FAR
WwU08
B-REEL
YU15080530
err
Sion
CAPSTAN
CD
TRAY
MOTOR
O16N O16N
GND
OPEN
CLOSE
sw
Sw
LINE
OUT
L
D.GND
A.GND
LINOUTR
PO71
0000
OOODOOD00000000
CAPSTAN
MOTOR
MOo71
BIAS
NIC/M
~
15V
PB.RCH
GND
PB.LCH
70/120
REC.RCH
GND
REC.LCH
YU29080503
SOLENOID
LOo71
O00000
REC/PLAY/ERASE
HO71
OO000000000
PCS
79
701

Related product manuals