EasyManua.ls Logo

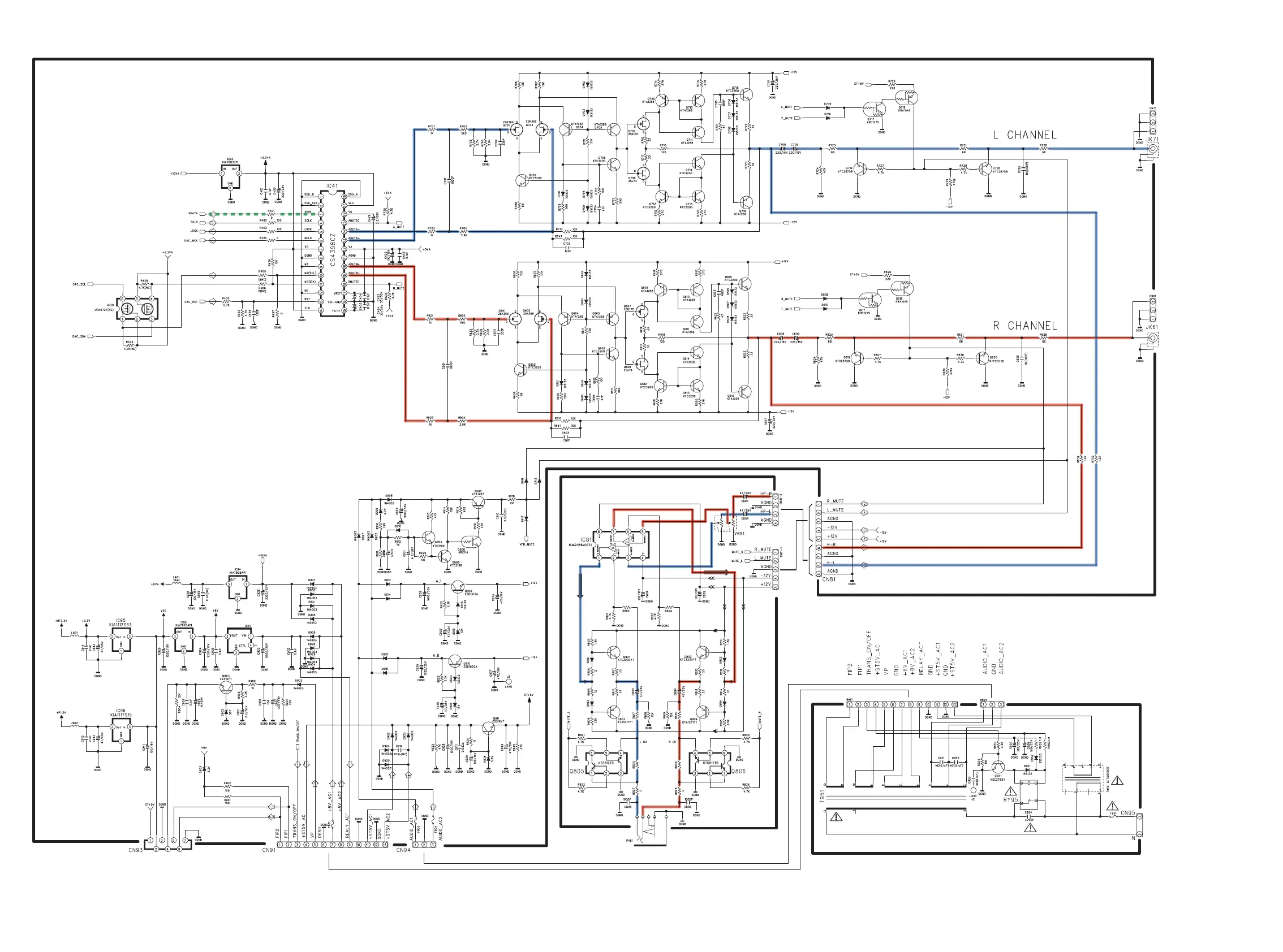
Marantz CD6002/F - Main PWB 2;2

Marantz CD6002/F
54 pages
Print Icon
To Next Page IconTo Next Page
To Next Page IconTo Next Page
To Previous Page IconTo Previous Page
To Previous Page IconTo Previous Page
Loading...

Related product manuals