EasyManua.ls Logo

Marantz PMD570 - Rear Panel Digital and Data Connections; Digital Audio and I;O Port Connections; Remote Control and Interface Ports

Marantz PMD570
72 pages
Print Icon
To Next Page IconTo Next Page
To Next Page IconTo Next Page
To Previous Page IconTo Previous Page
To Previous Page IconTo Previous Page
Loading...
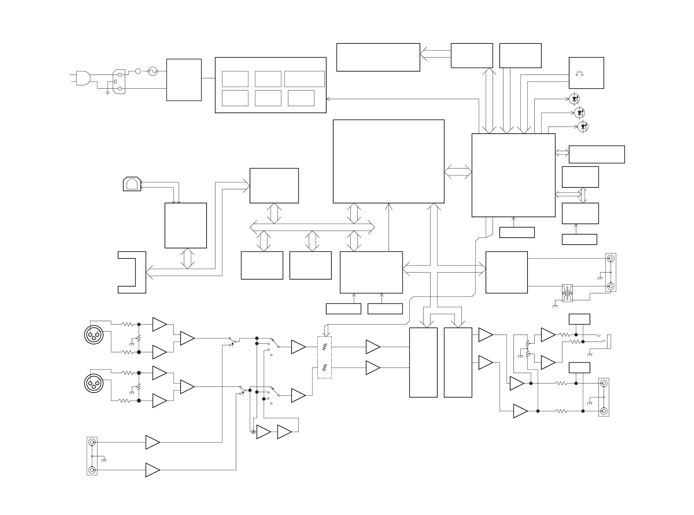
6. BLOCK DIAGRAM
1.6A
1
2
3
EARTH
DC-DC POWER SUPPLY
+3.3V
FOR up
FOR DSP
+1.6V
+3.3V
FOR DSP
+5V +-9V
LCD DISPLAY
VF01
NJU6469
LCD DRIVER
QF01
KEY SW
FRONT uP
H8S/2328F
QU01
24.576MHz
TIMMER
RS5C372A
EEPROM
AT24C01A
REC LED
STANDBY LED
DSP
TMS320VC5416-160
QD01
CPLD
XC9536XL-VQ64-10C
DIT/DIR
AK4114
Q401
QP01
SRAM
4Mbitx2
Cycle Time:80ns
QD03,QD04
Flash ROM
8Mbitx1
QD02
Cycle Time:90ns
BUS BUFFER
QX03
QX04
QX05
USB DRIVER
GL641USB
QX01
COMPACT FLASH
MICRODRIVE
USB CONNECTOR
ADC
AK5380
Q402
AK5380
Q402
ADC
MUTE
MUTE
LINE IN (XLR)
11.2896MHz 12.288MHz
32.768kHz
AC/DC
Converter
H/P OUT
DIGITAL IN
DIGITAL OUT
H/P VR
FRONT uP
HD0:HD7
CODEC DACONT
CODEC BCLK
CODEC WS
CODEC ADIN
CODEC MCLK
0dBu〜+24 dBu
0dBu〜+24dBu
Input Sense VOL
EL POT
RS232C
DC 12.0v
ANALOG INPUT
SELECT
JOG
CLK112896MHzBUS I/F
Input Sense VOL
LINE IN
+5V +3.3v
FOR LCD LED
N
R
2221

Other manuals for Marantz PMD570

Related product manuals