EasyManua.ls Logo

Marantz SR-19EX - Wiring Diagram

Marantz SR-19EX
63 pages
Print Icon
To Next Page IconTo Next Page
To Next Page IconTo Next Page
To Previous Page IconTo Previous Page
To Previous Page IconTo Previous Page
Loading...
3 4
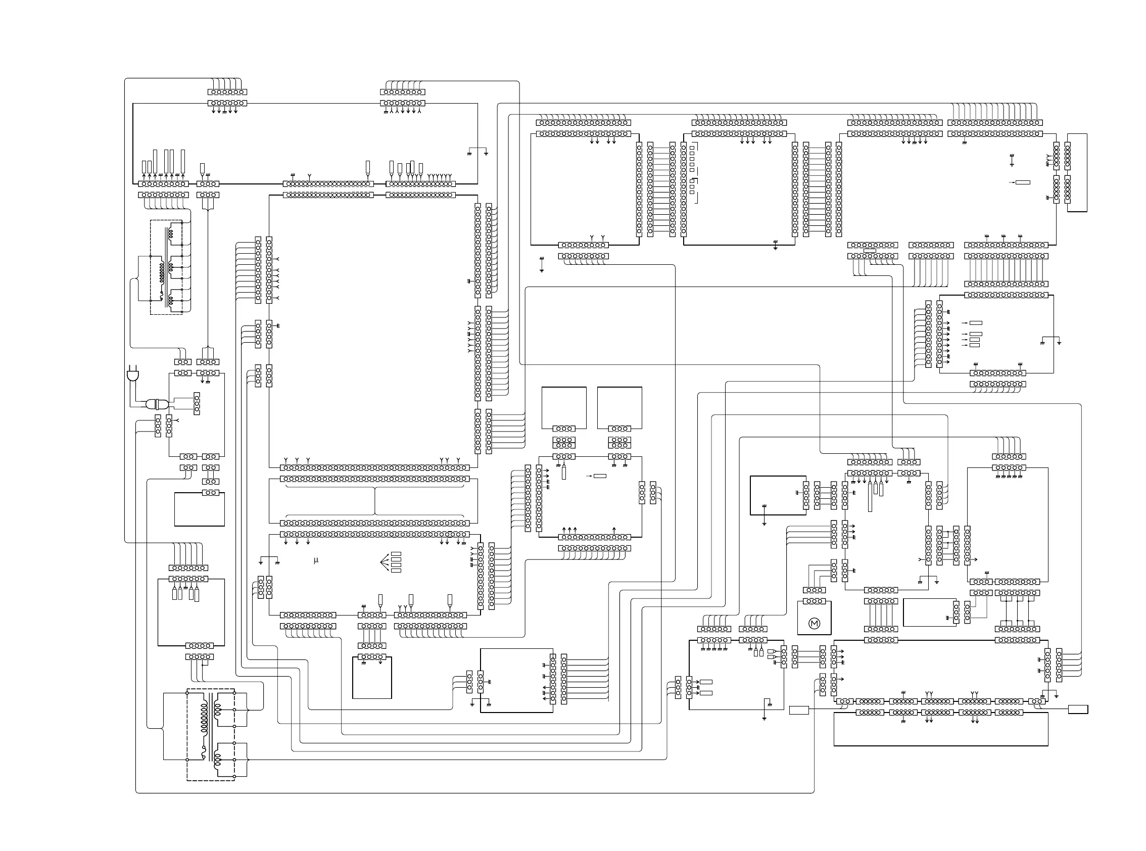
2. WIRING DIAGRAM
333231302928272625242322212019181716151413121110
987654321
333231302928272625242322212019181716151413121110
987654321
333231302928272625242322212019181716151413121110
987654321
333231302928272625242322212019181716151413121110
987654321
JY07
JU05
J717
J716
JN56
JN72
JN52
JC71
J105
J601
JC02
JN53
JN51
JU04
JU71
JM04
JC03
JY64
JY65
JS10
JS09
JB12
J706
J782J784
J708
J781
J783
J785
J705
J707
J709
JM22JM21
JC08JC07
JB05 JB09
JB04JB08
MN51
JY53
JY01
JY51
JY61
J801
J803
J802
J715
JN09
J871
JN05
JN03
JN04
JN08
JN02
J691
JY04
JU01
J806
J804
J805
JY02
JY70
JY03
JU02
JU03
JU81
JY05
JL77
JY69
JY68
J602
JY67
JB71
JL10
JY62
JY63
JU91
JC01
JC04
JZ08
JZ06
JZ07
JL09
JL76
J851
J853
JW02
J852
JP01
J701
J703
J854
J704
J702
JB06/JB56
/JB62
/JB55 /JB59
/JB54/JB58
12V FAN
PH 3P
PH 3P
WY06
FLRST
FLCLK
FLDATA
3
2
1
FLRST
FLCLK
FLDATA
3
2
1
WB03
3
2
1
WN51
W702
S702
TEMP.SENS
W703
S701
TEMP.SENS
1212
C
C
WT51
3
3
2
2
1
1
WY63
WL03
WL01
W601
W751
W754
WT01
W752
WT02
PT84
W755
W701
W851
WZ01
WB01
WY02
WU91
WY03
WY01
WY05
WY51
WY61
WL02
WY62
WL71
W753
WY04
WB02
W756
W801
16
15
14
13
12
11
10
9
8
7
6
5
4
3
2
1
1413121110
987654321
1413121110
987654321
PH 14P
PH 14PPH 8P
PH 16P
PH 16P
16151413121110
987654321
6CH_IN
87654321
M06-CONNECT
GND
SL6
SR6
FR
FL
VCLK
VDATA
CLK0
DATA0
OSD-OUT
16
15
14
SWA
C6
SW6
KILLCON
GND
13
12
11
10
9
8
7
M02-6CH IN
6
5
4
3
1
2
TO JL07 (PL04)
GND
+5VD
+5VA
+15VA
-15VA
GNDA
GNDA
GNDD
+5VAD
+5VAD
+5AD
+5VAD
+5VAD
+B
+B
-B
PO-DWN
AC62V
AC62V
+24V
+B
-B -B
+B
NC
POSIST
C.DET
L.OUT
3MIX
-B
-B
+B
+B
6
612345612 34512345 12345 12345
12345123451234565432154321
+24V
+24V
MULTI-RC-OUT
CDR/MD-MUTE
VCR1-MUTE
RELAY-MUTE(M-RL)
VCR1-MUTE
AC20V(24V)
AC20V(24V)
AC9.7V(5V)
AC9.7V(5V)
FL(F)
FL(F)
FL
FL
FL
FL
FL
FL
FL(F)
FL(F)
FL(F)
FL(F)
RELAY
+B
+3.3V
+5VV
+5A.D(+5VD1)
+12V
+8V
+8V
STOP
DC-IN
-B
+B
AUTO MODE
R
L
-15VA
+15VA
-15VD
+15VD
-5VD
+3.3V
FL OUT
FR IN
FR OUT
FL IN
NC
NC
-15VA
+15VA
+15VAM+15VA
TUNER GND ONLY
SW
ERMUTE
RS
LS
FR
FL
C
N.C
TU-CE
TU-CLK
TU-DI
RDS-DO
PLL-DO
TU-SD
-24V(NC)
+15VA
-15VA
+5VL
+5VV
-24V(NC)
+5VV
+5VL
-15VA
+15VA
GND(NC)
-24V
+5VV
+5VL
-15VA
+15VA
GND(NC)
GND(NC)
-15VA
+15VA
GND(NC)
GND(NC)
GND(NC)
+5VIR+5VL
+5VC
+5VA
+5VB
+5VD
+5VL
+15VA
-24V
+12V
GND(NC)
+5VIR
+5VL
VKK
+5VB
+5VD
+5VD
+5VD +5VD
PH 4P
GND(NC)
GND(NC)
DSP-DI
DSP-DO
DSP-MUT
DSP-ACK
DSP-CLK
DSP-RST
DSP-REQ
IR
+5VL
VKK
+15VA
+24V
-15VA
+15VA
+5VV
+5VL
CE3(TONE)
R OUT
L OUT
N.C
N.C
LRG/SML
CE0(ANA.SW)
TAPE-MUTE
MULTI-MUTE
TUNER-R
TUNER-L
GND(NC)
GND(NC)
GND(NC)
GND(NC)
GND(NC)
ORG
BLK
RED
GRN
GRY
YEL
TEMP OUT
WHT/BLU
RED/BRN
RED/BRN
WHT/BLU
+24V
WHT/BLU
RED/BRN
+24V
+5A.D(+5VD1)
WHT/BLU
RED/BRN
ORG
GRY
ORG
YEL
BLK
YEL
BLU
BLU
+24V
+15VD
+15VA
VKK
+3.3V
+5VV
+24V
-15VA
+5VL
-5VD
-15VD
5
4
3
2
1
5
4
3
2
1
5P5P
3
2
1
3
2
1
LED-CONT
RCIR
33P
33P
VH 4P
EH 6P
EH 6P
HEAD_PHONE
987654321
123456789
987654321
20P
987654321
987654321
15P
20
20
19
19
18
18
17
1716
16
15
15
15
15
14
14
14
14
13
13
13
13
12
12
12
12
11
11
11
11
10
10
10
10
TU-DI
PY54
AUX-R
AUX-L
H.P.SW
+24V
MULTI-RC
+15VA
H.P.SW
RELAY CTRL
CE3(TONE)
CE0(ANA.SW)
CE6(P.EXP)
RDS-DI
TU-DO
VKK
CE7(P.EXP)
CE2(OSD)
CE1(OSD)
LRG/SML
+5VL
POWER
P-DOWN
TU-CE
TU-CLK
SYNC DET2
SYNC DET1
OSD-2
OSD-1
DATA0
CLK0
RC-5
TU-SD
P-DOWN
POWER
MULTI-RC-OUT
CE3
CE0
CLK0
DATA0
RC-5
MULTI-RC
TAPE-MUTE
MULTI-MUTE
RELAY-MUTE
TUNER-R
TUNER-L
-24V
R OUT
L OUT
AUX-R
AUX-L
P804
PU74
L002
L001
PW04
XH 3P
XH 3PXH 3P
XH 3P
+15VA
-24V
8
7
6
5
4
3
2
1
HDAM
SUPPLY
PRIMARY
LED
STANDBY
321
3
2
1
CENTER_SPK
FL/RS/C_POWER_AMP
FR/LS_POWER_AMP
1
3
2
1
3
2
1
3
2
1
3
2
4
3
2
1
1
4
3
2
1
3
2
3
2
1
PH 3P
PH 3P
321
PH 3P
C
RS
FL
6
5
4
3
2
1
6
5
4
3
2
1
LS
FR
654321
4(B) 5 3 2 1
AUX-CVBS
DSS:L/DVD:H
COPY
INP.SEL
(B) (A) C
B A
VIDEO MUTE
PAL
AUX-CVBS
Y
C
FR
LS
4
3
2
1
DN
UP
RIGHT
LEFT
+5VB
KEY4
KEY3
KEY2
KEY1
DI-FL
STB
11
10
9
8
7
6
5
4
3
2
1
7654321
7654321
987654321
12
11
10
98
765
4
3
21
1211
10
9
87
65
4
3
2
1
MUTE- RELAY
RELAY CTRL
16
15
14
13
12
11
10
9
8
7
6
5
4
3
2
1
1
11
10
9
8
7
6
5
4
3
2
1
11
10
9
8
7
6
5
4
3
2
4
3
2
1
7
6
5
4
3
2
1
-5VD
-15VD
+3.3V
+15VD
L OUT(LT)
R OUT(RT)
11
10
9
8
7
6
5
4
3
2
1
VKK
+5VL
CLR
CE5
CLK0
DATA0
VOL_DN
VOL_UP
3
2
1
654321
4
3
2
1
EH 3P
PH 11P
PH 11P
16
15
14
13
12
11
10
9
8
7
6
5
4
3
2
1
CDR/MD-MUTE
CE6(P.EXP)
16
15
14
13
12
11
10
9
8
7
6
5
4
3
2
1
CE7(P.EXP)
CE2(OSD)
CE1(OSD)
OSD-INT
-24V
OSD-2
OSD-1
SYNC DET2
SYNC DET1
DATA0
CLK0
4321
REF
+12V
7654321
+5VV
+8V
+8V
+12V
+3.3V
RELAY
PH 16PPH 16P
PH 7P
VH 5P
VH 7P
VH 7P
PH 5P
VH 3P
VH 5P VH 4P
VH 3P
VH 3P
EH 5P
B3P VH
VH 6P
B3P VH
EH 5P
EH 4P
EH 4PVH 4P
VH 6P PH 4P
PH 3P
EH 7P
PH 16P PH 16P
PH 7PPH 8P
PH 16P
PH 16P
PH 16P
PH 16P
EH 7P
VH 8P EH 3P
PH 11P
EH 3PB3P VH
B3P VH
B3P VH
B3P VH
EH 3P PH 4P
PH 4P
PH 8P
EH 3P
PH 9P
PH 9P
3
2
1
PH 12P
PH 12P
PU84
IR_SENSOR
PY04
7
7
PH 11P
PB74
PY64
321
MAIN-TRANS
SUB-TRANS
3
2
1
P854
POWER-AMP-SUPPLY
P774
P704
P754
PT14
4321
321
8
7
6
5
4
3
2
1
654321
54321
321
54321
4
3
2
1
5
4
3
2
1
654321
54321
4321
54321
21
2121
21
1615141312111016151413121110
987654321987654321
151413121110
98
7654321
87654321
16151413121110
987654321
32187654321
P604
DSP
PL74
AUX_INPUT
ENCODER
GYRO
PB14/
PB64
POWER_SW
PW04
SPK_TERMINAL
PROTECTOR
3CH_POWER_TR
PU04
-COM
FRONT_DISPLAY
PU94
CONNECT
P104
ELE_VR
TUNER
PL04
PZ04
COMPONENT_VIDEO
S-VIDEO_FUNCTION
CVBS_FUNCTION
PS04
SUPPLY
AUDIO_FUNCTION

Related product manuals